ZHCSL23D March   2020  – July 2021 TPS548A29

PRODUCTION DATA  

  1. 特性
  2. 应用
  3. 说明
  4. 修订历史记录
  5. 引脚配置和功能
  6. 规格
    1. 6.1 绝对最大额定值
    2. 6.2 ESD 等级
    3. 6.3 建议运行条件
    4. 6.4 热性能信息
    5. 6.5 电气特性
    6. 6.6 典型特征
  7. 详细说明
    1. 7.1 概述
    2. 7.2 功能方框图
    3. 7.3 特性说明
      1. 7.3.1  内部 VCC LDO 以及在 VCC 引脚上使用外部偏置
      2. 7.3.2  启用
      3. 7.3.3  输出电压设置
        1. 7.3.3.1 遥感
      4. 7.3.4  内部固定软启动和外部可调软启动
      5. 7.3.5  用于输出电压跟踪的外部 REFIN
      6. 7.3.6  频率和工作模式选择
      7. 7.3.7  D-CAP3 控制
      8. 7.3.8  低侧 FET 过零
      9. 7.3.9  电流检测和正过流保护
      10. 7.3.10 低侧 FET 负电流限制
      11. 7.3.11 电源正常
      12. 7.3.12 过压和欠压保护
      13. 7.3.13 越界 (OOB) 运行
      14. 7.3.14 输出电压放电
      15. 7.3.15 UVLO 保护
      16. 7.3.16 热关断保护
    4. 7.4 器件功能模式
      1. 7.4.1 自动跳跃 Eco-mode 轻载运行模式
      2. 7.4.2 强制连续导通模式
      3. 7.4.3 通过 12V 总线为该器件供电
      4. 7.4.4 通过 3.3V 总线为该器件供电
      5. 7.4.5 通过双电源配置为该器件供电
  8. 应用和实现
    1. 8.1 应用信息
    2. 8.2 典型应用
      1. 8.2.1 设计要求
      2. 8.2.2 详细设计过程
        1. 8.2.2.1  输出电压设定点
        2. 8.2.2.2  选择开关频率和工作模式
        3. 8.2.2.3  选择电感器
        4. 8.2.2.4  设置电流限制 (TRIP)
        5. 8.2.2.5  选择输出电容器
        6. 8.2.2.6  选择输入电容器 (CIN)
        7. 8.2.2.7  软启动电容器(SS/REFIN 引脚)
        8. 8.2.2.8  EN 引脚电阻分压器
        9. 8.2.2.9  VCC 旁路电容器
        10. 8.2.2.10 BOOT 电容器
        11. 8.2.2.11 PGOOD 上拉电阻器
      3. 8.2.3 应用曲线
  9. 电源相关建议
  10. 10布局
    1. 10.1 布局指南
    2. 10.2 布局示例
      1. 10.2.1 TI EVM 上的热性能
  11. 11器件和文档支持
    1. 11.1 文档支持
      1. 11.1.1 相关文档
    2. 11.2 接收文档更新通知
    3. 11.3 支持资源
    4. 11.4 商标
    5. 11.5 Electrostatic Discharge Caution
    6. 11.6 术语表
  12. 12机械、封装和可订购信息

封装选项

机械数据 (封装 | 引脚)
散热焊盘机械数据 (封装 | 引脚)
订购信息

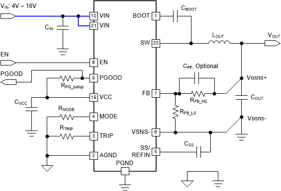
通过 12V 总线为该器件供电

采用单 VIN 配置的情况下,该器件由 12V 总线供电时运行良好。在单 VIN 配置中,内部 LDO 由 12V 总线供电,并生成 4.5V 输出以偏置内部模拟电路,同时为栅极驱动器上电。该配置下的 VIN 输入范围为 4V 至 16V,负载电流高达 15A。如果所需的负载电流不超过 12A,则 VIN 范围可向下扩展至 3V。图 7-4 展示了此单 VIN 配置的示例。

VIN 和 EN 是用于启用器件的两个信号。对于启动序列,VIN 和 EN 信号之间的任何序列都可以为该器件正确上电。

GUID-12A838A1-75DA-47EB-8059-6B1C2D3E919F-low.gif图 7-4 具有 12V 总线的单 VIN 配置