ZHCSC71F March   2014  – July 2025 TPS25200

PRODUCTION DATA  

  1.   1
  2. 特性
  3. 应用
  4. 说明
  5. 引脚配置和功能
  6. 规格
    1. 5.1 绝对最大额定值
    2. 5.2 ESD 等级
    3. 5.3 建议运行条件
    4. 5.4 热性能信息
    5. 5.5 电气特性
    6. 5.6 时序要求
    7. 5.7 典型特性
  7. 参数测量信息
  8. 详细说明
    1. 7.1 概述
    2. 7.2 功能方框图
    3. 7.3 特性说明
      1. 7.3.1 启用
      2. 7.3.2 热检测
      3. 7.3.3 过流保护
      4. 7.3.4 FAULT 响应
      5. 7.3.5 输出放电
    4. 7.4 器件功能模式
      1. 7.4.1 欠压锁定 (UVLO)
      2. 7.4.2 过流保护 (OCP)
      3. 7.4.3 过压钳位 (OVC)
      4. 7.4.4 过压锁定 (OVLO)
  9. 应用和实施
    1. 8.1 应用信息
    2. 8.2 典型应用
      1. 8.2.1 设计要求
      2. 8.2.2 详细设计过程
        1. 8.2.2.1 分步设计过程
        2. 8.2.2.2 输入和输出电容
        3. 8.2.2.3 设定电流限制阈值
        4. 8.2.2.4 高于最小电流限制的设计
        5. 8.2.2.5 低于最大电流限制的设计
        6. 8.2.2.6 功率耗散和结温
      3. 8.2.3 应用曲线
    3. 8.3 电源相关建议
    4. 8.4 布局
      1. 8.4.1 布局指南
      2. 8.4.2 布局示例
  10. 器件和文档支持
    1. 9.1 文档支持
      1. 9.1.1 相关文档
    2. 9.2 接收文档更新通知
    3. 9.3 支持资源
    4. 9.4 商标
    5. 9.5 静电放电警告
    6. 9.6 术语表
  11. 10修订历史记录
  12. 11机械、封装和可订购信息

封装选项

机械数据 (封装 | 引脚)
散热焊盘机械数据 (封装 | 引脚)
订购信息

说明

TPS25200 是一款具有精密电流限制和过压钳位的 5V 电子保险丝。该器件可在过压和过流事件期间为负载和源提供强大保护。

TPS25200 是一款智能受保护的负载开关,其 VIN 可耐受 20V 电压。如果在 IN 施加了不正确的电压,输出电压将钳位到 5.4V 以保护负载。如果 IN 处的电压超过 7.6V,器件会断开负载,以防止损坏器件和/或负载。

TPS25200 具有一个内部 60mΩ 电源开关,用于在各种异常情况下保护电源、器件和负载。该器件支持高达 2.6A 的连续负载电流。可通过单个接地电阻在 85mA 至 2.9A 范围内对电流限制进行编程。当发生过载时,输出电流被限制在由 RILIM 设定的电流值上如果发生持续过载,器件最终会进入热关断状态,以防止损坏 TPS25200。

封装信息
订货编号 封装(1) 封装尺寸(2)
TPS25200 DRV(WSON,6) 2mm × 2mm
如需更多信息,请参阅机械、封装和可订购信息
封装尺寸(长 × 宽)为标称值,并包括引脚(如适用)。
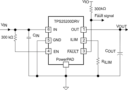
TPS25200 简化版原理图简化版原理图
TPS25200 VOUT 与 VIN 间的关系VOUT 与 VIN 间的关系