ZHCSWQ3A July   2024  – September 2025 TCAN1473-Q1

PRODMIX  

  1.   1
  2. 特性
  3. 应用
  4. 说明
  5. 引脚配置和功能
  6. 规格
    1. 5.1  绝对最大额定值
    2. 5.2  ESD 等级
    3. 5.3  ESD 等级 - IEC 规范
    4. 5.4  建议运行条件
    5. 5.5  热性能信息
    6. 5.6  功耗额定值
    7. 5.7  电源特性
    8. 5.8  电气特性
    9. 5.9  时序要求
    10. 5.10 开关特性
    11. 5.11 典型特性
  7. 参数测量信息
  8. 详细说明
    1. 7.1 概述
      1. 7.1.1 信号改善
    2. 7.2 功能方框图
    3. 7.3 特性说明
      1. 7.3.1 电源引脚
        1. 7.3.1.1 VSUP 引脚
        2. 7.3.1.2 VCC 引脚
        3. 7.3.1.3 VIO 引脚
      2. 7.3.2 数字输入与输出
        1. 7.3.2.1 TXD 引脚
        2. 7.3.2.2 RXD 引脚
        3. 7.3.2.3 nFAULT 引脚
        4. 7.3.2.4 EN 引脚
        5. 7.3.2.5 nSTB 引脚
      3. 7.3.3 GND
      4. 7.3.4 INH 引脚
      5. 7.3.5 WAKE 引脚
      6. 7.3.6 CAN 总线引脚
      7. 7.3.7 故障
        1. 7.3.7.1 内部和外部故障指示灯
          1. 7.3.7.1.1 上电(PWRON 标志)
          2. 7.3.7.1.2 唤醒请求(WAKERQ 标志)
          3. 7.3.7.1.3 欠压故障
            1. 7.3.7.1.3.1 VSUP 欠压
            2. 7.3.7.1.3.2 VCC 欠压
            3. 7.3.7.1.3.3 VIO 欠压
          4. 7.3.7.1.4 CAN 总线故障(CBF 标志)
          5. 7.3.7.1.5 TXD 显性状态超时(TXDDTO 标志)
          6. 7.3.7.1.6 TXD 短接到 RXD 故障(TXDRXD 标志)
          7. 7.3.7.1.7 CAN 总线显性故障(CANDOM 标志)
      8. 7.3.8 局部故障
        1. 7.3.8.1 TXD 显性超时 (TXD DTO)
        2. 7.3.8.2 热关断 (TSD)
        3. 7.3.8.3 欠压锁定 (UVLO)
        4. 7.3.8.4 未供电器件
        5. 7.3.8.5 悬空端子
        6. 7.3.8.6 CAN 总线短路限流
    4. 7.4 器件功能模式
      1. 7.4.1 工作模式说明
        1. 7.4.1.1 正常模式
        2. 7.4.1.2 静音模式
        3. 7.4.1.3 待机模式
        4. 7.4.1.4 进入睡眠模式
        5. 7.4.1.5 睡眠模式
          1. 7.4.1.5.1 通过唤醒模式 (WUP) 发出远程唤醒请求
          2. 7.4.1.5.2 通过 WAKE 输入端子实现本地唤醒 (LWU)
      2. 7.4.2 CAN 收发器
        1. 7.4.2.1 CAN 收发器运行
          1. 7.4.2.1.1 CAN 收发器模式
            1. 7.4.2.1.1.1 CAN 关闭模式
            2. 7.4.2.1.1.2 CAN 自主:非活动和活动
            3. 7.4.2.1.1.3 CAN 有效
          2. 7.4.2.1.2 驱动器和接收器功能表
          3. 7.4.2.1.3 CAN 总线状态
  9. 应用信息免责声明
    1. 8.1 应用信息
      1. 8.1.1 典型应用
      2. 8.1.2 设计要求
        1. 8.1.2.1 总线负载能力、长度和节点数
      3. 8.1.3 详细设计过程
        1. 8.1.3.1 CAN 端接
      4. 8.1.4 应用曲线
    2. 8.2 电源相关建议
    3. 8.3 布局
      1. 8.3.1 布局指南
      2. 8.3.2 布局示例
  10. 器件和文档支持
    1. 9.1 文档支持
    2. 9.2 接收文档更新通知
    3. 9.3 支持资源
    4. 9.4 商标
    5. 9.5 静电放电警告
    6. 9.6 术语表
  11. 10修订历史记录
  12. 11机械、封装和可订购信息

封装选项

机械数据 (封装 | 引脚)
散热焊盘机械数据 (封装 | 引脚)
订购信息
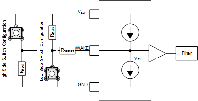
通过 WAKE 输入端子实现本地唤醒 (LWU)

WAKE 端子是一个双向高压反向电池保护输入,可用于通过电压转换发出本地唤醒 (LWU) 请求。由于该端子具有双向输入阈值,因此可以在低电平到高电平或高电平到低电平转换时触发 LWU 事件。WAKE 端子可与 VSUP 或接地开关配合使用。未使用的端子应拉至 VSUP 或地,以避免不必要的寄生唤醒事件。

TCAN1473-Q1 WAKE 电路示例图 7-8 WAKE 电路示例

图 7-8 显示了 WAKE 引脚的两种可能配置:低侧和高侧开关配置。串联电阻器 RSERIES 的目的是保护器件的 WAKE 输入免受接地漂移或接地损耗时可能发生的过流情况的影响。可以使用最大电源电压 VSUPMAX 和 WAKE 引脚的最大允许电流 IIO(WAKE) 来计算 RSERIES 的最小值。使用以下公式计算 RSERIES

方程式 3. RSERIES = VSUPMAX / IIO(WAKE)

绝对最大电压 VSUPMAX 为 45V 和最大允许电流 IIO(WAKE) 为 3mA 时,所需的最小 RSERIES 值为 15kΩ。

RBIAS 电阻用于在释放开关时设置 WAKE 输入的静态电压电平。在高侧开关配置中使用开关时,RBIAS 电阻器结合 RSERIES 电阻器将 WAKE 引脚电压设置为高于 VIH 阈值。可以使用最大电源电压 VSUPMAX、最大 WAKE 阈值电压 VIH、最大 WAKE 输入电流 IIH 和串联电阻器值 RSERIES 来计算 RBIAS 的最大值。使用以下公式计算 RBIAS

方程式 4. RBIAS < ((VSUPMAX- VIH) / IIH) - RSERIES

当 VSUPMAX 为 45V、VIH 为 44V 且 IIH 为 3µA 时,RBIAS 电阻值必须小于 330kΩ。建议使用小于 50kΩ 的 RSeries,以便在释放开关时为 WAKE 引脚电压上升到高于 VIH 提供更大的裕度。

LWU 电路在睡眠模式下保持活动。

WAKE 电路在正常模式下会关闭。

TCAN1473-Q1 LWU 请求上升沿图 7-9 LWU 请求上升沿
TCAN1473-Q1 LWU 请求下降沿图 7-10 LWU 请求下降沿