ZHCSF47E June   2016  – December 2017 TAS2560

PRODUCTION DATA.  

  1. 特性
  2. 应用
  3. 说明
    1.     简化原理图
  4. 修订历史记录
  5. Device Comparison Table
  6. Pin Configuration and Functions
    1.     Pin Functions
  7. Specifications
    1. 7.1  Absolute Maximum Ratings
    2. 7.2  ESD Ratings
    3. 7.3  Recommended Operating Conditions
    4. 7.4  Thermal Information
    5. 7.5  Electrical Characteristics
    6. 7.6  I2C Timing Requirements
    7. 7.7  I2S/LJF/RJF Timing in Master Mode
    8. 7.8  I2S/LJF/RJF Timing in Slave Mode
    9. 7.9  DSP Timing in Master Mode
    10. 7.10 DSP Timing in Slave Mode
    11. 7.11 PDM Timing
    12. 7.12 Typical Characteristics
  8. Parameter Measurement Information
  9. Detailed Description
    1. 9.1 Overview
    2. 9.2 Functional Block Diagram
    3. 9.3 Feature Description
      1. 9.3.1  General I2C Operation
      2. 9.3.2  Single-Byte and Multiple-Byte Transfers
      3. 9.3.3  Single-Byte Write
      4. 9.3.4  Multiple-Byte Write and Incremental Multiple-Byte Write
      5. 9.3.5  Single-Byte Read
      6. 9.3.6  Multiple-Byte Read
      7. 9.3.7  PLL
      8. 9.3.8  Clock Distribution
      9. 9.3.9  Clock Error Detection
      10. 9.3.10 Class-D Edge Rate Control
      11. 9.3.11 IV Sense
      12. 9.3.12 Boost Control
      13. 9.3.13 Thermal Fold-back
      14. 9.3.14 Battery Guard AGC
      15. 9.3.15 Configurable Boost Current Limit (ILIM)
      16. 9.3.16 Fault Protection
        1. 9.3.16.1 Speaker Over-Current
        2. 9.3.16.2 Analog Under-Voltage
        3. 9.3.16.3 Die Over-Temperature
        4. 9.3.16.4 Clocking Faults
        5. 9.3.16.5 Brownout
      17. 9.3.17 Spread Spectrum vs Synchronized
      18. 9.3.18 IRQs and Flags
      19. 9.3.19 CRC checksum for I2C
      20. 9.3.20 PurePath Console 3 Software TAS2560 Application
    4. 9.4 Device Functional Modes
      1. 9.4.1 Audio Digital I/O Interface
        1. 9.4.1.1 I2S Mode
        2. 9.4.1.2 DSP Mode
        3. 9.4.1.3 DSP Time Slot Mode
        4. 9.4.1.4 Right-Justified Mode (RJF)
        5. 9.4.1.5 Left-Justified Mode (LJF)
        6. 9.4.1.6 Mono PCM Mode
        7. 9.4.1.7 Stereo Application Example - TDM Mode
      2. 9.4.2 PDM MODE
    5. 9.5 Operational Modes
      1. 9.5.1 Hardware Shutdown
      2. 9.5.2 Software Shutdown
      3. 9.5.3 Low Power Sleep
      4. 9.5.4 Software Reset
      5. 9.5.5 Device Processing Modes
        1. 9.5.5.1 Mode 1 - PCM input playback only
        2. 9.5.5.2 Mode 2 - PCM input playback + PCM IVsense output
        3. 9.5.5.3 Mode 2 96k
        4. 9.5.5.4 Mode 3 - PCM input playback + PDM IVsense output
        5. 9.5.5.5 Mode 4 - PDM input playback only
        6. 9.5.5.6 Mode 5 - PDM input playback + PDM IVsense output
    6. 9.6 Programming
      1. 9.6.1 Device Power Up and Un-mute Sequence 8Ω load
      2. 9.6.2 Device Power Up and Un-mute Sequence 4Ω or 6Ω load
      3. 9.6.3 Mute and Device Power Down Sequence
    7. 9.7 Register Map
      1. 9.7.1  Register Map Summary
        1. 9.7.1.1 Register Summary Table
      2. 9.7.2  PAGE (book=0x00 page=0x00 address=0x00) [reset=0h]
        1. Table 60. Page Select Field Descriptions
      3. 9.7.3  RESET (book=0x00 page=0x00 address=0x01) [reset=0h]
        1. Table 61. Software Reset Field Descriptions
      4. 9.7.4  MODE (book=0x00 page=0x00 address=0x02) [reset=1h]
        1. Table 62. Mode Control Field Descriptions
      5. 9.7.5  SPK_CTRL (book=0x00 page=0x00 address=0x04) [reset=5Fh]
        1. Table 63. Speaker Control Field Descriptions
      6. 9.7.6  PWR_CTRL_2 (book=0x00 page=0x00 address=0x05) [reset=0h]
        1. Table 64. Power Up Control 2 Field Descriptions
      7. 9.7.7  PWR_CTRL_1 (book=0x00 page=0x00 address=0x07) [reset=0h]
        1. Table 65. Power Up Control 1 Field Descriptions
      8. 9.7.8  RAMP_CTRL (book=0x00 page=0x00 address=0x08) [reset=1h]
        1. Table 66. Class Field Descriptions
      9. 9.7.9  EDGE_ISNS_BOOST (book=0x00 page=0x00 address=0x09) [reset=83h]
        1. Table 67. Edge Rate, Isense Scale, Boost limit Field Descriptions
      10. 9.7.10 PLL_CLKIN (book=0x00 page=0x00 address=0x0F) [reset=41h]
        1. Table 68. PLL Clock Input Control Field Descriptions
      11. 9.7.11 PLL_JVAL (book=0x00 page=0x00 address=0x10) [reset=4h]
        1. Table 69. PLL J Multiplier Control Field Descriptions
      12. 9.7.12 PLL_DVAL_1 (book=0x00 page=0x00 address=0x11) [reset=0h]
        1. Table 70. PLL Fractional Multiplier D Val MSB Field Descriptions
      13. 9.7.13 PLL_DVAL_2 (book=0x00 page=0x00 address=0x12) [reset=0h]
        1. Table 71. PLL Fractional Multiplier D Val LSB Field Descriptions
      14. 9.7.14 ASI_FORMAT (book=0x00 page=0x00 address=0x14) [reset=2h]
        1. Table 72. ASI Mode Control Field Descriptions
      15. 9.7.15 ASI_CHANNEL (book=0x00 page=0x00 address=0x15) [reset=0h]
        1. Table 73. ASI Channel Control Field Descriptions
      16. 9.7.16 ASI_OFFSET_1 (book=0x00 page=0x00 address=0x16) [reset=0h]
        1. Table 74. ASI Offset Field Descriptions
      17. 9.7.17 ASI_OFFSET_2 (book=0x00 page=0x00 address=0x17) [reset=0h]
        1. Table 75. ASI Offset Second Slot Field Descriptions
      18. 9.7.18 ASI_CFG_1 (book=0x00 page=0x00 address=0x18) [reset=0h]
        1. Table 76. ASI Configuration Field Descriptions
      19. 9.7.19 ASI_DIV_SRC (book=0x00 page=0x00 address=0x19) [reset=0h]
        1. Table 77. ASI BDIV Clock Input Field Descriptions
      20. 9.7.20 ASI_BDIV (book=0x00 page=0x00 address=0x1A) [reset=1h]
        1. Table 78. ASI BDIV Configuration Field Descriptions
      21. 9.7.21 ASI_WDIV (book=0x00 page=0x00 address=0x1B) [reset=40h]
        1. Table 79. ASI WDIV Configuration Field Descriptions
      22. 9.7.22 PDM_CFG (book=0x00 page=0x00 address=0x1C) [reset=0h]
        1. Table 80. PDM Configuration Field Descriptions
      23. 9.7.23 PDM_DIV (book=0x00 page=0x00 address=0x1D) [reset=8h]
        1. Table 81. PDM Divider Configuration Field Descriptions
      24. 9.7.24 DSD_DIV (book=0x00 page=0x00 address=0x1E) [reset=8h]
        1. Table 82. DSD Divider Configuration Field Descriptions
      25. 9.7.25 CLK_ERR_1 (book=0x00 page=0x00 address=0x21) [reset=3h]
        1. Table 83. Clock Error and DSP memory Reload Field Descriptions
      26. 9.7.26 CLK_ERR_2 (book=0x00 page=0x00 address=0x22) [reset=3Fh]
        1. Table 84. Clock Error Configuration Field Descriptions
      27. 9.7.27 IRQ_PIN_CFG (book=0x00 page=0x00 address=0x23) [reset=21h]
        1. Table 85. Interrupt Pin Configuration Field Descriptions
      28. 9.7.28 INT_CFG_1 (book=0x00 page=0x00 address=0x24) [reset=0h]
        1. Table 86. Interrupt Configuration 1 Field Descriptions
      29. 9.7.29 INT_CFG_2 (book=0x00 page=0x00 address=0x25) [reset=0h]
        1. Table 87. Interrupt Configuration 2 Field Descriptions
      30. 9.7.30 INT_DET_1 (book=0x00 page=0x00 address=0x26) [reset=0h]
        1. Table 88. Interrupt Detected 1 Field Descriptions
      31. 9.7.31 INT_DET_2 (book=0x00 page=0x00 address=0x27) [reset=0h]
        1. Table 89. Interrupt Detected 2 Field Descriptions
      32. 9.7.32 STATUS_POWER (book=0x00 page=0x00 address=0x2A) [reset=0h]
        1. Table 90. Status Block Power Field Descriptions
      33. 9.7.33 SAR_VBAT_MSB (book=0x00 page=0x00 address=0x2D) [reset=C0h]
        1. Table 91. SAR VBAT Measurement MSB Field Descriptions
      34. 9.7.34 SAR_VBAT_LSB (book=0x00 page=0x00 address=0x2E) [reset=0h]
        1. Table 92. SAR VBAT Measurement LSB Field Descriptions
      35. 9.7.35 DIE_TEMP_SENSOR (book=0x00 page=0x00 address=0x31) [reset=0h]
        1. Table 93. Die Temperature Sensor Field Descriptions
      36. 9.7.36 LOW_PWR_MODE (book=0x00 page=0x00 address=0x35) [reset=0h]
        1. Table 94. Low Power Configuration Field Descriptions
      37. 9.7.37 PCM_RATE (book=0x00 page=0x00 address=0x36) [reset=32h]
        1. Table 95. PCM Sample Rate Field Descriptions
      38. 9.7.38 CLOCK_ERR_CFG_1 (book=0x00 page=0x00 address=0x4F) [reset=0h]
        1. Table 96. Clock Error Configuration 1 Field Descriptions
      39. 9.7.39 CLOCK_ERR_CFG_2 (book=0x00 page=0x00 address=0x50) [reset=11h]
        1. Table 97. Clock Error Configuration 2 Field Descriptions
      40. 9.7.40 PROTECTION_CFG_1 (book=0x00 page=0x00 address=0x58) [reset=3h]
        1. Table 98. Class Field Descriptions
      41. 9.7.41 CRC_CHECKSUM (book=0x00 page=0x00 address=0x7E) [reset=0h]
        1. Table 99. Checksum Field Descriptions
      42. 9.7.42 BOOK (book=0x00 page=0x00 address=0x7F) [reset=0h]
        1. Table 100. Book Selection Field Descriptions
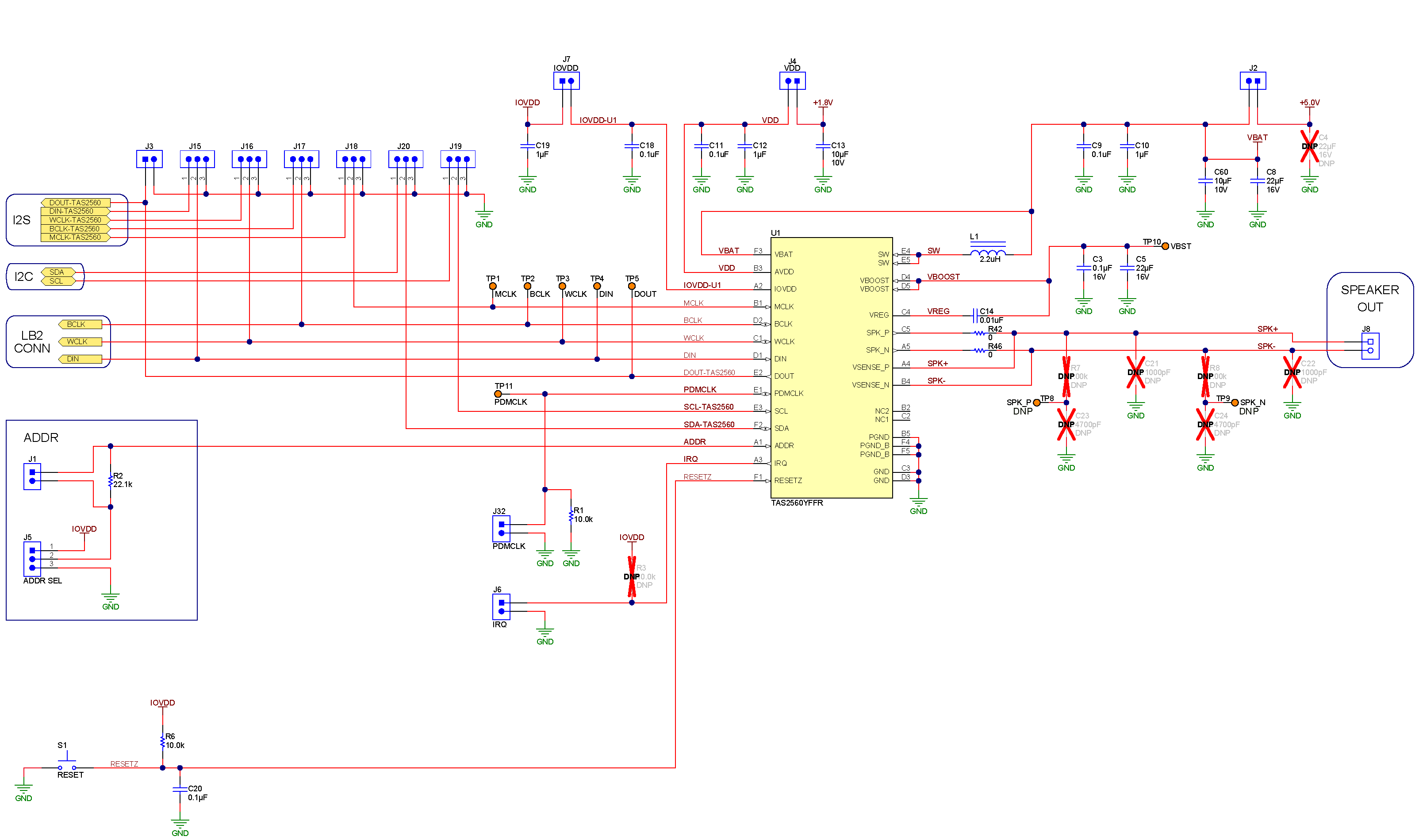
  10. 10Application and Implementation
    1. 10.1 Application Information
    2. 10.2 Typical Applications
      1. 10.2.1 Design Requirements
        1. 10.2.1.1 Detailed Design Procedure
          1. 10.2.1.1.1 Mono/Stereo Configuration
          2. 10.2.1.1.2 Boost Converter Passive Devices
          3. 10.2.1.1.3 EMI Passive Devices
          4. 10.2.1.1.4 Miscellaneous Passive Devices
      2. 10.2.2 Application Performance Plots
    3. 10.3 Initialization Set Up
  11. 11Power Supply Recommendations
    1. 11.1 Power Supplies
    2. 11.2 Power Supply Sequencing
      1. 11.2.1 Boost Supply Details
  12. 12Layout
    1. 12.1 Layout Guidelines
    2. 12.2 Layout Example
  13. 13器件和文档支持
    1. 13.1 文档支持
    2. 13.2 社区资源
    3. 13.3 商标
    4. 13.4 静电放电警告
    5. 13.5 Glossary
  14. 14机械、封装和可订购信息
    1. 14.1 封装尺寸

封装选项

请参考 PDF 数据表获取器件具体的封装图。

机械数据 (封装 | 引脚)
  • YFF|30
散热焊盘机械数据 (封装 | 引脚)
订购信息

Parameter Measurement Information

TAS2560 param_measure_schematic.pngFigure 23. TAS2560 Test Circuit

All typical characteristics for the devices are measured using the bench EVM and an Audio Precision SYS-2722 audio analyzer. A Programable Serial Interface Adaptor (PSIA) is used to allow the I2S interface to be driven directly into the SYS-2722. SPEAKER OUT terminal is connected to Audio Precision analyzer inputs as shown below. There is a differential to single ended (D2S) filter, with 1st order Passive pole at 120 kHz is added. This is to ensure high performance Class-D amplifier sees a fully differential matched loading at its outputs and no degradation in performance measured due to loading effects of AUX filter on Class-D outputs.

TAS2560 param_meas_filter.pngFigure 24. Differential To Single Ended (D2S) Filter