ZHCSJA6B January 2019 – December 2021 MSP430FR5041 , MSP430FR5043 , MSP430FR50431 , MSP430FR6041 , MSP430FR6043 , MSP430FR60431
PRODUCTION DATA
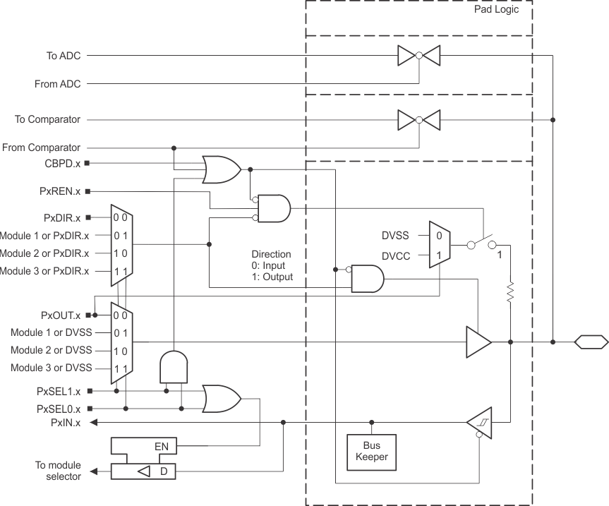
Figure 9-4 shows the port diagram. Table 9-26 summarizes the selection of the pin function.

| PIN NAME (P1.x) | PN 80 | PM RGC 64 | FUNCTION | CONTROL BITS AND SIGNALS(1) | ||
|---|---|---|---|---|---|---|
| P1DIR.x | P1SEL1.x | P1SEL0.x | ||||
| P1.2/UCA1SIMO/ UCA1TXD/TA1.0/A8/C8 | 25 | 19 | P1.2 (I/O) | 0 = Input, 1 = Output | 0 | 0 |
| UCA1SIMO/UCA1TXD | X(3) | 0 | 1 | |||
| N/A | 0 | 1 | 0 | |||
| TA1.0 | 1 | |||||
| A8, C8(4)(5) | X | 1 | 1 | |||
| P1.3/UCA1SOMI/ UCA1RXD/TA1.1/A9/C9 | 26 | 20 | P1.3 (I/O) | 0 = Input, 1 = Output | 0 | 0 |
| UCA1SOMI/UCA1RXD | X(3) | 0 | 1 | |||
| N/A | 0 | 1 | 0 | |||
| TA1.1 | 1 | |||||
| A9, C9(4)(5) | X | 1 | 1 | |||
| P1.4/TB0.4/UCB0STE/ A2/C2 | 31 | 25 | P1.4 (I/O) | 0 = Input, 1 = Output | 0 | 0 |
| TB0.CCI4A | 0 | 0 | 1 | |||
| TB0.4 | 1 | |||||
| UCB0STE | X(2) | 1 | 0 | |||
| A2, C2(4)(5) | X | 1 | 1 | |||
| P1.5/TB0.5/UCB0CLK/ A3/C3 | 32 | 26 | P1.5(I/O) | 0 = Input, 1 = Output | 0 | 0 |
| TB0.CCI5A | 0 | 0 | 1 | |||
| TB0.5 | 1 | |||||
| UCB0CLK | X(2) | 1 | 0 | |||
| A3, C3(4)(5) | X | 1 | 1 | |||