ZHCUCL6 November   2024

 

  1.   1
  2.   说明
  3.   开始使用
  4.   特性
  5.   应用
  6.   6
  7. 1评估模块概述
    1. 1.1 引言
    2. 1.2 套件内容
    3. 1.3 规格
    4. 1.4 器件信息
  8. 2硬件
    1. 2.1  电源要求
    2. 2.2  设置
      1. 2.2.1 电源管理设置
      2. 2.2.2 收发器选项
      3. 2.2.3 特殊用途引脚选项
      4. 2.2.4 可能的电路板修改
    3. 2.3  接头、跳线和其他接口信息
    4. 2.4  开关信息
    5. 2.5  电阻器信息
    6. 2.6  电感信息
    7. 2.7  电容器信息
    8. 2.8  二极管信息
    9. 2.9  晶体管信息
    10. 2.10 IC 和其他组件信息
  9. 3软件
    1. 3.1 软件说明
    2. 3.2 软件安装
    3. 3.3 软件开发
    4. 3.4 编程选项
  10. 4硬件设计文件
    1. 4.1 原理图
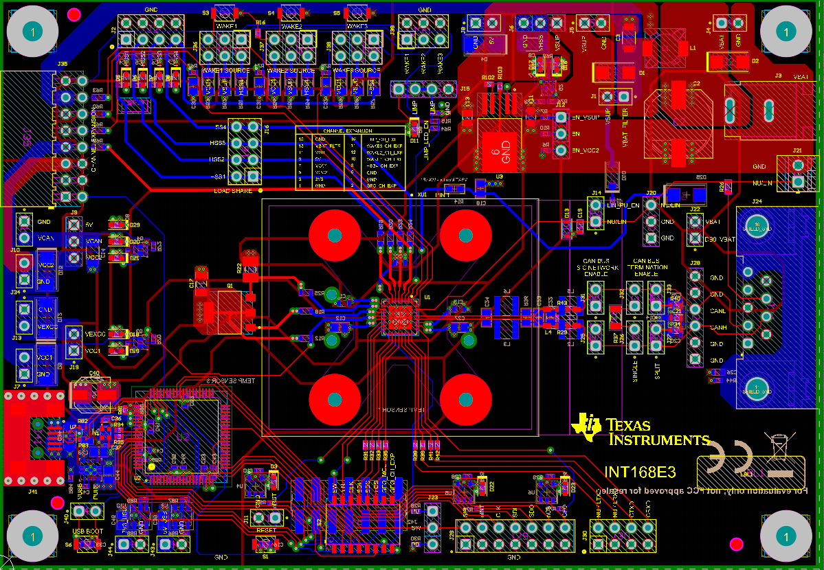
    2. 4.2 PCB 布局
    3. 4.3 物料清单 (BOM)
  11. 5其他信息
    1. 5.1 商标
    2. 5.2 相关文档

PCB 布局

TCAN284XEVM PCB 布局图 4-3 PCB 布局
TCAN284XEVM 层堆叠信息图 4-4 层堆叠信息