ZHCUBA5 September 2023 ISO5451 , ISO5451-Q1 , ISO5452 , ISO5452-Q1 , ISO5851 , ISO5851-Q1 , ISO5852S , ISO5852S-EP , ISO5852S-Q1 , UCC21710 , UCC21710-Q1 , UCC21732 , UCC21732-Q1 , UCC21736-Q1 , UCC21739-Q1 , UCC21750 , UCC21750-Q1 , UCC21759-Q1
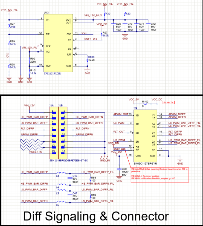
初级侧 I/O 和诊断块能够实现以下功能:
+12V 电源和 PWM 信号应连接到同一块板(差分板或 EVM)。如果不这么做,可能会导致 EVM 元件损坏。

图 3-2 初级侧 I/O