ZHCUAG3F August   2021  – January 2024 AM2431 , AM2432 , AM2434

 

  1.   1
  2.   摘要
  3.   商标
  4. 1前言:请先阅读
    1. 1.1 如果您需要协助
    2. 1.2 重要使用说明
  5. 2套件概述
    1. 2.1 套件内容
    2. 2.2 关键特性
    3. 2.3 元件标识
    4. 2.4 BoosterPack
    5. 2.5 合规性
    6. 2.6 安全性
  6. 3电路板设置
    1. 3.1 电源要求
      1. 3.1.1 使用 USB Type-C 连接器的电源输入
      2. 3.1.2 电源状态 LED
      3. 3.1.3 电源树
      4. 3.1.4 电源序列
    2. 3.2 按钮
    3. 3.3 引导模式选择
  7. 4硬件说明
    1. 4.1  功能方框图
    2. 4.2  BoosterPack 接头
      1. 4.2.1 BoosterPack 的 Pinmux
    3. 4.3  GPIO 映射
    4. 4.4  复位
    5. 4.5  时钟
    6. 4.6  存储器接口
      1. 4.6.1 QSPI 接口
      2. 4.6.2 电路板 ID EEPROM
    7. 4.7  以太网接口
      1. 4.7.1 以太网 PHY 配置
      2. 4.7.2 以太网 PHY - 电源、时钟、复位、中断
      3. 4.7.3 以太网 RJ45 连接器中的 LED 指示
    8. 4.8  USB 2.0 接口
    9. 4.9  I2C 接口
    10. 4.10 工业应用 LED
    11. 4.11 UART 接口
    12. 4.12 eQEP 接口
    13. 4.13 CAN 接口
    14. 4.14 FSI 接口
    15. 4.15 JTAG 仿真
    16. 4.16 测试自动化接口
    17. 4.17 SPI 接口
  8. 5参考文献
    1. 5.1 参考文档
    2. 5.2 此设计中使用的其他 TI 组件
  9.   A E3 设计变更
  10.   B 修订版 A 设计变更
  11.   修订历史记录

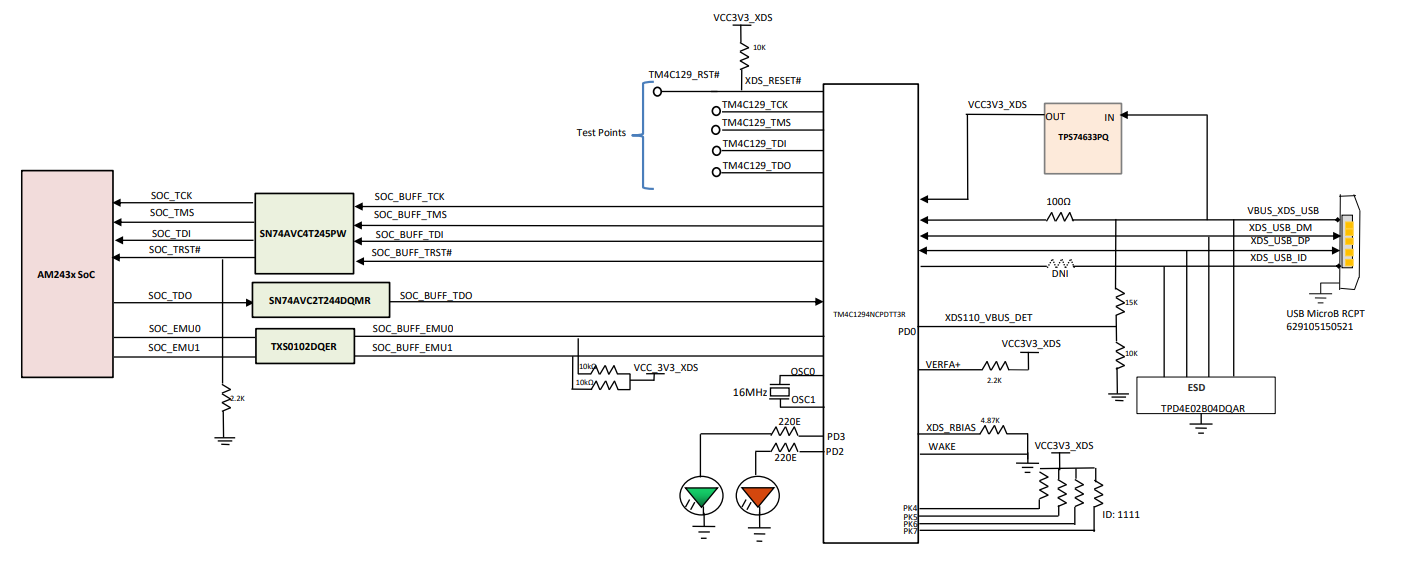
JTAG 仿真

为了使 JTAG 正常运行,应按以下顺序操作:

  1. 将 Type-C USB 连接器连接到 5V、3A 电源为电路板供电。
  2. 为电路板供电(热插拔)后立即将用于 JTAG 仿真的 micro-B USB 电缆连接到 J20。

AM243x LaunchPad 包含 XDS110 仿真所需的电路。XDS110 类板载仿真用于支持软件版本测试。仿真器的连接使用 USB 2.0 micro-B 连接 (J20),并且该电路用作供电 USB 外设。来自连接器的 VBUS 电源用于为仿真电路供电,这样即使在断开 LaunchPad 电源时,与仿真器的连接也不会断开。使用电压转换缓冲器将 XDS110 电路与 LaunchPad 的其余部分相隔离。

为 USB 信号提供 ESD 保护二极管 (TPDE02B04DQAR),以便将 ESD 电流脉冲引向 VCC 或 GND。ESD 保护二极管可针对 ANSI/ESDA/JEDEC JS-001 中规定的高达 ±2.5kV 人体放电模型 (HBM) 的 ESD 脉冲提供保护,并提供 IEC 61000-4-2 中规定的 ±12kV 接触放电和 ±15kV 气隙放电。

GUID-20210719-CA0I-SNWF-2M1H-CWKRHR6TM6XM-low.png图 4-26 JTAG 接口
GUID-20210719-CA0I-CN6D-G6BX-HGPP6Z3JQ3SC-low.png图 4-27 JTAG 的 micro-B USB 连接