ZHCU837 December   2021

 

  1.   说明
  2.   资源
  3.   特性
  4.   应用
  5.   5
  6. 1System Description
    1. 1.1 Key System Specifications
  7. 2System Overview
    1. 2.1 Block Diagram
      1.      10
    2. 2.2 Highlighted Products
      1. 2.2.1 DRV5056
      2. 2.2.2 DRV5032
      3. 2.2.3 TPS709
      4. 2.2.4 SN74HCS00
      5. 2.2.5 TPS22917
      6. 2.2.6 SN74AUP1G00
      7. 2.2.7 TLV9061
    3. 2.3 Design Considerations
      1. 2.3.1 Design Hardware Implementation
        1. 2.3.1.1 Hall-Effect Switches
          1. 2.3.1.1.1 U1 Wake-Up Sensor Configuration
          2. 2.3.1.1.2 U2 Stray-Field Sensor Configuration
          3. 2.3.1.1.3 U3 and U4 Tamper Sensor Configuration
          4. 2.3.1.1.4 Hall Switch Placement
            1. 2.3.1.1.4.1 Placement of U1 and U2 Sensors
              1. 2.3.1.1.4.1.1 U1 and U2 Magnetic Flux Density Estimation Results
            2. 2.3.1.1.4.2 Placement of U3 and U4 Hall Switches
              1. 2.3.1.1.4.2.1 U3 and U4 Magnetic Flux Density Estimation Results
          5. 2.3.1.1.5 Using Logic Gates to Combine Outputs from Hall-Effect Switches
        2. 2.3.1.2 Linear Hall-Effect Sensor Output
          1. 2.3.1.2.1 DRV5056 Power
          2. 2.3.1.2.2 DRV5056 Output Voltage
          3. 2.3.1.2.3 DRV5056 Placement
        3. 2.3.1.3 Power Supply
        4. 2.3.1.4 Transistor Circuit for Creating High-Voltage Enable Signal
      2. 2.3.2 Alternative Implementations
        1. 2.3.2.1 Replacing 20-Hz Tamper Switches With 5-Hz Tamper Switches
        2. 2.3.2.2 Using Shielding to Replace Tamper Switches and Stray Field Switch
        3. 2.3.2.3 Replacing Hall-Based Wake-Up Alert Function With a Mechanical Switch
  8. 3Hardware, Software, Testing Requirements, and Test Results
    1. 3.1 Hardware Requirements
      1. 3.1.1 Installation and Demonstration Instructions
      2. 3.1.2 Test Points and LEDs
      3. 3.1.3 Configuration Options
        1. 3.1.3.1 Disabling Hall-Effect Switches
        2. 3.1.3.2 Configuring Hardware for Standalone Mode or Connection to External Systems
    2. 3.2 Test Setup
      1. 3.2.1 Output Voltage Accuracy Testing
      2. 3.2.2 Magnetic Tampering Testing
      3. 3.2.3 Current Consumption Testing
    3. 3.3 Test Results
      1. 3.3.1 Output Voltage Accuracy Pre-Calibration Results
      2. 3.3.2 Output Voltage Accuracy Post-Calibration Results
      3. 3.3.3 Magnetic Tampering Results
      4. 3.3.4 Current Consumption Results
  9. 4Design and Documentation Support
    1. 4.1 Design Files
      1. 4.1.1 Schematics
      2. 4.1.2 BOM
    2. 4.2 Tools and Software
    3. 4.3 Documentation Support
    4. 4.4 支持资源
    5. 4.5 Trademarks

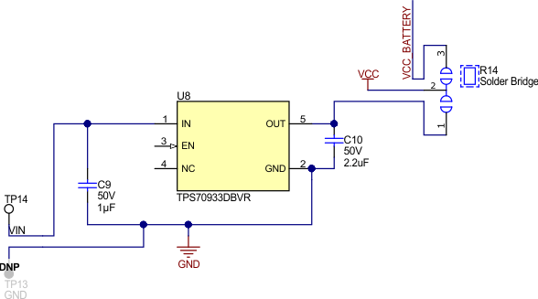
Power Supply

Figure 2-26 shows the power supply snippet of the schematic. The design can either be powered from an external 5-V to 30-V power supply or two AAA batteries that are inserted into the battery holder that comes with this design. The selection between these two power supply options is done by the placement of a 0-Ω resistor on two of the three pads of the R14 footprint. By default, the 0-Ω resistor is placed on pads 2 and 3 of the R14 3-pad footprint, thereby powering the design using the battery option. To power the board from the LDO, place a 0-Ω resistor on pads 1 and 2 of the R14 3-pad footprint.

GUID-20211214-SS0I-KQZN-FK00-4B7D3HJX3TWD-low.gifFigure 2-26 Power Supply Circuit

If R14 is configured to be powered from an external power supply, the positive terminal of the power supply must be connected to the VIN test point of the board and the negative terminal of the power supply must be connected to one of the GND test points on the board. The input voltage on VIN must be between 5 V to 30 V, which covers the voltage range of multiple power drill batteries. The TPS70933 LDO takes the 5-V to 30-V input and then regulates this voltage down to 3.3 V.

If the design is powered from two AAA batteries, note that the VCC rail of the board will depend on the output voltage of the AAA batteries, which will be less than 3.3 V. Since the DRV5056 has a ratiometric analog architecture that scales the sensitivity linearity with the power-supply voltage, the DRV5056 sensitivity will be scaled based on the voltage from the batteries. As an example, if the voltage from the batteries is 3.1 V instead of 3.3 V, the sensitivity at 3.1 V would be about 94% of the sensitivity at 3.3 V. For the A1 device variant used in this design, this means that the sensitivity would be about 112.7 mV/mT typical instead of the 120 mV/mT sensitivity seen at 3.3 V.