ZHCU837 December   2021

 

  1.   说明
  2.   资源
  3.   特性
  4.   应用
  5.   5
  6. 1System Description
    1. 1.1 Key System Specifications
  7. 2System Overview
    1. 2.1 Block Diagram
      1.      10
    2. 2.2 Highlighted Products
      1. 2.2.1 DRV5056
      2. 2.2.2 DRV5032
      3. 2.2.3 TPS709
      4. 2.2.4 SN74HCS00
      5. 2.2.5 TPS22917
      6. 2.2.6 SN74AUP1G00
      7. 2.2.7 TLV9061
    3. 2.3 Design Considerations
      1. 2.3.1 Design Hardware Implementation
        1. 2.3.1.1 Hall-Effect Switches
          1. 2.3.1.1.1 U1 Wake-Up Sensor Configuration
          2. 2.3.1.1.2 U2 Stray-Field Sensor Configuration
          3. 2.3.1.1.3 U3 and U4 Tamper Sensor Configuration
          4. 2.3.1.1.4 Hall Switch Placement
            1. 2.3.1.1.4.1 Placement of U1 and U2 Sensors
              1. 2.3.1.1.4.1.1 U1 and U2 Magnetic Flux Density Estimation Results
            2. 2.3.1.1.4.2 Placement of U3 and U4 Hall Switches
              1. 2.3.1.1.4.2.1 U3 and U4 Magnetic Flux Density Estimation Results
          5. 2.3.1.1.5 Using Logic Gates to Combine Outputs from Hall-Effect Switches
        2. 2.3.1.2 Linear Hall-Effect Sensor Output
          1. 2.3.1.2.1 DRV5056 Power
          2. 2.3.1.2.2 DRV5056 Output Voltage
          3. 2.3.1.2.3 DRV5056 Placement
        3. 2.3.1.3 Power Supply
        4. 2.3.1.4 Transistor Circuit for Creating High-Voltage Enable Signal
      2. 2.3.2 Alternative Implementations
        1. 2.3.2.1 Replacing 20-Hz Tamper Switches With 5-Hz Tamper Switches
        2. 2.3.2.2 Using Shielding to Replace Tamper Switches and Stray Field Switch
        3. 2.3.2.3 Replacing Hall-Based Wake-Up Alert Function With a Mechanical Switch
  8. 3Hardware, Software, Testing Requirements, and Test Results
    1. 3.1 Hardware Requirements
      1. 3.1.1 Installation and Demonstration Instructions
      2. 3.1.2 Test Points and LEDs
      3. 3.1.3 Configuration Options
        1. 3.1.3.1 Disabling Hall-Effect Switches
        2. 3.1.3.2 Configuring Hardware for Standalone Mode or Connection to External Systems
    2. 3.2 Test Setup
      1. 3.2.1 Output Voltage Accuracy Testing
      2. 3.2.2 Magnetic Tampering Testing
      3. 3.2.3 Current Consumption Testing
    3. 3.3 Test Results
      1. 3.3.1 Output Voltage Accuracy Pre-Calibration Results
      2. 3.3.2 Output Voltage Accuracy Post-Calibration Results
      3. 3.3.3 Magnetic Tampering Results
      4. 3.3.4 Current Consumption Results
  9. 4Design and Documentation Support
    1. 4.1 Design Files
      1. 4.1.1 Schematics
      2. 4.1.2 BOM
    2. 4.2 Tools and Software
    3. 4.3 Documentation Support
    4. 4.4 支持资源
    5. 4.5 Trademarks

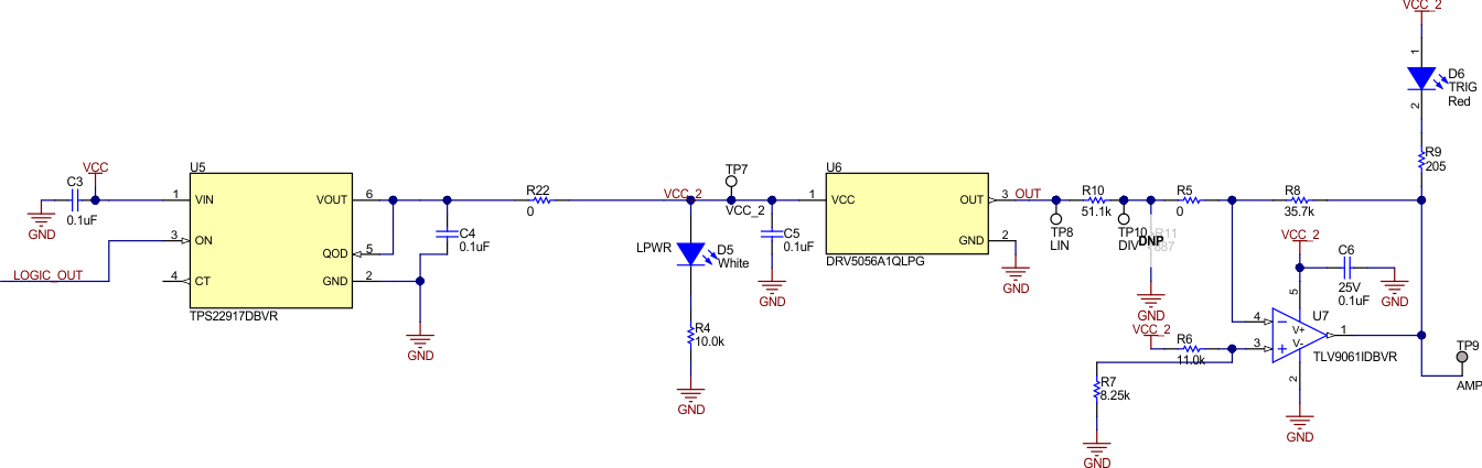
Linear Hall-Effect Sensor Output

Figure 2-20 shows a snippet of the DRV5056 circuit in this design. The following subsections provide details on the portions of this schematic snippet.

GUID-20211214-SS0I-46RQ-HMGB-JN3QBMLFNWCB-low.gif Figure 2-20 DRV5056 Schematic Snippet