ZHCU817A September   2019  – October 2020 TPA6304-Q1

 

  1.   商标
  2. 1需要的设备和附件:
  3. 2硬件概览
    1. 2.1 TPA6304Q1 评估模块说明
    2. 2.2 TPA6304-Q1 评估模块功能
  4. 3软件概述
    1. 3.1 PurePath™ Console 3 (PPC3) 访问和说明
    2. 3.2 PurePath™ Console 3 – TPA6304Q1EVM 主页窗口
    3. 3.3 PurePath™ Console 3 – TPA6304Q1EVM 寄存器映射窗口
    4. 3.4 PurePath™ Console 3 – TPA6304Q1EVM 监测与控制窗口
  5. 4TPA6304-Q1 启动
    1. 4.1 TPA6304Q1EVM 设置
    2. 4.2 器件监测与控制窗口中的 TPA6304-Q1 设置
      1. 4.2.1 器件状态控制部分
      2. 4.2.2 通道控制部分
      3. 4.2.3 其他控制部分
      4. 4.2.4 故障/警告 信号配置部分
      5. 4.2.5 故障/警告部分
      6. 4.2.6 交流负载诊断部分
      7. 4.2.7 直流负载诊断部分
      8. 4.2.8 展频控制部分
    3. 4.3 寄存器映射窗口中的 TPA6304-Q1 设置
    4. 4.4 I2C 监控器窗口
  6. 5电路板布局、原理图和物料清单
    1. 5.1 电路板布局
    2. 5.2 原理图
    3. 5.3 物料清单
  7.   修订历史记录

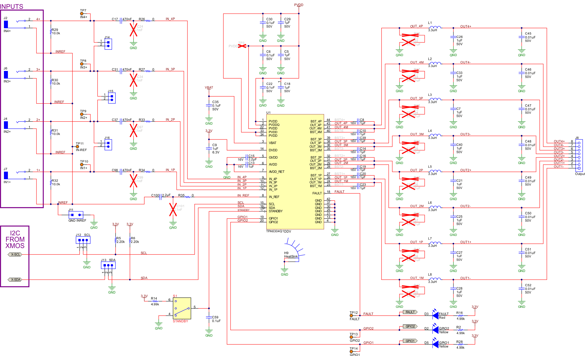
原理图

GUID-20200915-CA0I-QNJT-V7ZH-PCGQJFR5JRQM-low.gif图 5-3 原理图(页面 1)
GUID-20200915-CA0I-M8RC-BNL5-6STTFXN92NXM-low.gif图 5-4 原理图(页面 2)
GUID-20200915-CA0I-M7KR-45FN-0PSM9RFRNB2T-low.gif图 5-5 原理图(页面 3)