ZHCABU7 November   2021 LM5157 , LM5157-Q1 , LM51571-Q1 , LM5158 , LM5158-Q1 , LM51581 , LM51581-Q1

 

  1.   如何使用 LM5157x、LM5158x 设计升压转换器
  2.   商标
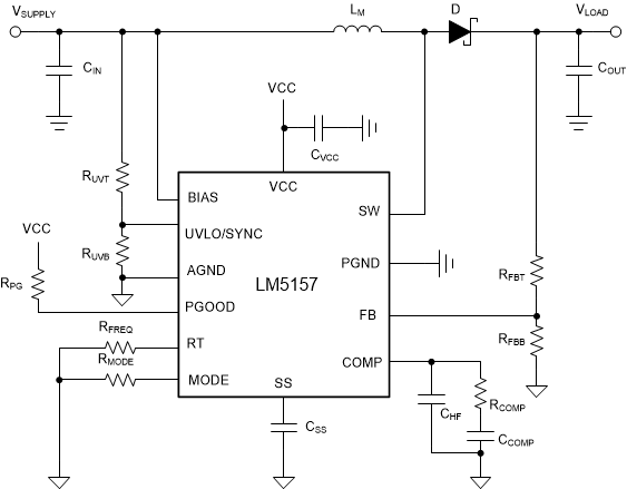
  3. 1LM5157 升压设计示例
  4. 2计算和元件选型
    1. 2.1  开关频率
    2. 2.2  电感器计算
    3. 2.3  斜率补偿检查
    4. 2.4  电感器选型
    5. 2.5  二极管选型
    6. 2.6  输出电容器选型
    7. 2.7  输入电容器选择
    8. 2.8  UVLO 电阻选型
    9. 2.9  软启动电容器选型
    10. 2.10 反馈电阻器选择
    11. 2.11 控制环路补偿
      1. 2.11.1 交叉频率 (fcross) 选择
      2. 2.11.2 RCOMP 选择
      3. 2.11.3 CCOMP 选择
      4. 2.11.4 CHF 选型
    12. 2.12 功率损耗和效率估计
  5. 3实现结果
  6. 4小信号频率分析
    1. 4.1 升压稳压器调制器建模
    2. 4.2 补偿建模
    3. 4.3 开环建模

实现结果

有关更多测试结果,请参阅 LM5157EVM-BST 用户指南

GUID-20201005-CA0I-5NKX-FWKW-25NH9V2JNXCX-low.gif图 3-1 应用电路
GUID-B50F1B70-5BFE-4215-8AEE-9E4F461B4F08-low.png图 3-2 效率与 IOUT 之间的关系
图 3-4 负载阶跃:ILOAD = 0.8A 至 1.6A,VSUPPLY = 6V
图 3-3 控制环路响应 VSUPPLY = 6V ILOAD= 1.6A
图 3-5 热像图:VSUPPLY = 6V,ILOAD =1.6A
GUID-20210726-CA0I-2C1N-98HX-HV7MJVJ6WRM6-low.gif图 3-6 LM5157EVM-BST 原理图
表 3-1 物料清单
参考标识符 数量 规格 制造商 器件型号
RT 1 电阻,9.53k,1%,0.1W,AEC-Q200 0 级,0603 Vishay-Dale CRCW06039K53FKEA
RFBT 1 电阻,49.9k,1%,0.1W,0603 Yageo America RC0603FR-0749K9L
RFBB 1 电阻,4.53k,1%,0.1W,AEC-Q200 0 级,0603 Vishay-Dale CRCW06034K53FKEA
LM 1 电感器,屏蔽,复合,1.5μH,14A,0.01052Ω,AEC-Q200 1 级,SMD Coilcraft XEL6030-152MEB
COUT1 6 电容,陶瓷,4.7µF,50V,±10%,X7R,1210 TDK C3225X7R1H475K250AB
COUT2(大容量) 2 电容,铝聚合物,100µF,50V,±20%,0.025Ω,AEC-Q200 2 级,D10xL10mm SMD Chemi-Con HHXB500ARA101MJA0G
CIN1 4 电容,陶瓷,10µF,50V,±10%,X7R,1210 MuRata GRM32ER71H106KA12L
CIN2(大容量) 1 电容,铝,22uF,100V,±20%,1.3Ω,AEC-Q200 2 级,SMD Panasonic EEE-FK2A220P
D1 1 二极管,肖特基,45V,10A,AEC-Q101,CFP15 Nexperia PMEG045V100EPDAZ
RCOMP 1 电阻,2.61kΩ,1%,0.1W,0603 Yageo America RC0603FR-072K61L
CCOMP 1 电容,陶瓷,0.01µF,50V,±10%,X7R,0603 Kemet C0603X103K5RACTU
CHF 1 电容,陶瓷,100pF,50V,±5%,C0G/NP0,AEC-Q200 0 级,0603 TDK CGA3E2NP01H101J080AA
RUVLOT 1 电阻,61.9k,1%,0.1W,AEC-Q200 0 级,0603 Vishay-Dale CRCW060361K9FKEA
RUVLOB 1 电阻,71.5k,1%,0.1W,AEC-Q200 0 级,0603 Vishay-Dale CRCW060371K5FKEA
RUVLOS 1 电阻,0,5%,0.1W,0603 Yageo America RC0603JR-070RL
CSS 1 电容,陶瓷,0.022µF,50V,±10%,X7R,0603 Kemet C0603X223K5RACTU
RBIAS 1 电阻,0,5%,0.1W,0603 Yageo America RC0603JR-070RL
CBIAS 1 电容,陶瓷,0.1μF,100V,±10%,X7R,AEC-Q200 1 级,0603 MuRata GCJ188R72A104KA01D
CVCC 1 电容,陶瓷,1µF,16V,±10%,X7R,AEC-Q200 1 级,0603 TDK CGA3E1X7R1C105K080AC
RVCC 1 电阻,5.1,5%,0.1W,0603 Yageo America RC0603JR-075R1L
RPG 1 电阻,100k,1%,0.1W,AEC-Q200 0 级,0603 Vishay-Dale CRCW0603100KFKEA
RMODE 1 电阻,0,5%,0.1W,0603 Yageo America RC0603JR-070RL