ZHCABR2A February   2022  – August 2022 CC1352P , CC1352R , CC2640R2F , CC2640R2L , CC2642R , CC2652P , CC2652R , CC2652R7 , CC2652RSIP

 

  1.   摘要
  2.   商标
  3. 1引言
    1. 1.1 首字母缩写词
  4. 2使用 SmartRF Studio 验证射频性能
  5. 3使用 BTool 验证射频性能
    1. 3.1 BTool 基本操作
    2. 3.2 执行 Tx 测试
    3. 3.3 执行 Rx 测试
    4. 3.4 执行读取 RSSI
    5. 3.5 执行 PER 测试
    6. 3.6 不同 PHY 速率的注意事项
      1. 3.6.1 2Mbps 的测试日志
      2. 3.6.2 500Kbps 的测试日志
      3. 3.6.3 125Kbps 的测试日志
    7. 3.7 HCI_EXT_ModemTestTxCmd 和 HCI_LE_Transmitter_Test 的区别
  6. 4总结
  7. 5参考文献
  8. 6修订历史记录

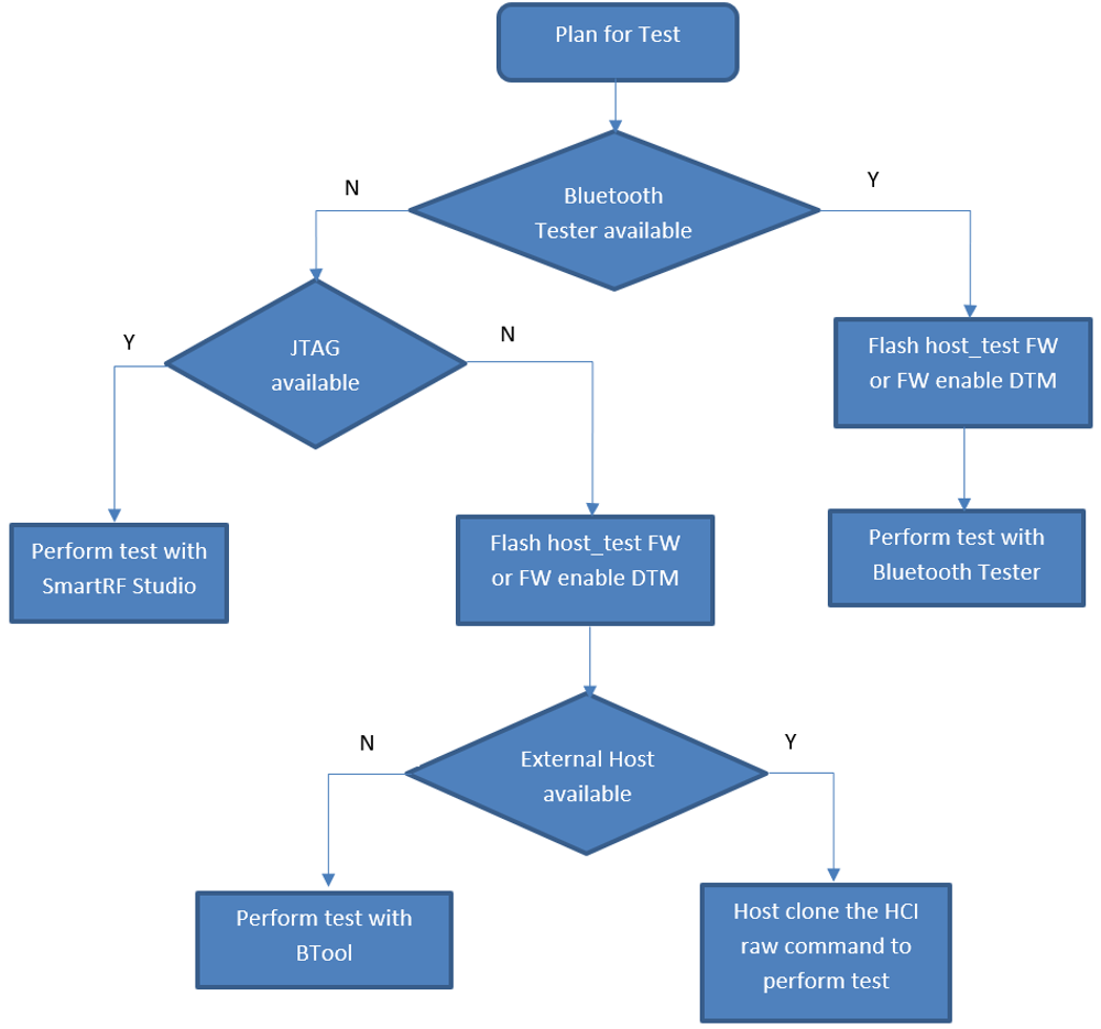
总结

在使用 CC26xx/CC135x 器件开发低功耗蓝牙产品的早期阶段,您可以使用 SmartRF Studio 进行射频性能测试。使用蓝牙测试仪 [8][9][10],您可以使用启用生产测试模式的 host_test FW 或固件刷写 CC26xx/CC13xx 器件。然后,蓝牙测试仪和 CC26xx/CC13xx 将通过 HCI 接口进行通信并自动运行测试。

对于生产线,用户可以根据 JTAG 调试线的可用性,使用 SmartRF Studio 或 BTool(HCI 命令)进行射频测试。

对于外部主机/MCU 连接到 CC26xx/CC13xx 器件的产品,克隆 HCI 原始命令并让外部主机/MCU 将 HCI 命令设置为 CC26xx/CC13xx 器件。测试前,外部主机/MCU 必须通过 CC26xx/CC13xx 器件 [13] 的引导加载程序刷写 host_test FW。完成测试后,外部主机/MCU 可以将已发布/生产的 FW 刷写到 CC26xx/CC13xx 器件。

图 4-1 总结了有关如何规划蓝牙射频无线电测试的指南。SimpleLink MCU 为射频性能测试提供了灵活的工具。您可以评估自己的资源,然后采用合适的测试流程。

GUID-20220104-SS0I-DJPF-WXGX-PXXHR0R32DTR-low.png图 4-1 测试计划流程图