NESY036B September 2021 – April 2023 BQ25125 , LM5123-Q1 , LMR43610 , LMR43610-Q1 , LMR43620 , LMR43620-Q1 , TPS22916 , TPS3840 , TPS62840 , TPS63900 , TPS7A02
奈米功率穩壓器中面積最大的區塊之一為電流參考,負責產生 1 到 10 nA 腳。電流參考區外中的電流偏壓產生區域受電阻器元件影響。若在值較小的電阻器中採用較小的電壓偏壓,將可降低電阻器值。有一種技術可在組成參考偏壓電路時產生 ΔVgst/R 或 ΔVbe/R 電路。
圖 15 說明近乎零溫度係數偏壓電流的聰明執行方式,其中透過電阻器 R1 與 Rbias 中的些許電壓偏壓來產生正負係數溫度偏壓電流。

這些技術可降低被動面積,並可顯著減少晶粒面積。將 IQ 乘以最小封裝面積 FOM 是比較這類技術面積效率的最佳方式。TPS7A02 裝置在 2019 年推出 1-mm x 1-mm 的矩形平面無引腳封裝 (DQN),2021 年則推出晶圓晶片尺寸封裝 (WCSP) 版本。此 LDO 為業界最低的 IQ 封裝面積效率 FOM 之一,僅為 <10 nA-mm2。 圖 16 說明 TPS7A02 的傳統 0402 電容器與 DQN 和 WCSP 封裝並排比較結果。
圖 16 DQN 封裝、0402 電容器與 WCSP 封裝的
TPS7A02 大小並排比較。若以類似減少面積技術來提供電壓監控器,所遇到的主要挑戰會是如何感測 >10V 的電壓,並仍能讓 IQ 等級 <0.5µA。結合對受監控電壓的電容式感測和取樣保持技術,將可縮小晶粒面積並改善反應時間。TPS3840 奈米功率高輸入電壓監控器的 IQ <350nA,直接監控 10V 軌時重置傳播延遲可低至 15μs。
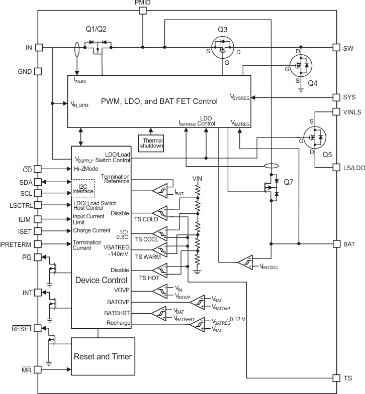
圖 17 奈安培充電器系統的系統級圖。節省機板空間最有效的方式之一,式將在單一晶粒中整合更多功能。這樣的功能整合可讓監控器、參考系統、LDO、電池充電器與 DC/DC 轉換器等區塊共用基礎區塊,並可減少綜合 IQ。 圖 17 說明電池充電管理 IC BQ25125 的能力,其以 I2C 整合並靈活控制多個低 IQ 功能,具有將整個電力管理系統帶進可穿戴裝置、量測與汽車感測器 IoT 應用的重要優勢。