GERU008B July   2018  – March 2025 ADS9224R , ADS9234R

 

  1.   1
  2.   ADS9224REVM-PDK
  3.   Marken
  4. 1Übersicht
    1. 1.1 Merkmale des ADS9224REVM-PDK
    2. 1.2 Merkmale des ADS9224REVM
  5. 2Analoge Schnittstelle
    1. 2.1 Anschlüsse für Signalquelle
    2. 2.2 ADC-Differenzeingangs-Signaltreiber
      1. 2.2.1 Eingangssignalweg
    3. 2.3 ADS9224R Interne Referenz
  6. 3Digitale Schnittstelle
    1. 3.1 multiSPI für ADC-Digital-E/A
  7. 4Stromversorgungen
  8. 5Einrichtung
    1. 5.1 Standard-Jumper-Einstellungen
    2. 5.2 Softwareinstallation für die grafische Benutzerschnittstelle (GUI) des EVM
  9. 6Betrieb
    1. 6.1 Globale EVM-GUI-Einstellungen für ADC-Steuerung
    2. 6.2 Registerübersichts-Konfigurationstool
    3. 6.3 Zeitdomänen-Anzeigetool
    4. 6.4 Spektralanalysetool
    5. 6.5 Histogramm-Tool
  10. 7ADS9224REVM Materialliste, Leiterplattenlayout und Schaltpläne
    1. 7.1 Materialliste
    2. 7.2 Leiterplattenlayout
    3. 7.3 Schaltpläne
  11. 8Revisionsverlauf

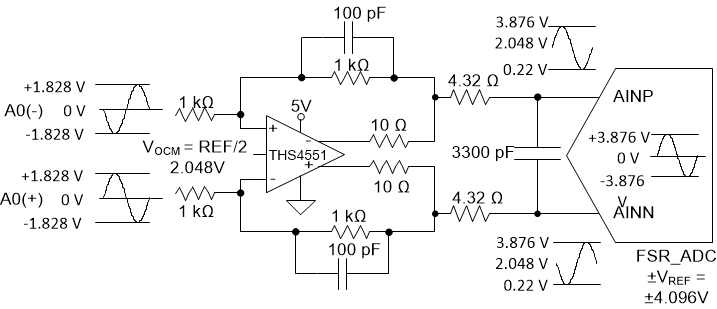
Eingangssignalweg

Abbildung 2-1 zeigt den Signalweg für das an den Platineneingängen angelegte Differenzsignal. Die Eingangsimpedanz der Platine beträgt 1 kΩ. Die gesamte Signalwegbandbreite wird durch den 1-kΩ-Widerstand und den 100-pF-Kondensator an der FDA-Rückkopplung auf 1,5 MHz begrenzt. Die beiden THS4551-FDAs steuern die ADS9224R-Differenzeingänge durch einen RC-Ladungsrückkopplungsfilter an. Diese Treiber stellen eine Quelle mit niedriger dynamischer Impedanz an den ADC-Eingängen bei vollem Durchsatz von 3 MSPS bereit.

 THS4551 Differenzeingangs-TreiberpfadAbbildung 2-1 THS4551 Differenzeingangs-Treiberpfad

Das ADS92x4REVM enthält zwei THS4551-FDAs zur Ansteuerung der ADC-Eingänge. Die FDAs verschieben das Signal auf den entsprechenden Pegel der Gleichtaktspannung. Abbildung 2-2 zeigt den Schaltkreis eines Volldifferenzverstärkers. An die Eingänge des THS4551 wird ein Differenzeingangssignal mit einer Gleichtaktspannung von 0 V angelegt. Der FDA stellt mithilfe des FDA VOCM-Eingangspins eine feste Gleichtaktspannung an den ADC-Eingängen her. Der ADS9224R enthält einen REF/2-Pufferausgangspin zum Einstellen der Gleichtaktspannung. Der Ausgang ADS9224R REF/2 ist an jeden THS4551-V-OCM-Eingangspin angeschlossen. Der THS4551 verschiebt das Signal auf die erforderliche Gleichtaktspannung von REF/2. Aufgrund der Spezifikation des THS4551-Ausgangshubes gegen Masse müssen entweder die Eingangssignale auf eine Differenzspannung von ±3,876 V Amplitude begrenzt werden, um eine Sättigung des Verstärkerausgangs zu vermeiden, oder die negative Versorgung muss unter Masse geführt werden (mit anderen Worten – 200 mV), um den Ausgangsbereich zu erweitern.

 THS4551 Treiber des VolldifferenzverstärkersAbbildung 2-2 THS4551 Treiber des Volldifferenzverstärkers