ZHCSM46B October   2020  – June 2024 TPS54J061

PRODUCTION DATA  

  1.   1
  2. 特性
  3. 应用
  4. 说明
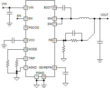
  5. 引脚配置和功能
  6. 规格
    1. 5.1 绝对最大额定值
    2. 5.2 ESD 等级
    3. 5.3 建议运行条件
    4. 5.4 热性能信息
    5. 5.5 电气特性
    6. 5.6 典型特性
  7. 详细说明
    1. 6.1 概述
    2. 6.2 功能方框图
    3. 6.3 特性说明
      1. 6.3.1  使能和内部 LDO
      2. 6.3.2  双电源和外部 LDO
      3. 6.3.3  输出电压设置
      4. 6.3.4  软启动和输出电压跟踪
      5. 6.3.5  频率和工作模式选择
      6. 6.3.6  D-CAP3™ 控制模式
      7. 6.3.7  电流检测和正过流保护
      8. 6.3.8  低侧 FET 负电流限制
      9. 6.3.9  电源正常
      10. 6.3.10 过压和欠压保护
      11. 6.3.11 越界 (OOB) 运行
      12. 6.3.12 输出电压放电
      13. 6.3.13 UVLO 保护
      14. 6.3.14 热关断
    4. 6.4 器件功能模式
      1. 6.4.1 自动跳跃 Eco-Mode 轻负载运行模式
      2. 6.4.2 强制连续导通模式
      3. 6.4.3 预偏置启动
  8. 应用和实施
    1. 7.1 应用信息
    2. 7.2 典型应用
      1. 7.2.1 设计要求
      2. 7.2.2 详细设计过程
        1. 7.2.2.1  选择开关频率和工作模式(MODE 引脚)
        2. 7.2.2.2  选择输出电感器 (L)
        3. 7.2.2.3  设置电流限制 (TRIP)
        4. 7.2.2.4  选择输出电容器 (COUT)
        5. 7.2.2.5  选择输入电容器 (CIN)
        6. 7.2.2.6  反馈网络(FB 引脚)
        7. 7.2.2.7  软启动电容器(SS/REFIN 引脚)
        8. 7.2.2.8  EN 引脚电阻分压器
        9. 7.2.2.9  VCC 旁路电容器
        10. 7.2.2.10 BOOT 电容器
        11. 7.2.2.11 串联 BOOT 电阻和 RC 缓冲器
        12. 7.2.2.12 PGOOD 上拉电阻器
      3. 7.2.3 应用曲线
    3. 7.3 电源相关建议
    4. 7.4 布局
      1. 7.4.1 布局指南
      2. 7.4.2 布局示例
  9. 器件和文档支持
    1. 8.1 文档支持
      1. 8.1.1 相关文档
    2. 8.2 支持资源
    3. 8.3 接收文档更新通知
    4. 8.4 商标
    5. 8.5 术语表
    6. 8.6 静电放电警告
  10. 修订历史记录
  11. 10机械、封装和可订购信息

封装选项

机械数据 (封装 | 引脚)
散热焊盘机械数据 (封装 | 引脚)
订购信息

说明

TPS54J061 器件是一款具有自适应导通时间 D-CAP3 控制模式的高效率、小尺寸同步降压转换器。此器件简单易用,具有较少的外部元件数量,适用于空间受限的电源系统。

它不仅具有高性能的集成 MOSFET、精度为 ±1% 的 600mV 基准电压以及 -40°C 至 +125°C 的结温范围,还包括以下具有竞争力的特性:超低的外部元件数量、快速的负载瞬态响应、精确的负载调整和线路调整、以自动跳跃或 FCCM 模式运行、可调节的软启动控制,并且无需外部补偿即可支持所有陶瓷电容器设计。

TPS54J061 采用 14 引脚 QFN 封装。

封装信息
器件型号 封装(1) 封装尺寸(2)
TPS54J061 RPG(VQFN-HR,14) 3mm × 2mm
有关更多信息,请参阅节 10
封装尺寸(长 × 宽)为标称值,并包括引脚(如适用)。
TPS54J061 简化原理图简化原理图
TPS54J061 典型效率(VOUT = 1.8V,fSW = 600kHz)典型效率(VOUT = 1.8V,fSW = 600kHz)