ZHCSXC5E August   2004  – December 2024 OPA2830

PRODUCTION DATA  

  1.   1
  2. 特性
  3. 应用
  4. 说明
  5. 器件比较表
  6. 引脚配置和功能
  7. 规格
    1. 6.1  绝对最大额定值
    2. 6.2  ESD 等级
    3. 6.3  建议运行条件
    4. 6.4  热性能信息
    5. 6.5  电气特性 VS = ±5V
    6. 6.6  电气特性 VS = 5V
    7. 6.7  电气特性 VS = 3V
    8. 6.8  典型特性:VS = ±5V
    9. 6.9  典型特性:VS = ±5V,差分配置
    10. 6.10 典型特性:VS = 5V
    11. 6.11 典型特性:VS = 5V,差分配置
    12. 6.12 典型特性:VS = 3V
    13. 6.13 典型特性:VS = 3V,差分配置
  8. 参数测量信息
  9. 应用和实施
    1. 8.1 应用信息
      1. 8.1.1  宽带电压反馈运算
      2. 8.1.2  单电源 ADC 接口
      3. 8.1.3  直流电平转换
      4. 8.1.4  交流耦合输出视频线路驱动器
      5. 8.1.5  具有较小峰值的同相放大器
      6. 8.1.6  单电源有源滤波器
      7. 8.1.7  差分低通有源滤波器
      8. 8.1.8  高通滤波器
      9. 8.1.9  高性能 DAC 跨阻放大器
      10. 8.1.10 优化电阻器阻值的操作建议
      11. 8.1.11 带宽与增益:同相运行
      12. 8.1.12 反相放大器运行
      13. 8.1.13 输出电流和电压
      14. 8.1.14 驱动容性负载
      15. 8.1.15 失真性能
      16. 8.1.16 噪声性能
      17. 8.1.17 直流精度和偏移控制
    2. 8.2 电源相关建议
      1. 8.2.1 热分析
    3. 8.3 布局
      1. 8.3.1 电路板布局布线准则
        1. 8.3.1.1 输入和 ESD 保护
  10. 器件和文档支持
    1. 9.1 器件支持
      1. 9.1.1 设计工具
        1. 9.1.1.1 演示装置
        2. 9.1.1.2 宏模型和应用支持
    2. 9.2 接收文档更新通知
    3. 9.3 支持资源
    4. 9.4 商标
    5. 9.5 静电放电警告
    6. 9.6 术语表
  11. 10修订历史记录
  12. 11机械、封装和可订购信息

封装选项

请参考 PDF 数据表获取器件具体的封装图。

机械数据 (封装 | 引脚)
  • D|8
  • DGK|8
散热焊盘机械数据 (封装 | 引脚)
订购信息

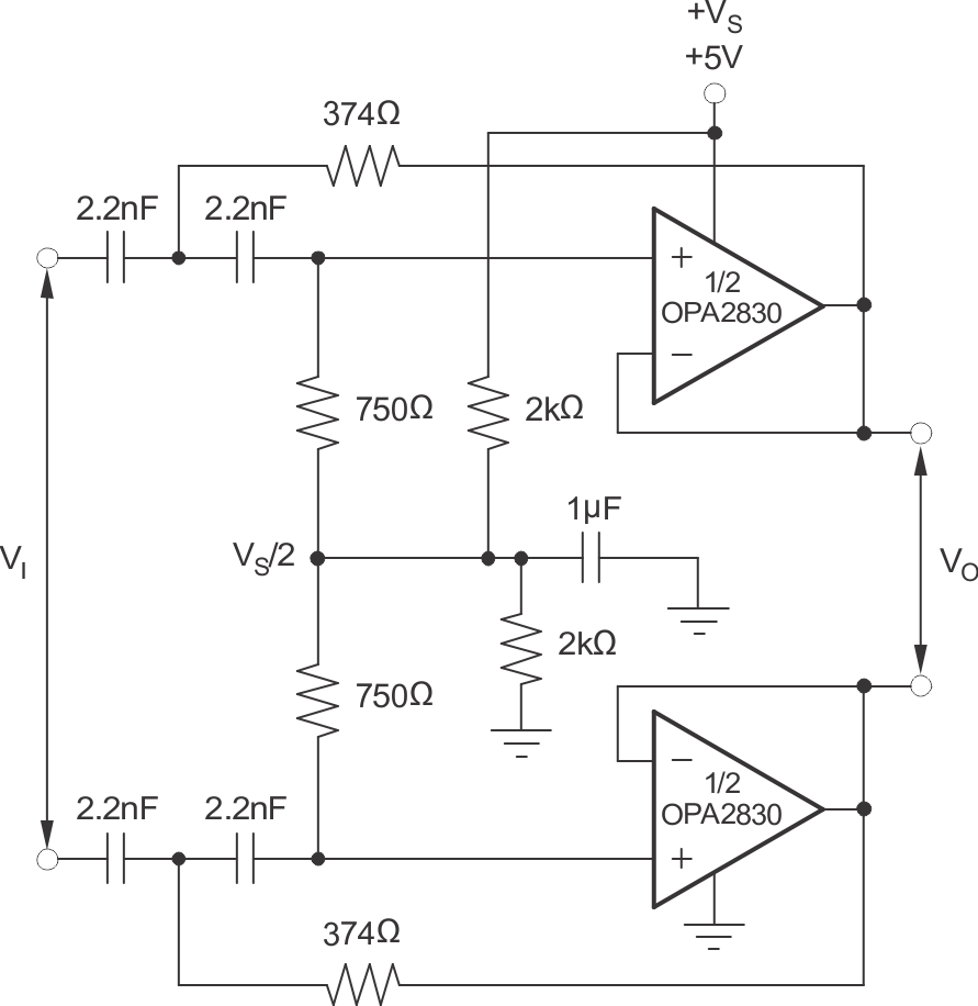
高通滤波器

图 8-12 显示了另一种实现 1/2 Vs 偏置的方法。该方法使用旁路分压器网络代替图 8-10 中使用的缓冲器。阻抗由构成分压器网络的电阻器的并联组合设置,但随着频率的增加,阻抗看起来越来越像由于电容器而短路。通常,电容器容值必须比显示的滤波电容器大两到三个数量级才能使电路正常工作。

OPA2830 138kHz、二阶高通滤波器图 8-12 138kHz、二阶高通滤波器

图 8-13 显示了图 8-12 的电路的频率响应结果。

OPA2830 图 8-12 的滤波器的频率响应图 8-13 图 8-12 的滤波器的频率响应