ZHCSXC5E August   2004  – December 2024 OPA2830

PRODUCTION DATA  

  1.   1
  2. 特性
  3. 应用
  4. 说明
  5. 器件比较表
  6. 引脚配置和功能
  7. 规格
    1. 6.1  绝对最大额定值
    2. 6.2  ESD 等级
    3. 6.3  建议运行条件
    4. 6.4  热性能信息
    5. 6.5  电气特性 VS = ±5V
    6. 6.6  电气特性 VS = 5V
    7. 6.7  电气特性 VS = 3V
    8. 6.8  典型特性:VS = ±5V
    9. 6.9  典型特性:VS = ±5V,差分配置
    10. 6.10 典型特性:VS = 5V
    11. 6.11 典型特性:VS = 5V,差分配置
    12. 6.12 典型特性:VS = 3V
    13. 6.13 典型特性:VS = 3V,差分配置
  8. 参数测量信息
  9. 应用和实施
    1. 8.1 应用信息
      1. 8.1.1  宽带电压反馈运算
      2. 8.1.2  单电源 ADC 接口
      3. 8.1.3  直流电平转换
      4. 8.1.4  交流耦合输出视频线路驱动器
      5. 8.1.5  具有较小峰值的同相放大器
      6. 8.1.6  单电源有源滤波器
      7. 8.1.7  差分低通有源滤波器
      8. 8.1.8  高通滤波器
      9. 8.1.9  高性能 DAC 跨阻放大器
      10. 8.1.10 优化电阻器阻值的操作建议
      11. 8.1.11 带宽与增益:同相运行
      12. 8.1.12 反相放大器运行
      13. 8.1.13 输出电流和电压
      14. 8.1.14 驱动容性负载
      15. 8.1.15 失真性能
      16. 8.1.16 噪声性能
      17. 8.1.17 直流精度和偏移控制
    2. 8.2 电源相关建议
      1. 8.2.1 热分析
    3. 8.3 布局
      1. 8.3.1 电路板布局布线准则
        1. 8.3.1.1 输入和 ESD 保护
  10. 器件和文档支持
    1. 9.1 器件支持
      1. 9.1.1 设计工具
        1. 9.1.1.1 演示装置
        2. 9.1.1.2 宏模型和应用支持
    2. 9.2 接收文档更新通知
    3. 9.3 支持资源
    4. 9.4 商标
    5. 9.5 静电放电警告
    6. 9.6 术语表
  11. 10修订历史记录
  12. 11机械、封装和可订购信息

封装选项

请参考 PDF 数据表获取器件具体的封装图。

机械数据 (封装 | 引脚)
  • D|8
  • DGK|8
散热焊盘机械数据 (封装 | 引脚)
订购信息

反相放大器运行

设计人员可以使用 OPA2830 来实现所有熟悉的运算放大器应用电路。图 8-10 显示了典型的反相配置,其中图 8-1 中的 I/O 阻抗和信号增益保留在反相电路配置中。反相运行是更常见的要求之一,可提供多种性能优势。反相运行还使输入能够在 VS/2 处偏置,而不会出现任何余量问题。可以使用耦合电容器或偏置调节电阻器将输出电压独立移至输出电压范围内。

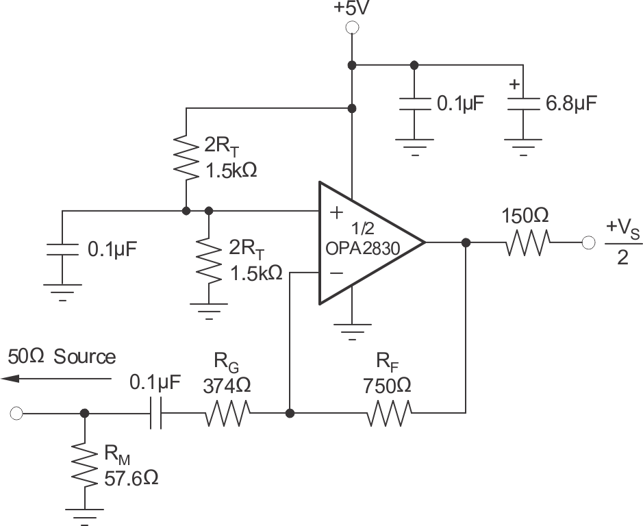
OPA2830 交流耦合、G = –2 示例电路图 8-15 交流耦合、G = –2 示例电路

在反相配置中,请考虑三个关键设计考虑因素。第一个考虑因素是增益电阻器 (RG) 成为信号通道输入阻抗的一部分。如果需要输入阻抗匹配(每当信号通过电缆、双绞线、长 PCB 布线或其他传输线导体耦合时,这都很有用),可以将 RG 设置为等于所需的端接值,并且可以调整 RF 以提供所需的增益。这是最简单的方法,可实现最佳带宽和噪声性能。

但是,在低反相增益下,产生的反馈电阻器阻值可能会给放大器输出带来很大的负载。对于反相增益为 2 的情况,通过将 RG 设置为 50Ω 以实现输入匹配,无需使用 RM,但需要使用 100Ω 反馈电阻器。该配置具有一个有趣的优势,即 50Ω 源阻抗的噪声增益变为 2,这与前面考虑的同相电路相同。放大器输出现在将 100Ω 反馈电阻器与外部负载并联。通常,反馈电阻器被限制在 200Ω 至 1.5kΩ 范围内。在这种情况下,最好增加 RF 和 RG 值(请参阅图 8-15),然后通过第三个接地电阻器 (RM) 实现输入匹配阻抗。总输入阻抗成为 RG 和 RM 的并联组合。

上一段中提到的第二个主要考虑因素是信号源阻抗成为噪声增益公式的一部分,因此会影响带宽。对于图 8-15 中的示例,RM 值与外部 50Ω 源阻抗(在高频下)并联,产生有效驱动阻抗 50Ω || 57.6Ω = 26.8Ω。该阻抗以与 RG 串联的方式进行添加,用于计算噪声增益。对于图 8-15,产生的噪声增益为 2.87,而如果能够如上所述消除 RM,则噪声增益仅为 2。因此,图 8-15 中增益为 −2 的电路 (NG = +2.87) 的带宽可能低于图 8-1 中增益为 +2 的电路的带宽。

反相放大器设计的第三个重要考虑因素是在同相输入端设置偏置电流消除电阻器(RT = 750Ω 的并联组合)。如果该电阻器被设置为等于来自反相节点的总直流电阻,则输出直流误差可能会由于输入偏置电流而会减小为(输入失调电流)乘以 RF。将直流阻断电容器与 RG 串联后,反相模式下的直流源阻抗仅为图 8-15 中的 RF = 750Ω。为了降低该电阻器和电源馈通引入的额外高频噪声,使用电容器绕过 RT