ZHCSXC5E August   2004  – December 2024 OPA2830

PRODUCTION DATA  

  1.   1
  2. 特性
  3. 应用
  4. 说明
  5. 器件比较表
  6. 引脚配置和功能
  7. 规格
    1. 6.1  绝对最大额定值
    2. 6.2  ESD 等级
    3. 6.3  建议运行条件
    4. 6.4  热性能信息
    5. 6.5  电气特性 VS = ±5V
    6. 6.6  电气特性 VS = 5V
    7. 6.7  电气特性 VS = 3V
    8. 6.8  典型特性:VS = ±5V
    9. 6.9  典型特性:VS = ±5V,差分配置
    10. 6.10 典型特性:VS = 5V
    11. 6.11 典型特性:VS = 5V,差分配置
    12. 6.12 典型特性:VS = 3V
    13. 6.13 典型特性:VS = 3V,差分配置
  8. 参数测量信息
  9. 应用和实施
    1. 8.1 应用信息
      1. 8.1.1  宽带电压反馈运算
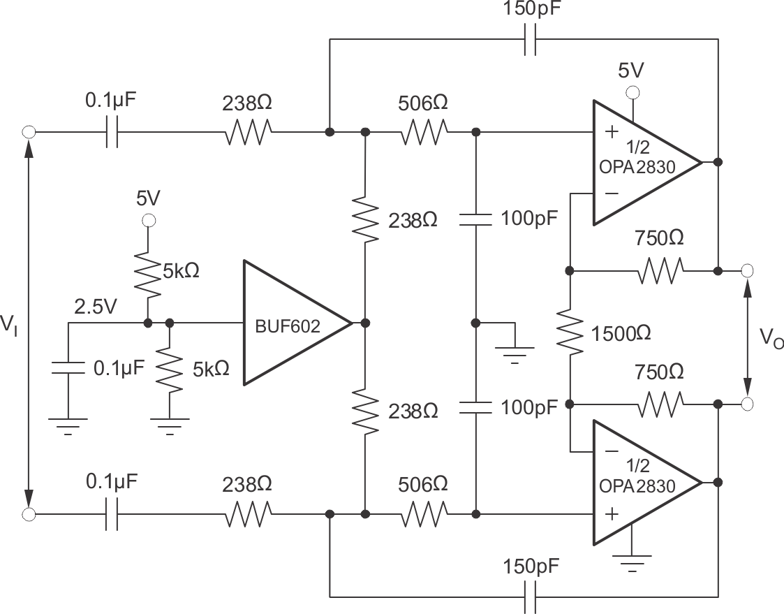
      2. 8.1.2  单电源 ADC 接口
      3. 8.1.3  直流电平转换
      4. 8.1.4  交流耦合输出视频线路驱动器
      5. 8.1.5  具有较小峰值的同相放大器
      6. 8.1.6  单电源有源滤波器
      7. 8.1.7  差分低通有源滤波器
      8. 8.1.8  高通滤波器
      9. 8.1.9  高性能 DAC 跨阻放大器
      10. 8.1.10 优化电阻器阻值的操作建议
      11. 8.1.11 带宽与增益:同相运行
      12. 8.1.12 反相放大器运行
      13. 8.1.13 输出电流和电压
      14. 8.1.14 驱动容性负载
      15. 8.1.15 失真性能
      16. 8.1.16 噪声性能
      17. 8.1.17 直流精度和偏移控制
    2. 8.2 电源相关建议
      1. 8.2.1 热分析
    3. 8.3 布局
      1. 8.3.1 电路板布局布线准则
        1. 8.3.1.1 输入和 ESD 保护
  10. 器件和文档支持
    1. 9.1 器件支持
      1. 9.1.1 设计工具
        1. 9.1.1.1 演示装置
        2. 9.1.1.2 宏模型和应用支持
    2. 9.2 接收文档更新通知
    3. 9.3 支持资源
    4. 9.4 商标
    5. 9.5 静电放电警告
    6. 9.6 术语表
  11. 10修订历史记录
  12. 11机械、封装和可订购信息

封装选项

请参考 PDF 数据表获取器件具体的封装图。

机械数据 (封装 | 引脚)
  • D|8
  • DGK|8
散热焊盘机械数据 (封装 | 引脚)
订购信息

说明

OPA2830 是一款双通道、低功耗、单电源、宽带、电压反馈放大器,专为由 3V 或 5V 单电源供电而设计。该器件还支持在 ±5V 或 +10V 电源下工作。输入范围扩展至负电源以下和正电源 1.8V 以内。使用互补共发射极输出可在驱动 150Ω 时提供任一电源 25mV 以内的输出摆幅。高输出驱动电流 (±75mA) 以及低差分增益和相位误差也使该器件非常适合单电源消费类视频产品。

高增益带宽积 (100MHz) 和压摆率 (500V/μs) 提供低失真操作,使 OPA2830 非常适合用作 3V 和 5V CMOS ADC 的输入缓冲器级。与其他低功耗、单电源放大器不同,失真性能会随着信号摆幅的减小而提高。9.2nV/√Hz 的低输入电压噪声支持宽动态范围运行。

OPA2830 采用业界通用的 SO-8 封装。OPA2830 还采用小型 VSSOP-8 封装。对于固定增益和线路驱动器应用,请考虑采用 OPA2832

封装信息
器件型号(1) 封装(2) 封装尺寸(3)
OPA2830 D(SOIC,8) 4.9mm × 6mm
DGK(VSSOP,8) 3mm × 3mm
请参阅节 4
有关更多信息,请参阅节 11
封装尺寸(长 × 宽)为标称值,并包括引脚(如适用)。
OPA2830 直流耦合 3V ADC 驱动器直流耦合 3V ADC 驱动器