ZHCSXC5E August   2004  – December 2024 OPA2830

PRODUCTION DATA  

  1.   1
  2. 特性
  3. 应用
  4. 说明
  5. 器件比较表
  6. 引脚配置和功能
  7. 规格
    1. 6.1  绝对最大额定值
    2. 6.2  ESD 等级
    3. 6.3  建议运行条件
    4. 6.4  热性能信息
    5. 6.5  电气特性 VS = ±5V
    6. 6.6  电气特性 VS = 5V
    7. 6.7  电气特性 VS = 3V
    8. 6.8  典型特性:VS = ±5V
    9. 6.9  典型特性:VS = ±5V,差分配置
    10. 6.10 典型特性:VS = 5V
    11. 6.11 典型特性:VS = 5V,差分配置
    12. 6.12 典型特性:VS = 3V
    13. 6.13 典型特性:VS = 3V,差分配置
  8. 参数测量信息
  9. 应用和实施
    1. 8.1 应用信息
      1. 8.1.1  宽带电压反馈运算
      2. 8.1.2  单电源 ADC 接口
      3. 8.1.3  直流电平转换
      4. 8.1.4  交流耦合输出视频线路驱动器
      5. 8.1.5  具有较小峰值的同相放大器
      6. 8.1.6  单电源有源滤波器
      7. 8.1.7  差分低通有源滤波器
      8. 8.1.8  高通滤波器
      9. 8.1.9  高性能 DAC 跨阻放大器
      10. 8.1.10 优化电阻器阻值的操作建议
      11. 8.1.11 带宽与增益:同相运行
      12. 8.1.12 反相放大器运行
      13. 8.1.13 输出电流和电压
      14. 8.1.14 驱动容性负载
      15. 8.1.15 失真性能
      16. 8.1.16 噪声性能
      17. 8.1.17 直流精度和偏移控制
    2. 8.2 电源相关建议
      1. 8.2.1 热分析
    3. 8.3 布局
      1. 8.3.1 电路板布局布线准则
        1. 8.3.1.1 输入和 ESD 保护
  10. 器件和文档支持
    1. 9.1 器件支持
      1. 9.1.1 设计工具
        1. 9.1.1.1 演示装置
        2. 9.1.1.2 宏模型和应用支持
    2. 9.2 接收文档更新通知
    3. 9.3 支持资源
    4. 9.4 商标
    5. 9.5 静电放电警告
    6. 9.6 术语表
  11. 10修订历史记录
  12. 11机械、封装和可订购信息

封装选项

请参考 PDF 数据表获取器件具体的封装图。

机械数据 (封装 | 引脚)
  • D|8
  • DGK|8
散热焊盘机械数据 (封装 | 引脚)
订购信息

宽带电压反馈运算

OPA2830 是单位增益稳定的超高速电压反馈运算放大器,专为单电源运行(3V 至 10V)而设计。输入级支持低于接地且在正电源 1.7V 以内的输入电压。互补共发射极输出级提供接地和正电源 25mV 范围内的输出摆幅。OPA2830 经过补偿,可以在各种阻性负载下实现稳定运行。

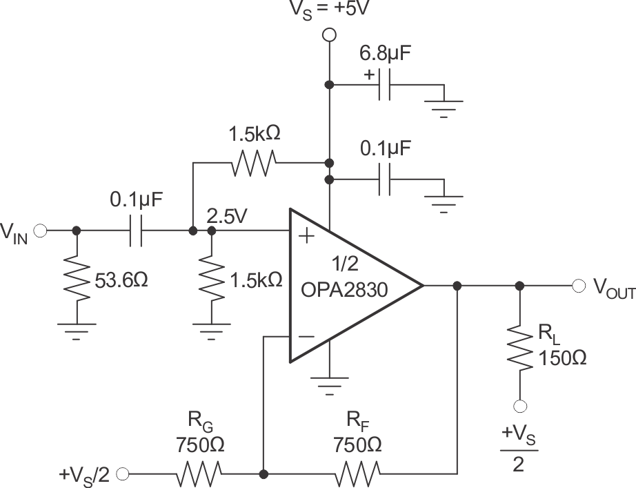
图 8-1 显示了用于 5V 规格典型特性 的交流耦合、+2 增益配置。出于测试目的,通过一个接地电阻器将输入阻抗设置为 50Ω。电气特性 中报告的电压摆幅直接取自输入和输出引脚。对于图 8-1 的电路,高频下输出端的总有效负载为 150Ω || 1500Ω。同相输入端的 1.5kΩ 电阻器提供共模偏置电压。并联组合等于反相输入端的直流电阻 (RF),可降低由输入偏置电流引起的直流输出失调电压。

OPA2830 交流耦合、G =+2、5V 单电源规格和测试电路图 8-1 交流耦合、G =+2、5V 单电源规格和测试电路

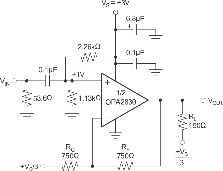
图 8-2 显示了用于 3V 规格典型特性 的交流耦合、+2 增益配置。电气特性 中报告的电压摆幅直接取自输入和输出引脚。对于图 8-2 的电路,高频下输出端的总有效负载为 150Ω || 1500Ω。同相输入端的 1.13kΩ 和 2.26kΩ 电阻器提供共模偏置电压。并联组合等于反相输入端的直流电阻 (RF),可降低由输入偏置电流引起的直流输出失调电压。

OPA2830 交流耦合、G =+2、3V 单电源规格和测试电路图 8-2 交流耦合、G =+2、3V 单电源规格和测试电路

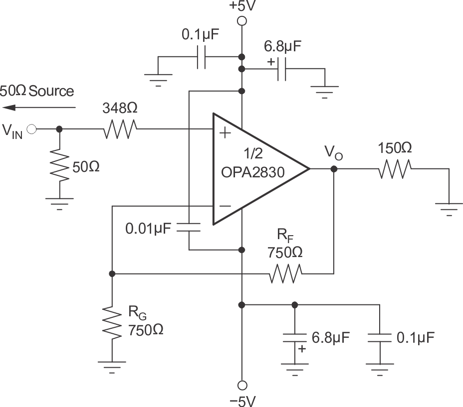
图 8-3 显示了用作 ±5V 电气特性典型特性 的基础的直流耦合、+2 增益、双电源电路配置。出于测试目的,输入阻抗通过接地电阻器设置为 50Ω,而输出阻抗通过串联输出电阻器设置为 150Ω。规格中报告的电压摆幅直接取自输入和输出引脚。对于图 8-3 的电路,总有效负载为 150Ω || 1.5kΩ。图 8-3 中包含两个可选元件。此外,还包括一个与同相输入串联的附加电阻器 (348Ω)。结合朝向信号发生器的 25Ω 直流源电阻,此配置提供输入偏置电流消除电阻,该电阻与反相输入端的 375Ω 源电阻相匹配(请参阅直流精度和失调电压控制 部分)。除常见的接地电源去耦电容器之外,两个电源引脚之间还包含一个 0.01μF 电容器。在实际印刷电路板 (PCB) 布局布线中,该可选电容器通常可将二次谐波失真性能提高 3dB 至 6dB。

OPA2830 直流耦合、G = +2、双极电源规格和测试电路图 8-3 直流耦合、G = +2、双极电源规格和测试电路