ZHCSOA7E June   2021  – March 2026 BUF802

PRODUCTION DATA  

  1.   1
  2. 特性
  3. 应用
  4. 说明
  5. 引脚配置和功能
  6. 规格
    1. 5.1 绝对最大额定值
    2. 5.2 ESD 等级
    3. 5.3 建议运行条件
    4. 5.4 热性能信息
    5. 5.5 电气特性 - 宽带宽模式
    6. 5.6 电气特性 - 低静态电流模式
    7. 5.7 典型特性
  7. 参数测量信息
  8. 详细说明
    1. 7.1 概述
    2. 7.2 功能方框图
    3. 7.3 特性说明
      1. 7.3.1 输入和输出过压钳位
      2. 7.3.2 可调节静态电流
      3. 7.3.3 ESD 结构
    4. 7.4 器件功能模式
      1. 7.4.1 缓冲器模式(BF 模式)
        1. 7.4.1.1 BUF802 在 BF 模式下用于时钟缓冲器
      2. 7.4.2 复合环路模式(CL 模式)
        1. 7.4.2.1 用于实现复合环路的替代方法
  9. 应用和实施
    1. 8.1 应用信息
    2. 8.2 典型应用
      1. 8.2.1 示波器前端放大器设计
        1. 8.2.1.1 设计要求
        2. 8.2.1.2 详细设计过程
        3. 8.2.1.3 应用曲线
      2. 8.2.2 将宽带宽 50Ω 输入信号链转为高输入阻抗
        1. 8.2.2.1 详细设计过程
        2. 8.2.2.2 应用曲线
    3. 8.3 电源相关建议
    4. 8.4 布局
      1. 8.4.1 布局指南
      2. 8.4.2 布局示例
  10. 器件和文档支持
    1. 9.1 文档支持
      1. 9.1.1 相关文档
    2. 9.2 接收文档更新通知
    3. 9.3 支持资源
    4. 9.4 商标
    5. 9.5 静电放电警告
    6. 9.6 术语表
  11. 10修订历史记录
  12. 11机械、封装和可订购信息

封装选项

机械数据 (封装 | 引脚)
散热焊盘机械数据 (封装 | 引脚)
订购信息

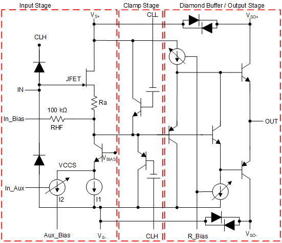
功能方框图

BUF802

功能方框图显示了 BUF802 的内部结构概览。BUF802 的内部原理图分为以下三部分:

  • 输入级:由低噪声 JFET 及偏置电路组成。输入级可以配置为两种模式:BF 模式CL 模式。选择两种模式之一会影响输入级的电路运行方式。钳位电路和输出级的运行方式不受模式选择的影响。节 7.4 更详细地说明了这两种模式。
  • 钳位级:提供以下功能:
    1. 通过连接至 VS– 和 CLH 的二极管钳位,BUF802 的输入端可免受大幅度瞬态信号的冲击。
    2. 防止 BUF802 的输出电压超过 CLH 和 CLL 处的电压。
  • 输出级:跟踪 JFET 源极电压,并经过优化,可驱动 50Ω 和 100Ω 负载,同时保持信号保真度。