ZHCUCZ5 April 2025 DAC39RF12
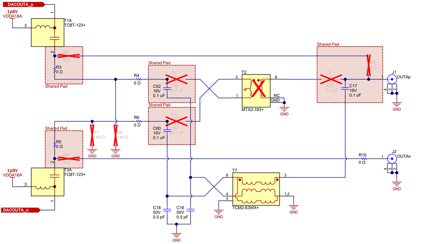
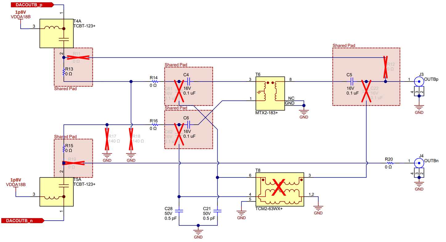
模拟输出路径可配置为高频路径(来自 Mini-Circuits 的 MTX2-183+ 平衡-非平衡变压器),这是 CHB 的默认设置。而低频路径(来自 Mini-Circuits 的 TCM2-63WX+ 平衡-非平衡变压器)默认在 CHA 上。要使用任一平衡-非平衡变压器,必须更改某些元件,以引导适当的输出信号。请参阅表 2-2。
每个模拟输出路径还能够完全旁路两个平衡-非平衡变压器选项,并允许用户以差分方式访问输出。要启用此功能,必须更改某些元件。请参阅表 2-3。
| DAC 输出通道 | 要移除的元件 | 要安装的元件 |
|---|---|---|
| CHA - 单端 (MTX2-183+) | C52、C60、C17 | C1、C2、C3 = 0.1µF |
| CHA -差动(平衡-非平衡变压器旁路) | R3、R5、C17 | R1、R9、R2 = 0Ω |
| CHB - 单端 (TCM2-63WX+) | C4、C6、C5 | C61、C62、C22 = 0.1µF |
| CHB -差动(平衡-非平衡变压器旁路) | R13、R19、C5 | R11、R15、R12 = 0Ω |
每个模拟输出路径的每个输出 P/N 引脚上都有一个宽带偏置 T,以便在 DAC 支持的带宽范围内对输出进行适当偏置。

