ZHCUAE1E June   2011  – May 2021 ADS8568

 

  1.   ADS8568EVM-PDK
  2.   商标
  3. 1EVM 概览
    1. 1.1 ADS8568EVM-PDK 套件特性
    2. 1.2 ADS8568EVM 电路板特性
    3. 1.3 德州仪器 (TI) 提供的相关文档
  4. 2EVM 模拟接口
    1. 2.1 ADC 电源、输入、电压基准和数字连接
    2. 2.2 ADC 放大器驱动
  5. 3数字接口
    1. 3.1 并行接口
    2. 3.2 串行接口 (SPI)
    3. 3.3 连接到 PHI 连接器
    4. 3.4 ADS8568 的静态信号
    5. 3.5 板载 EEPROM 的 I2C 总线
  6. 4电源
    1. 4.1 低压降稳压器
    2. 4.2 电源连接和 LED 指示灯
  7. 5安装 ADS8568EVM 软件
  8. 6ADS8568EVM 操作
    1. 6.1 连接硬件并运行 GUI
    2. 6.2 ADS8568EVM 的跳线设置
    3. 6.3 用于 ADC 控制的 EVM GUI 全局设置
    4. 6.4 时域显示
    5. 6.5 频域显示
    6. 6.6 直方图显示
  9. 7修改硬件并使用软件评估 ADS8548 和 ADS8528
  10.   A 物料清单、布局和原理图
    1.     A.1 物料清单
    2.     A.2 布局
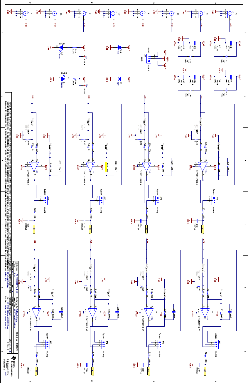
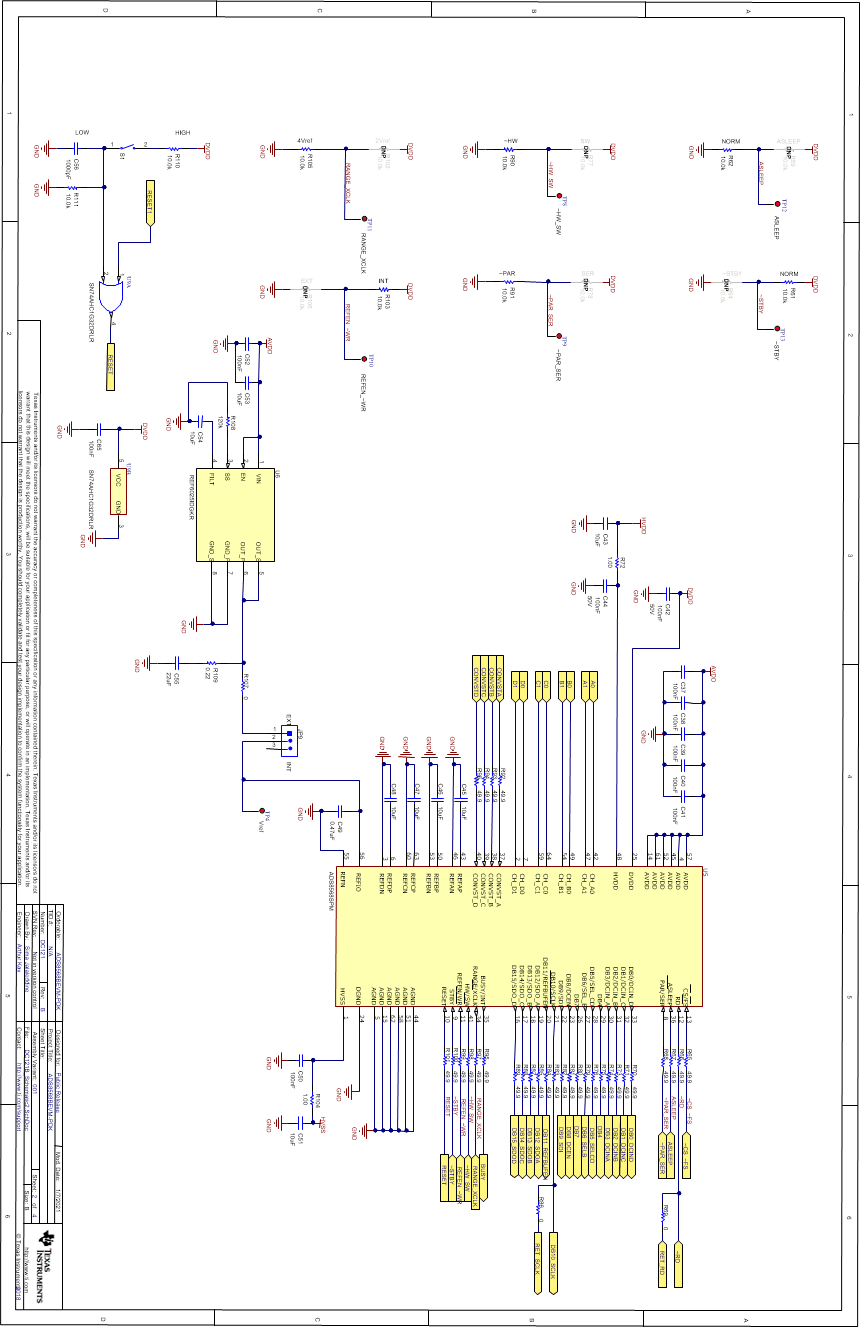
    3.     A.3 原理图
  11.   B 修订历史记录

原理图

GUID-20200707-SS0I-M5CL-WJGP-QQGCMFN8PHH6-low.gif图 8-4 ADC 原理图
GUID-20200707-SS0I-QD5P-LNGL-KRKRVTD56QR1-low.gif图 8-5 ADC 驱动原理图
GUID-20200707-SS0I-XVBK-VKXX-4LTRNSKS8VKR-low.gif图 8-6 电源和 PHI 连接原理图