ZHCU930 December   2022

 

  1.   说明
  2.   资源
  3.   特性
  4.   应用
  5.   5
  6. 1系统说明
    1.     7
    2. 1.1 电动汽车充电站设计挑战
      1. 1.1.1 符合 SAE J1772 或等效标准的电动汽车充电站
      2. 1.1.2 交流和直流泄漏、残余电流检测 (RCD)
      3. 1.1.3 高效继电器和接触器驱动
      4. 1.1.4 接触焊接检测
    3. 1.2 关键系统规格
  7. 2系统概述
    1. 2.1 方框图
    2. 2.2 设计注意事项
      1. 2.2.1 隔离式交流/直流电源设计
        1. 2.2.1.1  输入大容量电容及其最小电压
        2. 2.2.1.2  变压器匝数比、初级电感和初级峰值电流
        3. 2.2.1.3  变压器参数计算:初级和次级 RMS 电流
        4. 2.2.1.4  主开关功率 MOSFET 选择
        5. 2.2.1.5  整流二极管选型
        6. 2.2.1.6  输出电容器选型
        7. 2.2.1.7  VDD 引脚上的电容
        8. 2.2.1.8  开环电压调节与引脚电阻分压器、线路补偿电阻间的关系
        9. 2.2.1.9  反馈元件
        10. 2.2.1.10 备用电源
        11. 2.2.1.11 超级电容器选型
        12. 2.2.1.12 超级电容器充电器设计
      2. 2.2.2 控制引导信号接口
        1. 2.2.2.1 J1772 占空比
          1. 2.2.2.1.1 控制引导信号状态
          2. 2.2.2.1.2 控制引导信号电路
      3. 2.2.3 继电器驱动和焊接检测
      4. 2.2.4 剩余电流检测
        1. 2.2.4.1 自振电路
          1.        37
        2. 2.2.4.2 DRV8220 H 桥
        3. 2.2.4.3 饱和检测电路
        4. 2.2.4.4 由 DFF 控制的 H 桥
        5. 2.2.4.5 滤波器级
        6. 2.2.4.6 差分至单端转换器
        7. 2.2.4.7 低通滤波器
        8. 2.2.4.8 全波整流器
        9. 2.2.4.9 MCU 选择
    3. 2.3 重点产品
      1. 2.3.1  UCC28742
      2. 2.3.2  TLV1805
      3. 2.3.3  DRV8220
      4. 2.3.4  ISO1212
      5. 2.3.5  ADC122S051
      6. 2.3.6  TPS7A39
      7. 2.3.7  TPS7A20
      8. 2.3.8  ATL431
      9. 2.3.9  TL431
      10. 2.3.10 TPS563210A
      11. 2.3.11 TPS55330
      12. 2.3.12 TPS259470
      13. 2.3.13 TL7705A
  8. 3硬件、测试要求和测试结果
    1. 3.1 硬件要求
    2. 3.2 测试要求
      1. 3.2.1 电源测试设置
      2. 3.2.2 焊接检测测试设置
    3. 3.3 测试结果
      1. 3.3.1 基于 UCC28742 的隔离式交流/直流电源
        1. 3.3.1.1 效率和输出电压交叉调节
        2. 3.3.1.2 TPS563210 的效率和输出电压调节
        3. 3.3.1.3 输出电压纹波波形
        4. 3.3.1.4 启动、关断、备用电源和瞬态响应波形
        5. 3.3.1.5 热性能
      2. 3.3.2 基于 TLV1805 的控制引导界面
        1. 3.3.2.1 TLV1805 输出上升和下降时间
        2. 3.3.2.2 不同状态下的控制引导信号电压精度
      3. 3.3.3 基于 DRV8220 的继电器和插头锁定驱动器
      4. 3.3.4 基于 ISO1212 的隔离式线路电压检测
  9. 4设计和文档支持
    1. 4.1 设计文件
      1. 4.1.1 原理图
      2. 4.1.2 物料清单
    2. 4.2 文档支持
    3. 4.3 支持资源
    4. 4.4 商标
  10. 5作者简介

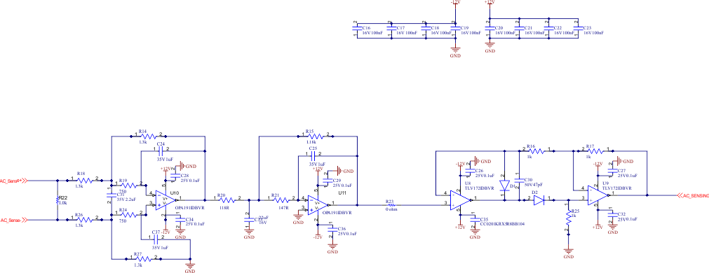
滤波器级

滤波器级的三个目标是获得接地故障检测信号,滤除自振电路产生的噪声,并校正磁通门磁芯所固有的直流偏置。滤波器滤除从负载电阻器到 ADC 的信号路径中的噪声。噪声过大可能会触发误跳变。噪声的主要来源是由产生 DRV8220 开关的自振电路引起的开关噪声。自振开关频率随磁通门传感器磁导率、负载电阻或调节饱和检测电路而变化。用于测试的 Hitachi 纳米晶磁芯在 600Hz 至 800Hz 之间,负载电阻为 1kΩ。

在故障期间,滤波器级输出 ADC 读取的可检测信号。当滤波器级输出信号超过阈值且 MCU 确定故障类型时,会发生故障跳变,因为交流和直流故障具有可在软件内调节的单独跳变阈值。在这个增益为 20dB 的设计中,6mA 的直流故障会输出 200mV 的失调电压。30mARMS 的交流故障会输出 600mV 的峰值电压。可以增大增益,确保跳变阈值低于运算放大器的电源轨。滤波器级旨在使故障信号增益 20dB 并对 70Hz 以上的频率进行衰减。滤波器级由四个子部分组成:差分到单端、低通滤波器、全波整流器和一个直流偏移电路代替 R23。

GUID-20220727-SS0I-BJGN-RKDP-H9MGQXZRMDSN-low.gif图 2-11 滤波器级原理图

使用的滤波器拓扑是多反馈 (MFB) 拓扑,由于对元件变化的敏感度较低,通常优先选用。MFB 拓扑可创建一个反相二阶级。这种反相可能是滤波器应用中的一个问题。根据元件选择,MFB 滤波器电路可配置为低通滤波器、高通滤波器或带通滤波器。对于此应用,使用了具有巴特沃斯型响应的四阶低通滤波器。