ZHCU930 December   2022

 

  1.   说明
  2.   资源
  3.   特性
  4.   应用
  5.   5
  6. 1系统说明
    1.     7
    2. 1.1 电动汽车充电站设计挑战
      1. 1.1.1 符合 SAE J1772 或等效标准的电动汽车充电站
      2. 1.1.2 交流和直流泄漏、残余电流检测 (RCD)
      3. 1.1.3 高效继电器和接触器驱动
      4. 1.1.4 接触焊接检测
    3. 1.2 关键系统规格
  7. 2系统概述
    1. 2.1 方框图
    2. 2.2 设计注意事项
      1. 2.2.1 隔离式交流/直流电源设计
        1. 2.2.1.1  输入大容量电容及其最小电压
        2. 2.2.1.2  变压器匝数比、初级电感和初级峰值电流
        3. 2.2.1.3  变压器参数计算:初级和次级 RMS 电流
        4. 2.2.1.4  主开关功率 MOSFET 选择
        5. 2.2.1.5  整流二极管选型
        6. 2.2.1.6  输出电容器选型
        7. 2.2.1.7  VDD 引脚上的电容
        8. 2.2.1.8  开环电压调节与引脚电阻分压器、线路补偿电阻间的关系
        9. 2.2.1.9  反馈元件
        10. 2.2.1.10 备用电源
        11. 2.2.1.11 超级电容器选型
        12. 2.2.1.12 超级电容器充电器设计
      2. 2.2.2 控制引导信号接口
        1. 2.2.2.1 J1772 占空比
          1. 2.2.2.1.1 控制引导信号状态
          2. 2.2.2.1.2 控制引导信号电路
      3. 2.2.3 继电器驱动和焊接检测
      4. 2.2.4 剩余电流检测
        1. 2.2.4.1 自振电路
          1.        37
        2. 2.2.4.2 DRV8220 H 桥
        3. 2.2.4.3 饱和检测电路
        4. 2.2.4.4 由 DFF 控制的 H 桥
        5. 2.2.4.5 滤波器级
        6. 2.2.4.6 差分至单端转换器
        7. 2.2.4.7 低通滤波器
        8. 2.2.4.8 全波整流器
        9. 2.2.4.9 MCU 选择
    3. 2.3 重点产品
      1. 2.3.1  UCC28742
      2. 2.3.2  TLV1805
      3. 2.3.3  DRV8220
      4. 2.3.4  ISO1212
      5. 2.3.5  ADC122S051
      6. 2.3.6  TPS7A39
      7. 2.3.7  TPS7A20
      8. 2.3.8  ATL431
      9. 2.3.9  TL431
      10. 2.3.10 TPS563210A
      11. 2.3.11 TPS55330
      12. 2.3.12 TPS259470
      13. 2.3.13 TL7705A
  8. 3硬件、测试要求和测试结果
    1. 3.1 硬件要求
    2. 3.2 测试要求
      1. 3.2.1 电源测试设置
      2. 3.2.2 焊接检测测试设置
    3. 3.3 测试结果
      1. 3.3.1 基于 UCC28742 的隔离式交流/直流电源
        1. 3.3.1.1 效率和输出电压交叉调节
        2. 3.3.1.2 TPS563210 的效率和输出电压调节
        3. 3.3.1.3 输出电压纹波波形
        4. 3.3.1.4 启动、关断、备用电源和瞬态响应波形
        5. 3.3.1.5 热性能
      2. 3.3.2 基于 TLV1805 的控制引导界面
        1. 3.3.2.1 TLV1805 输出上升和下降时间
        2. 3.3.2.2 不同状态下的控制引导信号电压精度
      3. 3.3.3 基于 DRV8220 的继电器和插头锁定驱动器
      4. 3.3.4 基于 ISO1212 的隔离式线路电压检测
  9. 4设计和文档支持
    1. 4.1 设计文件
      1. 4.1.1 原理图
      2. 4.1.2 物料清单
    2. 4.2 文档支持
    3. 4.3 支持资源
    4. 4.4 商标
  10. 5作者简介

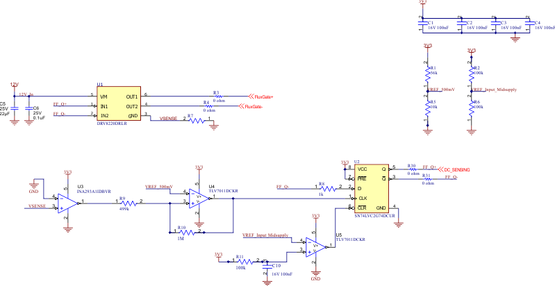
自振电路

自振子电路会检测磁通门传感器何时达到饱和,然后使电流反向流动。达到饱和时,电流检测电压会超过比较器阈值,这会导致 DFF 将控制信号翻转到 DRV8220 H 桥。这将使磁通门传感器磁芯在相反的方向上达到饱和。

GUID-20220727-SS0I-SDHN-CXNJ-FK47ZWSHSXMM-low.gif图 2-6 自振电路原理图

该电路会监控流过磁通门的电流,并在达到饱和后反转驱动电流方向。需要使用自振电路来检测直流故障。

相线和零线会穿过磁通门传感器。在无故障条件的正常运行期间,电流总和等于零。

在接地故障条件下,电流之和不等于零。在直流故障期间,流过线路的电流和流过零线的电流存在不平衡。磁通门不检测稳定的直流电流。振荡的驱动电流将压过磁通门传感器线圈。该直流故障电流会产生磁场,该磁场会在一个方向上阻止磁通门驱动,并在相反方向上帮助磁通门驱动,从而导致占空比偏移。在正常条件下,开关的占空比为 50%。在直流故障期间,占空比会发生变化。