ZHCU814C August   2014  – March 2021 ADS8688

 

  1. 商标
  2. ADS8688EVM-PDK 概述
  3. EVM 模拟接口
    1. 3.1 ADC 模拟输入连接和滤波器
    2. 3.2 电压参考、辅助输入和电源去耦
  4. 数字接口
    1. 4.1 串行接口 (SPI)
    2. 4.2 板载 EEPROM 的 I2C 总线
  5. 电源
  6. ADS8688 初始设置
    1. 6.1 应安装的软件
  7. EVM 操作
    1. 7.1 连接硬件
    2. 7.2 修改硬件并使用软件来评估系列中的其他器件
    3. 7.3 用于 ADC 控制的 EVM GUI 全局设置
    4. 7.4 时域显示
    5. 7.5 频域显示
    6. 7.6 直方图显示
  8. 物料清单、原理图和布局
    1. 8.1 物料清单
    2. 8.2 电路板布局
    3. 8.3 原理图
  9. 10修订历史记录

电源

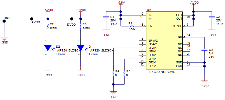
PHI 为 EVM 提供了多个电源选项,源自计算机的 USB 电源。ADS8688EVM 上的 EEPROM 使用由 PHI 直接产生的 3.3V 电源。EVM_REG_5V5 是来自 PHI 的 5.5V 电源,应用于低压降稳压器 (LDO) 的输入,以在 EVM 上生成 AVDD。ADC 的模拟电源 (AVDD = 5.0V) 由 TPS7A4700RGWR (U3) 供电。ADC 数字电源 (DVDD = 3.3V) 由 PHI 生成。两个 LED 连接到 AVDD 和 DVDD 电源。在软件 GUI 完成加载且 PHI 打开其输出电源后,这些 LED 将点亮。

GUID-ED0A29EF-B330-40CA-89EB-BF875927230F-low.gif图 5-1 电源、稳压器和指示灯