ZHCAE33 December   2022 AMC1202 , AMC1302 , AMC1306M05 , AMC22C11 , AMC22C12 , AMC23C10 , AMC23C11 , AMC23C12 , AMC23C14 , AMC23C15 , AMC3302 , AMC3306M05

 

  1.   1
  2.   摘要
  3.   商标
  4. 1引言
    1. 1.1 电动汽车直流充电站
    2. 1.2 电流检测技术选择和等效模型
      1. 1.2.1 使用基于分流器的解决方案检测电流
      2. 1.2.2 检测技术的等效模型
  5. 2交流/直流转换器中的电流检测
    1. 2.1 交流/直流级的基本硬件和控制说明
      1. 2.1.1 交流电流控制环路
      2. 2.1.2 直流电压控制环路
    2. 2.2 A 点和 B 点 – 交流/直流级交流相电流检测
      1. 2.2.1 带宽的影响
        1. 2.2.1.1 稳态分析:基波电流和过零电流
        2. 2.2.1.2 瞬态分析:阶跃功率和电压骤降响应
      2. 2.2.2 延迟的影响
        1. 2.2.2.1 故障分析:电网短路
      3. 2.2.3 增益误差的影响
        1. 2.2.3.1 增益误差导致的交流/直流级功率扰动
        2. 2.2.3.2 交流/直流级对增益误差引起的功率扰动的响应
      4. 2.2.4 偏移的影响
    3. 2.3 C 点和 D 点 – 交流/直流级直流链路电流检测
      1. 2.3.1 带宽对前馈性能的影响
      2. 2.3.2 延迟对电源开关保护的影响
      3. 2.3.3 增益误差对功率测量的影响
        1. 2.3.3.1 瞬态分析:D 点的前馈
      4. 2.3.4 偏移的影响
    4. 2.4 A 点、B 点、C1/2 点和 D1/2 点的优缺点汇总以及产品建议
  6. 3直流/直流转换器中的电流检测
    1. 3.1 具有相移控制功能的隔离式直流/直流转换器的基本工作原理
    2. 3.2 E、F 点 - 直流/直流级电流检测
      1. 3.2.1 带宽的影响
      2. 3.2.2 增益误差的影响
      3. 3.2.3 偏移误差的影响
    3. 3.3 G 点 - 直流/直流级谐振回路电流检测
    4. 3.4 检测点 E、F 和 G 汇总以及产品建议
  7. 4结语
  8. 5参考资料

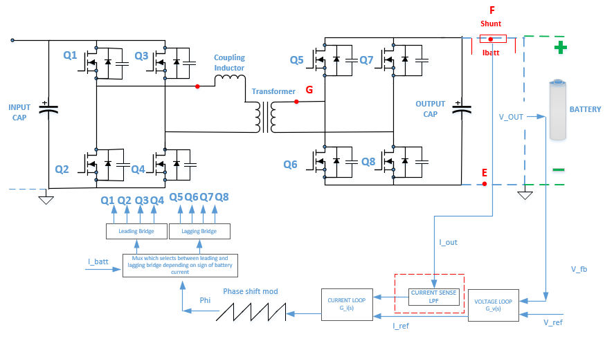
具有相移控制功能的隔离式直流/直流转换器的基本工作原理

图 3-1 显示了相移双有源电桥 (DAB) 直流/直流转换器的典型控制环路。此系统中有两个控制环路:(a) 一个外部电压环路和 (b) 一个内部电流环路。

对于电压环路,如图 3-1 所示,输出电压会馈入 MCU 的 ADC(表示为 Vfb)。Vfb 与基准电压(表示为 Vref)进行比较。测得的电压和基准电压之间的误差被馈入补偿器,该补偿器可作为 PID 控制器实现。电压环路的输出用作内部电流环路的基准 (Iref)。内部电流环路的补偿器 (Gi) 会比较基准 (Iref) 和实际检测到的电流值 (Iout),并利用此误差来根据电流的方向将 PWM 波形的相位调整到超前电桥或滞后电桥。对于恒流充电,电压环路是可选的,或者可以仅用于保护目的。对于恒定功率充电,则需要这两个环路。理论上,相移的限值为 ±π,但实际实现的相移远小于此限值。

 具有相移控制功能的双有源电桥 (DAB) 直流/直流转换器的典型控制环路图 3-1 具有相移控制功能的双有源电桥 (DAB) 直流/直流转换器的典型控制环路