ZHCACS9 june   2023 UCC256402 , UCC256403 , UCC256404

 

  1.   1
  2.   摘要
  3.   商标
  4. 1UCC25640x 常见问题解答
    1. 1.1  要对 LLC 谐振转换器进行时域仿真和基本谐波分析,应使用哪种变压器模型?
      1. 1.1.1 采用 T 型变压器模型的 LLC 设计
    2. 1.2  如何将外部栅极驱动器连接到 UCC25640x 以实现高栅极驱动器电流能力?
    3. 1.3  在为 PFC-LLC 交流/直流转换器供电时,建议采用什么顺序?
    4. 1.4  如何在轻负载期间消除麻烦的 ZCS 检测?
    5. 1.5  将 UCC25640x 控制器的 FB 引脚电压保持在恒定电平的目的是什么?
    6. 1.6  如何改进 UCC25640x 控制器 HS 引脚上的压摆率检测?
    7. 1.7  如何以开环方式运行 UCC25640x 控制器?
    8. 1.8  如果控制器的 VCR 引脚峰峰值电压超过 6V,会发生什么情况?
    9. 1.9  哪些 UCC25640x 设置会影响 LLC 的启动持续时间?
    10. 1.10 导致 LLC 次级侧绕组电流不平衡的原因是什么?
    11. 1.11 如何使用 UCC25640x 控制器设计用于 LLC 的 TL431 补偿器
      1. 1.11.1 HHC 控制下的 LLC 被控对象传递函数
      2. 1.11.2 具有 TL431 的 2 类和 3 类补偿器 [20]
        1. 1.11.2.1 2 类补偿器
        2. 1.11.2.2 不带快速通道的 2 类补偿器
        3. 1.11.2.3 具有快速通道的 3 类补偿器
        4. 1.11.2.4 不带快速通道的 3 类补偿器
      3. 1.11.3 3 类补偿器设计示例
    12. 1.12 如何设计适用于电池充电和 LED 驱动器应用的 LLC?
      1. 1.12.1 LED 驱动器设计示例
      2. 1.12.2 电池充电器设计示例
    13. 1.13 如何实现 CC-CV 反馈控制?
      1. 1.13.1 电压反馈环路(类型 2)传递函数
      2. 1.13.2 电流反馈环路(2 类)传递函数
    14. 1.14 基于负载功率为 UCC25640x 配置突发模式阈值的最简单方法是什么?
    15. 1.15 如何避免 UCC25640x 控制器进入突发模式?
    16. 1.16 在突发模式期间,防止 VCC 降至 VCC 重启阈值以下的方法是什么?
    17. 1.17 BMTL 阈值如何影响输出电压纹波以及 VCC 引脚电压和磁化电流?
    18. 1.18 如何设计适用于 LLC 的磁性元件?
      1. 1.18.1 LLC 谐振电感器设计
      2. 1.18.2 LLC 变压器设计
    19. 1.19 在 ZCS 检测期间以及在没有有效压摆率检测的情况下如何确定 UCC25640x 中的死区时间?
  5. 2参考文献

如何改进 UCC25640x 控制器 HS 引脚上的压摆率检测?

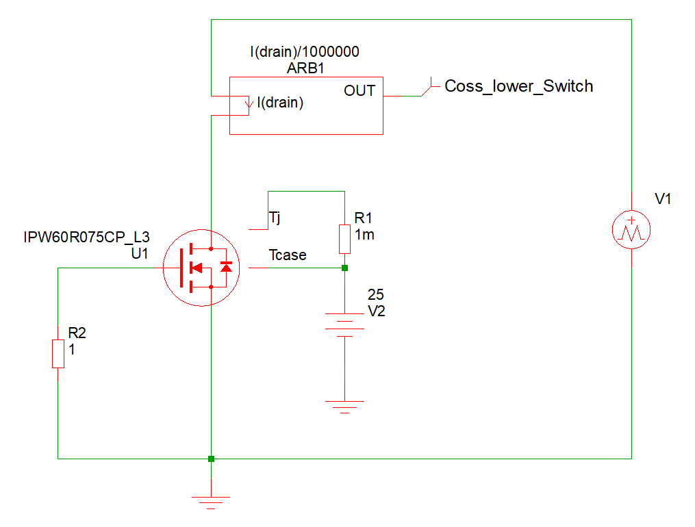
UCC25640x 的最小可检测压摆率为 100mV/ns。一旦高侧栅极 (HO) 关闭,低侧栅极 (LO) 就会在检测到压摆率后打开。如果错过压摆率检测,死区时间取决于谐振电流极性(节 1.19)。图 1-10 显示了提取死区时间内的压摆率信息的方法 [10]。在该仿真中,以 Infineon IPW6075CP MOSFET 为例。图 1-11 显示了从开关节点拉出 0.7A 电流时的开关节点电压转换。在这里,我们可以观察到开关节点电压在转换期间具有不同的压摆率,这是由于开关节点上出现的非线性电容(图 1-15)造成的。该非线性电容是上部(电压从 0V 变为 390V)和下部(电压从 390V 变为 0V)MOSFET 输出电容的组合,如图 1-13图 1-14 所示。使用 SIMetrix 仿真提取每个 MOSFET 的输出电容图。图 1-12 显示了提取结果。

GUID-20220720-SS0I-FZDH-H7J7-LDV660DLHCL8-low.png图 1-10 用于得出死区时间内的开关节点压摆率的 SIMetrix 仿真
GUID-20220720-SS0I-81CP-PJG5-CNM3BDLTTDMJ-low.png图 1-11 死区时间内的开关节点电压压摆率
GUID-20220722-SS0I-NZR3-XDR3-TDNW2DDXMF90-low.png图 1-12 使用 SIMetrix 从器件模型中提取输出电容
GUID-20220722-SS0I-H6LR-D1M8-RWRNRSZ0RXCM-low.png图 1-13 上部 MOSFET 输出电容与漏源电压间的关系
GUID-20220722-SS0I-S0BX-PTPS-VJNBWQLZM2FK-low.gif图 1-15 开关节点上产生的输出电容与开关节点电压间的关系
GUID-20220722-SS0I-CHQF-BSWG-GZ3MZ1DHPMMB-low.gif图 1-14 下部 MOSFET 输出电容与漏源电压间的关系

可采用以下方法来改进压摆率检测:

  1. 提高 MOSFET 关断速度:大多数设计在 HO/LO 栅极驱动路径中包含一个二极管,以实现独立的导通和关断速度。建议使用此类电路来提高栅极驱动的关断速度。
  2. 使用具有较低输出电容 (Coss) 的 MOSFET:较低的输出电容可实现更快的开关节点压摆率。
  3. 使用较高的突发模式设置:较高的突发模式设置具有更大的磁化电流幅值,有助于实现 dV/dt 标准(增大突发阈值会使 LLC 突发在突发数据包内具有稍高的功率,并且谐振电流幅值可能更高)。
  4. 减小开关节点上的任何缓冲电容
  5. 降低变压器的磁化电感以增加轻负载时的磁化电流。