ZHCACK6A june   2020  – may 2023 BQ25150 , BQ25155 , BQ25618 , BQ25619 , TS5A12301E , TS5A3157 , TS5A3159A , TS5A6542

 

  1.   1
  2.   使用 2 引脚接口为 TWS 高效充电
  3.   商标
  4. 引言
  5. 系统概述
    1. 2.1 充电盒
      1. 2.1.1 BQ25619
      2. 2.1.2 TLV62568P
      3. 2.1.3 TPS22910A
      4. 2.1.4 TS5A12301E
      5. 2.1.5 MCU
    2. 2.2 耳塞
      1. 2.2.1 BQ25155
      2. 2.2.2 TPS22910A
      3. 2.2.3 TS5A12301E
      4. 2.2.4 BT/SOC
  6. 充电盒算法实现方案
    1. 3.1 初始化和主代码
    2. 3.2 UART 中断和输出电压调节
  7. 耳塞算法实现方案
    1. 4.1 初始化和主代码
    2. 4.2 中断和传输
  8. 测试步骤
  9. 测试结果
    1. 6.1 动态电压调节
    2. 6.2 具有 4.6V 输出的 BQ25619
    3. 6.3 具有 5V 输出的标准升压
  10. 总结
  11. 原理图
  12. PCB 布局
  13. 10软件
    1. 10.1 充电盒 main.c
    2. 10.2 耳塞 main.c
  14. 11修订历史记录

原理图

GUID-A6CAEAA3-0DC9-4A66-88E2-D15580C11004-low.png图 8-1 BQ25619 原理图
GUID-67A86FBB-41D2-46B1-B64B-3012DC020443-low.png图 8-2 BQ25155 原理图
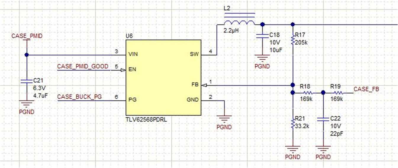
GUID-31CB81E2-7B76-4673-9CF4-286E88F82C4B-low.png图 8-3 TLV62568P 原理图
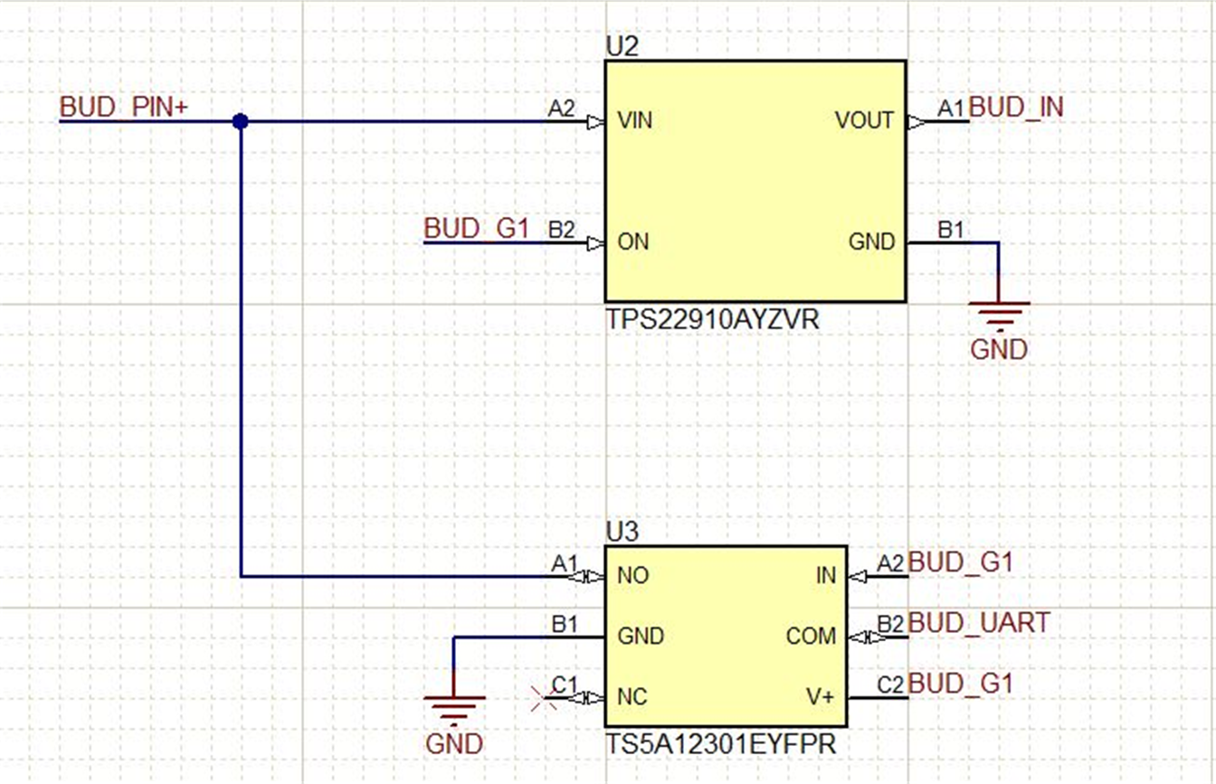
GUID-FC22B04B-EC6D-4246-938F-77D41F9EF61E-low.png图 8-4 充电盒开关原理图
GUID-944B6894-5F5F-4526-A882-98D59DC8AF85-low.png图 8-5 耳塞开关原理图