ZHCSOY9 december   2021 UCC28781

PRODUCTION DATA  

  1.   1
  2. 特性
  3. 应用
  4. 说明
  5. Revision History
  6. Pin Configuration and Functions
  7. Specifications
    1. 6.1 Absolute Maximum Ratings
    2. 6.2 ESD Ratings
    3. 6.3 Recommended Operating Conditions
    4. 6.4 Thermal Information
    5. 6.5 Electrical Characteristics
    6. 6.6 Typical Characteristics
  8. Detailed Description
    1. 7.1 Overview
    2. 7.2 Functional Block Diagram
    3. 7.3 Detailed Pin Description
      1. 7.3.1  BUR Pin (Programmable Burst Mode)
      2. 7.3.2  FB Pin (Feedback Pin)
      3. 7.3.3  REF Pin (Internal 5-V Bias)
      4. 7.3.4  VDD Pin (Device Bias Supply)
      5. 7.3.5  P13 and SWS Pins
      6. 7.3.6  S13 Pin
      7. 7.3.7  IPC Pin (Intelligent Power Control Pin)
      8. 7.3.8  RUN Pin (Driver and Bias Source for Isolator)
      9. 7.3.9  PWMH and AGND Pins
      10. 7.3.10 PWML and PGND Pins
      11. 7.3.11 SET Pin
      12. 7.3.12 RTZ Pin (Sets Delay for Transition Time to Zero)
      13. 7.3.13 RDM Pin (Sets Synthesized Demagnetization Time for ZVS Tuning)
      14. 7.3.14 XCD Pin
      15. 7.3.15 CS, VS, and FLT Pins
    4. 7.4 Device Functional Modes
      1. 7.4.1  Adaptive ZVS Control with Auto-Tuning
      2. 7.4.2  Dead-Time Optimization
      3. 7.4.3  EMI Dither and Dither Fading Function
      4. 7.4.4  Control Law Across Entire Load Range
      5. 7.4.5  Adaptive Amplitude Modulation (AAM)
      6. 7.4.6  Adaptive Burst Mode (ABM)
      7. 7.4.7  Low Power Mode (LPM)
      8. 7.4.8  First Standby Power Mode (SBP1)
      9. 7.4.9  Second Standby Power Mode (SBP2)
      10. 7.4.10 Startup Sequence
      11. 7.4.11 Survival Mode of VDD (INT_STOP)
      12. 7.4.12 System Fault Protections
        1. 7.4.12.1  Brown-In and Brown-Out
        2. 7.4.12.2  Output Over-Voltage Protection (OVP)
        3. 7.4.12.3  输入过压保护 (IOVP)
        4. 7.4.12.4  FLT 引脚上的过热保护 (OTP)
        5. 7.4.12.5  CS 引脚上的过热保护 (OTP)
        6. 7.4.12.6  可编程过功率保护 (OPP)
        7. 7.4.12.7  峰值功率限制 (PPL)
        8. 7.4.12.8  输出短路保护 (SCP)
        9. 7.4.12.9  过流保护 (OCP)
        10. 7.4.12.10 External Shutdown
        11. 7.4.12.11 Internal Thermal Shutdown
      13. 7.4.13 Pin Open/Short Protections
        1. 7.4.13.1 Protections on CS pin Fault
        2. 7.4.13.2 Protections on P13 pin Fault
        3. 7.4.13.3 Protections on RDM and RTZ pin Faults
  9. Application and Implementation
    1. 8.1 Application Information
    2. 8.2 Typical Application Circuit
      1. 8.2.1 Design Requirements for a 60-W, 15-V ZVSF Bias Supply Application with a DC Input
      2. 8.2.2 Detailed Design Procedure
        1. 8.2.2.1 Input Bulk Capacitance and Minimum Bulk Voltage
        2. 8.2.2.2 Transformer Calculations
          1. 8.2.2.2.1 Primary-to-Secondary Turns Ratio (NPS)
          2. 8.2.2.2.2 Primary Magnetizing Inductance (LM)
          3. 8.2.2.2.3 Primary Winding Turns (NP)
          4. 8.2.2.2.4 Secondary Winding Turns (NS)
          5. 8.2.2.2.5 Auxiliary Winding Turns (NA)
          6. 8.2.2.2.6 Winding and Magnetic Core Materials
        3. 8.2.2.3 Calculation of ZVS Sensing Network
        4. 8.2.2.4 Calculation of BUR Pin Resistances
        5. 8.2.2.5 Calculation of Compensation Network
      3. 8.2.3 Application Curves
  10. Power Supply Recommendations
  11. 10Layout
    1. 10.1 Layout Guidelines
      1. 10.1.1  General Considerations
      2. 10.1.2  RDM and RTZ Pins
      3. 10.1.3  SWS Pin
      4. 10.1.4  VS Pin
      5. 10.1.5  BUR Pin
      6. 10.1.6  FB Pin
      7. 10.1.7  CS Pin
      8. 10.1.8  AGND Pin
      9. 10.1.9  PGND Pin
      10. 10.1.10 Thermal Pad
    2. 10.2 Layout Example
  12. 11Device and Documentation Support
    1. 11.1 Documentation Support
      1. 11.1.1 Receiving Notification of Documentation Updates
    2. 11.2 支持资源
    3. 11.3 Trademarks
    4. 11.4 静电放电警告
    5. 11.5 术语表
  13. 12Mechanical, Packaging, and Orderable Information

封装选项

机械数据 (封装 | 引脚)
散热焊盘机械数据 (封装 | 引脚)
订购信息

说明

UCC28781 是一款零电压开关 (ZVS) 控制器,可用于超高开关频率,从而充分减小变压器尺寸并实现高功率密度。

该控制器采用直接同步整流器 (SR) 控制,可直接驱动 SR FET,充分提高效率并简化设计,因此无需独立 SR 控制器。(隔离式应用需要隔离式栅极驱动器 IC。)

ZVS 采用自适应死区时间控制,可有效降低开关损耗和 EMI。该设计使控制器在整个工作范围内具有极高转换效率。

可编程自适应突发模式 (ABM) 可灵活控制控制器进入和退出待机模式的时机,从而降低轻负载和空载待机功耗。ABM 还有助于减少纹波并有效降低可闻噪声。

该控制器提供多种具有自动重启(重试)响应功能的保护模式。

器件信息
器件型号 封装(1) 封装尺寸
UCC28781 WQFN (24) 4.00mm x 4.00mm
如需了解所有可用封装,请参阅数据表末尾的可订购产品附录。
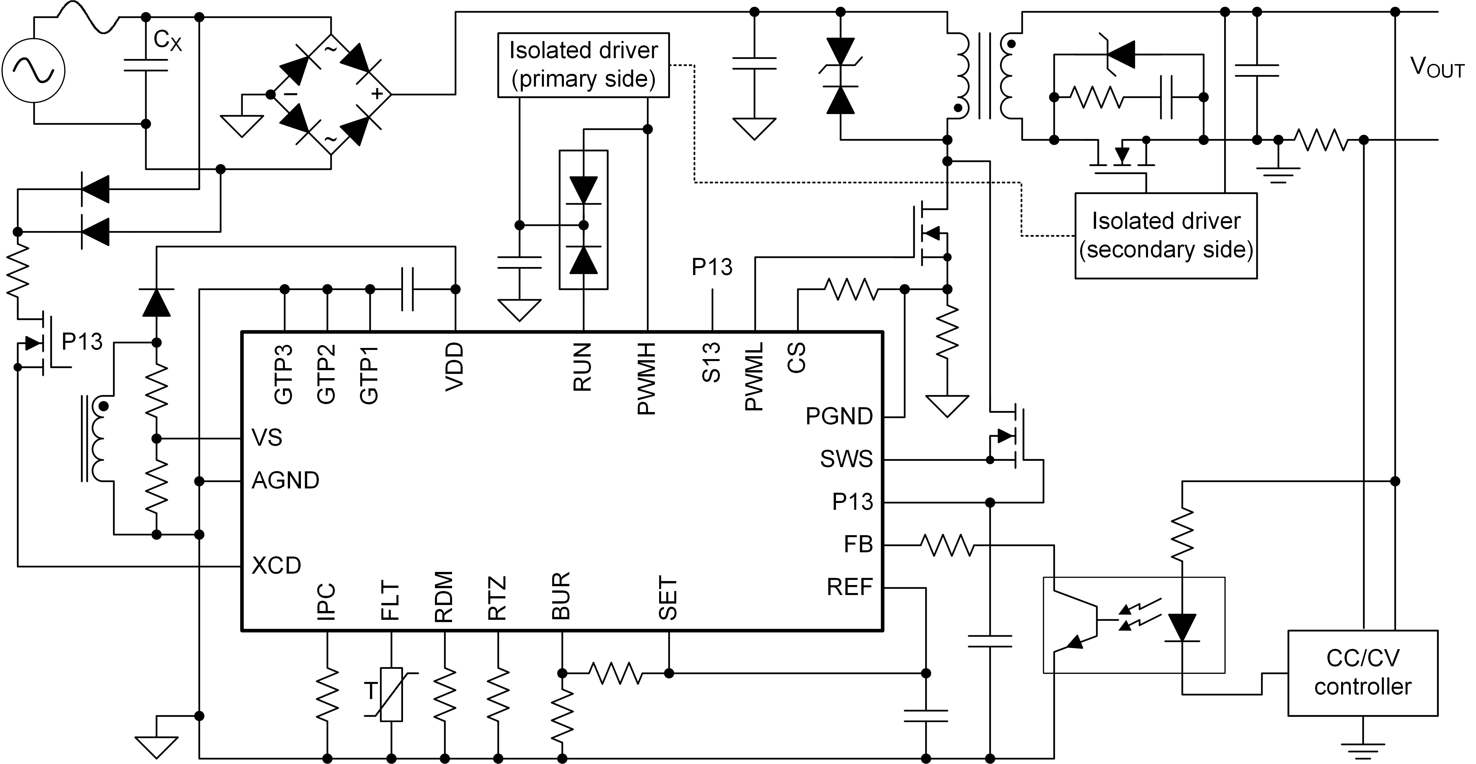
GUID-20211012-SS0I-2DSV-D99V-D77PN0CW52X2-low.gif简化版应用