ZHCSLR2C August   2020  – March 2022 TPS61288

PRODUCTION DATA  

  1.   1
  2. 特性
  3. 应用
  4. 说明
  5. 修订历史记录
  6. 器件比较
  7. 引脚配置和功能
  8. 规格
    1. 7.1 绝对最大额定值
    2. 7.2 ESD 等级
    3. 7.3 建议运行条件
    4. 7.4 热性能信息
    5. 7.5 电气特性
    6. 7.6 典型特性
  9. 详细说明
    1. 8.1 概述
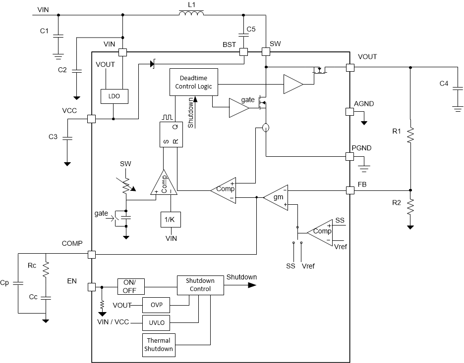
    2. 8.2 功能方框图
    3. 8.3 特性说明
      1. 8.3.1 使能和启动
      2. 8.3.2 欠压锁定 (UVLO)
      3. 8.3.3 开关峰值电流限制
      4. 8.3.4 过压保护
      5. 8.3.5 热关断
    4. 8.4 器件功能模式
      1. 8.4.1 PWM
      2. 8.4.2 PFM
  10. 应用和实施
    1. 9.1 应用信息
    2. 9.2 典型应用
      1. 9.2.1 设计要求
      2. 9.2.2 详细设计过程
        1. 9.2.2.1 设置输出电压
        2. 9.2.2.2 电感器选型
        3. 9.2.2.3 输入电容器选型
        4. 9.2.2.4 输出电容器选型
        5. 9.2.2.5 环路稳定性
      3. 9.2.3 应用曲线
  11. 10电源相关建议
  12. 11布局
    1. 11.1 布局指南
    2. 11.2 布局示例
      1. 11.2.1 散热注意事项
  13. 12器件和文档支持
    1. 12.1 接收文档更新通知
    2. 12.2 支持资源
    3. 12.3 商标
    4. 12.4 静电放电警告
    5. 12.5 术语表
  14. 13机械、封装和可订购信息

封装选项

机械数据 (封装 | 引脚)
散热焊盘机械数据 (封装 | 引脚)
订购信息

功能方框图

TPS61288