ZHCS979G June   2012  – November 2025 TPS53318 , TPS53319

PRODUCTION DATA  

  1.   1
  2. 特性
  3. 应用
  4. 说明
  5. 器件比较表
  6. 引脚配置和功能
  7. 规格
    1. 6.1 绝对最大额定值
    2. 6.2 ESD 等级
    3. 6.3 建议运行条件
    4. 6.4 热性能信息
    5. 6.5 电气特性
    6. 6.6 典型特性
    7. 6.7 TPS53319 典型特性
    8. 6.8 TPS53318 典型特性
  8. 详细说明
    1. 7.1 概述
    2. 7.2 功能方框图
    3. 7.3 特性说明
      1. 7.3.1  5V LDO 和 VREG 启动
      2. 7.3.2  自适应导通时间 D-CAP™ 集成电路控制和频率选择
      3. 7.3.3  斜坡信号
      4. 7.3.4  自适应过零
      5. 7.3.5  输出放电控制
      6. 7.3.6  电源正常
      7. 7.3.7  电流检测、过流和短路保护
      8. 7.3.8  过压和欠压保护
      9. 7.3.9  冗余过压保护 (OVP)
      10. 7.3.10 UVLO 保护
      11. 7.3.11 热关断
      12. 7.3.12 小信号模型
      13. 7.3.13 采用全陶瓷输出电容器的外部元件选择
    4. 7.4 器件功能模式
      1. 7.4.1 使能、软启动和模式选择
      2. 7.4.2 自动跳跃 Eco-mode 轻负载运行
      3. 7.4.3 强制连续导通模式
  9. 应用和实施
    1. 8.1 应用信息
    2. 8.2 典型应用
      1. 8.2.1 使用大容量输出电容器的应用(冗余过压保护功能 (OVP) 禁用)
        1. 8.2.1.1 设计要求
        2. 8.2.1.2 详细设计过程
          1. 8.2.1.2.1 第一步:选择操作模式和软启动时间
          2. 8.2.1.2.2 第二步:选择开关频率
          3. 8.2.1.2.3 第三步:选择电感器
          4. 8.2.1.2.4 第四步:选择一个或多个输出电容器
          5. 8.2.1.2.5 第五步:确定 R1 和 R2 的值
          6. 8.2.1.2.6 第六步:选择过流设置电阻
        3. 8.2.1.3 应用曲线
      2. 8.2.2 使用陶瓷输出电容器的应用(冗余过压保护功能 (OVP) 启用)
        1. 8.2.2.1 设计要求
        2. 8.2.2.2 详细设计过程
          1. 8.2.2.2.1 采用全陶瓷输出电容器的外部元件选择
          2. 8.2.2.2.2 冗余过压保护
        3. 8.2.2.3 应用曲线
    3. 8.3 电源相关建议
    4. 8.4 布局
      1. 8.4.1 布局指南
      2. 8.4.2 布局示例
  10. 器件和文档支持
    1. 9.1 器件支持
      1. 9.1.1 开发支持
    2. 9.2 接收文档更新通知
    3. 9.3 支持资源
    4. 9.4 商标
    5. 9.5 静电放电警告
    6. 9.6 术语表
  11. 10修订历史记录
  12. 11机械、封装和可订购信息

封装选项

机械数据 (封装 | 引脚)
散热焊盘机械数据 (封装 | 引脚)
订购信息

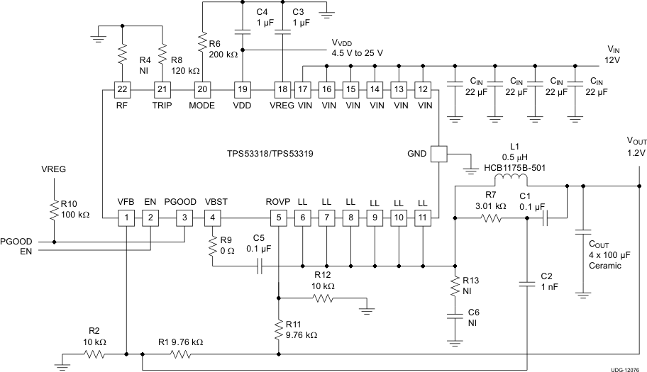
使用陶瓷输出电容器的应用(冗余过压保护功能 (OVP) 启用)

TPS53318 TPS53319 典型应用电路(冗余 OVP 启用)图 8-12 典型应用电路(冗余 OVP 启用)