ZHCSXO5B December   2006  – December 2024 OPA4830

PRODUCTION DATA  

  1.   1
  2. 特性
  3. 应用
  4. 说明
  5. 相关产品
  6. 引脚配置和功能
  7. 规格
    1. 6.1  绝对最大额定值
    2. 6.2  ESD 等级
    3. 6.3  建议运行条件
    4. 6.4  热性能信息
    5. 6.5  电气特性 VS = ±5V
    6. 6.6  电气特性 VS = 5V
    7. 6.7  电气特性 VS = 3V
    8. 6.8  典型特性:VS = ±5V
    9. 6.9  典型特性:VS = ±5V,差分配置
    10. 6.10 典型特性:VS = 5V
    11. 6.11 典型特性:VS = 5V,差分配置
    12. 6.12 典型特性:VS = 3V
    13. 6.13 典型特性:VS = 3V,差分配置
  8. 参数测量信息
  9. 应用和实施
    1. 8.1 应用信息
      1. 8.1.1  宽带电压反馈运算
      2. 8.1.2  直流电平转换
      3. 8.1.3  交流耦合输出视频线路驱动器
      4. 8.1.4  具有较小峰值的同相放大器
      5. 8.1.5  单电源有源滤波器
      6. 8.1.6  差分接口应用
      7. 8.1.7  直流耦合单端转差分
      8. 8.1.8  低功耗、差分 I/O 4 阶有源滤波器
      9. 8.1.9  双通道差分 ADC 驱动器
      10. 8.1.10 视频线路驱动
      11. 8.1.11 4 通道 DAC 跨阻放大器
      12. 8.1.12 操作建议:优化电阻器阻值
      13. 8.1.13 带宽与增益:同相运行
      14. 8.1.14 反相放大器运行
      15. 8.1.15 输出电流和电压
      16. 8.1.16 驱动容性负载
      17. 8.1.17 失真性能
      18. 8.1.18 噪声性能
      19. 8.1.19 直流精度和偏移控制
    2. 8.2 电源相关建议
      1. 8.2.1 热分析
    3. 8.3 布局
      1. 8.3.1 布局指南
        1. 8.3.1.1 输入和 ESD 保护
  10. 器件和文档支持
    1. 9.1 器件支持
      1. 9.1.1 设计工具
        1. 9.1.1.1 演示装置
        2. 9.1.1.2 宏观模型和应用支持
    2. 9.2 接收文档更新通知
    3. 9.3 支持资源
    4. 9.4 商标
    5. 9.5 静电放电警告
    6. 9.6 术语表
  11. 10修订历史记录
  12. 11机械、封装和可订购信息

封装选项

机械数据 (封装 | 引脚)
散热焊盘机械数据 (封装 | 引脚)
订购信息

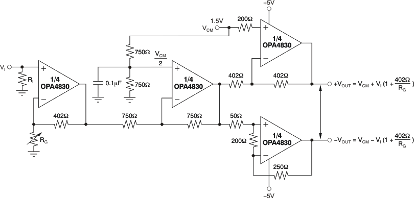
直流耦合单端转差分

前面的差分输出电路旨在接收差分输入并提供差分输出。图 8-11 说明了通过四路运算放大器实现具有直流耦合的单端转差分和独立输出共模控制的一种的方法。

图 8-11 中的电路具有多个实用的特性,可将输入信号与最终输出隔离。使用第一个放大器作为简单的非反相级可以独立调整 RI(以设置源负载),而在该级中可以使用 RG 电阻器轻松调整增益。下一级允许设置单独的输出共模电平。所需的输出共模电压 VCM 会减半并施加到第二级的非反相输入端。此级中的信号路径具有 –1V/V 的增益,而 (1/2 × VCM) 电压的增益为 +2V/V。然后,第二级输出端是原始共模电压加上第一级输出端的反相信号。第二级输出端直接出现在非反相最终级的输出端。反相输出级的反相节点也偏置到共模电压,等于第二级输出端出现的共模电压,不产生电流,并将所需的 VCM 也放置在该级的输出端。

OPA4830 宽带直流耦合单端转差分图 8-11 宽带直流耦合单端转差分