ZHCSXO5B December   2006  – December 2024 OPA4830

PRODUCTION DATA  

  1.   1
  2. 特性
  3. 应用
  4. 说明
  5. 相关产品
  6. 引脚配置和功能
  7. 规格
    1. 6.1  绝对最大额定值
    2. 6.2  ESD 等级
    3. 6.3  建议运行条件
    4. 6.4  热性能信息
    5. 6.5  电气特性 VS = ±5V
    6. 6.6  电气特性 VS = 5V
    7. 6.7  电气特性 VS = 3V
    8. 6.8  典型特性:VS = ±5V
    9. 6.9  典型特性:VS = ±5V,差分配置
    10. 6.10 典型特性:VS = 5V
    11. 6.11 典型特性:VS = 5V,差分配置
    12. 6.12 典型特性:VS = 3V
    13. 6.13 典型特性:VS = 3V,差分配置
  8. 参数测量信息
  9. 应用和实施
    1. 8.1 应用信息
      1. 8.1.1  宽带电压反馈运算
      2. 8.1.2  直流电平转换
      3. 8.1.3  交流耦合输出视频线路驱动器
      4. 8.1.4  具有较小峰值的同相放大器
      5. 8.1.5  单电源有源滤波器
      6. 8.1.6  差分接口应用
      7. 8.1.7  直流耦合单端转差分
      8. 8.1.8  低功耗、差分 I/O 4 阶有源滤波器
      9. 8.1.9  双通道差分 ADC 驱动器
      10. 8.1.10 视频线路驱动
      11. 8.1.11 4 通道 DAC 跨阻放大器
      12. 8.1.12 操作建议:优化电阻器阻值
      13. 8.1.13 带宽与增益:同相运行
      14. 8.1.14 反相放大器运行
      15. 8.1.15 输出电流和电压
      16. 8.1.16 驱动容性负载
      17. 8.1.17 失真性能
      18. 8.1.18 噪声性能
      19. 8.1.19 直流精度和偏移控制
    2. 8.2 电源相关建议
      1. 8.2.1 热分析
    3. 8.3 布局
      1. 8.3.1 布局指南
        1. 8.3.1.1 输入和 ESD 保护
  10. 器件和文档支持
    1. 9.1 器件支持
      1. 9.1.1 设计工具
        1. 9.1.1.1 演示装置
        2. 9.1.1.2 宏观模型和应用支持
    2. 9.2 接收文档更新通知
    3. 9.3 支持资源
    4. 9.4 商标
    5. 9.5 静电放电警告
    6. 9.6 术语表
  11. 10修订历史记录
  12. 11机械、封装和可订购信息

封装选项

机械数据 (封装 | 引脚)
散热焊盘机械数据 (封装 | 引脚)
订购信息

视频线路驱动

大多数视频分配系统设计为使用 75Ω 串联电阻器来驱动匹配的 75Ω 电缆。为了向 75Ω 匹配的负载提供净增益 1,放大器通常设置 +2V/V 的电压增益,补偿分压器衰减的 6dB,该分压器由电缆任一端的串联和分流 75Ω 电阻器组成。

如果将 50Ω 电阻器的所有参考值都替换为 75Ω,图 8-1 的电路就符合该要求。通常,放大器增益会进一步增加到 2.2,从而恢复了典型长电缆运行产生的额外直流损耗。这种变化会将 图 8-1 中的增益电阻器 (RG) 从 750Ω 降低到 625Ω。在任一种情况下,OPA4830 的增益平坦度和差分增益/相位性能为视频分配应用带来出色的效果。差分增益和相位测量彩色子载波频率(NTSC 系统中的 3.58MHz)的总体微小信号增益和相位的变化与大信号输出电平(指复合视频信号中的亮度信息)的变化。OPA4830 具有 150Ω 典型负载的单根匹配视频电缆,在正极视频(负极同步)信号的标准亮度范围内显示小于 0.07%/0.17°差分增益/相位误差。对于多个视频信号可以观察到类似性能(请参阅 图 8-15)。

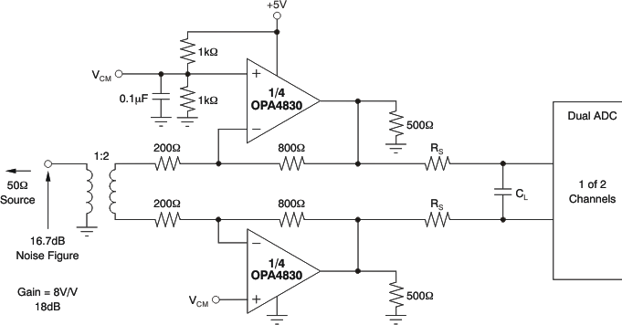
OPA4830 单电源差分 ADC 驱动器(2个通道中的1个)图 8-14 单电源差分 ADC 驱动器(2个通道中的1个)
OPA4830 视频分配放大器图 8-15 视频分配放大器