SLVSHK4 December   2025 MCT8376Z-Q1

PRODUCTION DATA  

  1.   1
  2. Features
  3. Applications
  4. Description
  5. Device Comparison Table
  6. Pin Configuration and Functions
  7. Specifications
    1. 6.1 Absolute Maximum Ratings
    2. 6.2 ESD Ratings AUTO
    3. 6.3 Recommended Operating Conditions
    4. 6.4 Thermal Information
    5. 6.5 Electrical Characteristics
    6. 6.6 SPI Timing Requirements
    7. 6.7 SPI Slave Mode Timings
  8. Detailed Description
    1. 7.1 Overview
    2. 7.2 Functional Block Diagram
    3. 7.3 Feature Description
      1. 7.3.1  Output Stage
      2. 7.3.2  PWM Control Mode (1x PWM Mode)
        1. 7.3.2.1 Analog Hall Input Configuration
        2. 7.3.2.2 Digital Hall Input Configuration
        3. 7.3.2.3 Asynchronous Modulation
        4. 7.3.2.4 Synchronous Modulation
        5. 7.3.2.5 Motor Operation
      3. 7.3.3  Device Interface Modes
        1. 7.3.3.1 Serial Peripheral Interface (SPI)
        2. 7.3.3.2 Hardware Interface
      4. 7.3.4  AVDD and GVDD Linear Voltage Regulator
      5. 7.3.5  Charge Pump
      6. 7.3.6  Slew Rate Control
      7. 7.3.7  Cross Conduction (Dead Time)
      8. 7.3.8  Propagation Delay
      9. 7.3.9  Pin Diagrams
        1. 7.3.9.1 Logic Level Input Pin (Internal Pulldown)
        2. 7.3.9.2 Logic Level Input Pin (Internal Pullup)
        3. 7.3.9.3 Open Drain Pin
        4. 7.3.9.4 Push Pull Pin
        5. 7.3.9.5 Seven Level Input Pin
      10. 7.3.10 Current Sense Amplifier Output (SO)
      11. 7.3.11 Active Demagnetization
        1. 7.3.11.1 Automatic Synchronous Rectification Mode (ASR Mode)
          1. 7.3.11.1.1 Automatic Synchronous Rectification in Commutation
          2. 7.3.11.1.2 Automatic Synchronous Rectification in PWM Mode
        2. 7.3.11.2 Automatic Asynchronous Rectification Mode (AAR Mode)
      12. 7.3.12 Cycle-by-Cycle Current Limit
        1. 7.3.12.1 Cycle by Cycle Current Limit with 100% Duty Cycle Input
      13. 7.3.13 Hall Comparators (Analog Hall Inputs)
      14. 7.3.14 Advance Angle
      15. 7.3.15 FGOUT Signal
      16. 7.3.16 Protections
        1. 7.3.16.1 VM Supply Undervoltage Lockout (RESET)
        2. 7.3.16.2 AVDD Undervoltage Protection (AVDD_UV)
        3. 7.3.16.3 GVDD Undervoltage Lockout (GVDD_UV)
        4. 7.3.16.4 VCP Charge Pump Undervoltage Lockout (CPUV)
        5. 7.3.16.5 Overvoltage Protections (OV)
        6. 7.3.16.6 Overcurrent Protection (OCP)
          1. 7.3.16.6.1 OCP Latched Shutdown (OCP_MODE = 00b)
          2. 7.3.16.6.2 OCP Automatic Retry (OCP_MODE = 01b)
          3. 7.3.16.6.3 OCP Report Only (OCP_MODE = 10b)
          4. 7.3.16.6.4 OCP Disabled (OCP_MODE = 11b)
        7. 7.3.16.7 Motor Lock (MTR_LOCK)
          1. 7.3.16.7.1 MTR_LOCK Latched Shutdown (MTR_LOCK_MODE = 00b)
          2. 7.3.16.7.2 MTR_LOCK Automatic Retry (MTR_LOCK_MODE = 01b)
          3. 7.3.16.7.3 MTR_LOCK Report Only (MTR_LOCK_MODE= 10b)
          4. 7.3.16.7.4 MTR_LOCK Disabled (MTR_LOCK_MODE = 11b)
        8. 7.3.16.8 Thermal Warning (OTW)
        9. 7.3.16.9 Thermal Shutdown (OTS)
    4. 7.4 Device Functional Modes
      1. 7.4.1 Functional Modes
        1. 7.4.1.1 Sleep Mode
        2. 7.4.1.2 Operating Mode
        3. 7.4.1.3 Fault Reset (CLR_FLT or nSLEEP Reset Pulse)
      2. 7.4.2 DRVOFF Functionality
    5. 7.5 SPI Communication
      1. 7.5.1 Programming
        1. 7.5.1.1 SPI Format
  9. Register Map
    1. 8.1 STATUS Registers
    2. 8.2 CONTROL Registers
  10. Application and Implementation
    1. 9.1 Application Information
    2. 9.2 Hall Sensor Configuration and Connection
      1. 9.2.1 Typical Configuration
      2. 9.2.2 Open Drain Configuration
      3. 9.2.3 Series Configuration
      4. 9.2.4 Parallel Configuration
    3. 9.3 Power Supply Recommendations
      1. 9.3.1 Bulk Capacitance
    4. 9.4 Layout
      1. 9.4.1 Layout Guidelines
      2. 9.4.2 Layout Example
      3. 9.4.3 Thermal Considerations
        1. 9.4.3.1 Power Dissipation
  11. 10Device and Documentation Support
    1. 10.1 Documentation Support
    2. 10.2 Support Resources
    3. 10.3 Trademarks
    4. 10.4 Electrostatic Discharge Caution
    5. 10.5 Glossary
  12. 11Revision History
  13. 12Mechanical, Packaging, and Orderable Information

封装选项

机械数据 (封装 | 引脚)
散热焊盘机械数据 (封装 | 引脚)

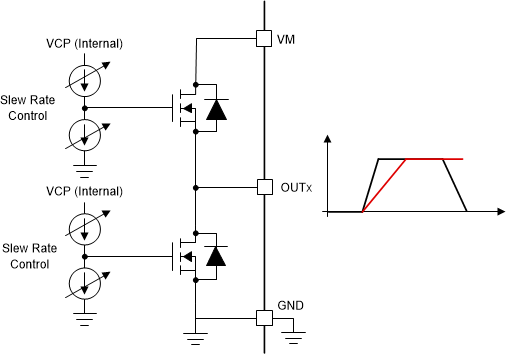
Slew Rate Control

An adjustable gate-drive current control actively manages the MOSFETs in the half-bridges to achieve slew rate control. The MOSFET VDS slew rates critically influence the optimization of radiated emissions, the energy and duration of diode recovery spikes, and the switching voltage transients caused by parasitics. The rate of gate charge to the internal MOSFETs predominantly determines these slew rates, as shown in Figure 7-12.

MCT8376Z-Q1 Slew Rate Circuit
          Implementation Figure 7-12 Slew Rate Circuit Implementation

The slew rate of each half-bridge can be adjusted by the GAIN_SLEW_tLOCK pin as per Table 7-6 in hardware device variant or by using the SLEW bits in SPI device variant. Each half-bridge can be selected to either of a slew rate setting of 1.1V/ns, 0.5V/ns, 0.25V/ns, or 0.05V/ns in an SPI device. Each half-bridge can be selected to either a slew rate setting of 1.1V/ns or 0.25V/ns in a hardware device. The slew rate is calculated by the rise time and fall time of the voltage on the OUTx pin as shown in Figure 7-13.

MCT8376Z-Q1 Slew Rate Timings Figure 7-13 Slew Rate Timings
Note: The SLEW pin is sensed only during power up and the MCT8376ZH-Q1 device doesn't support slew rate change during operation. Slew rate can be changed during operation through register write in MCT8376ZS-Q1 device. TI recommends not to change the slew rate during operation.