ZHCSTC5D October   2023  – September 2025 LM51772

PRODUCTION DATA  

  1.   1
  2. 特性
  3. 应用
  4. 说明
  5. 引脚配置和功能
  6. 规格
    1. 5.1 绝对最大额定值
    2. 5.2 处理额定值
    3. 5.3 建议运行条件
    4. 5.4 热性能信息
    5. 5.5 电气特性
    6. 5.6 时序要求
    7. 5.7 典型特性
  7. 参数测量信息
  8. 详细说明
    1. 7.1 概述
    2. 7.2 功能方框图
    3. 7.3 特性说明
      1. 7.3.1  降压/升压控制方案
        1. 7.3.1.1 降压模式
        2. 7.3.1.2 升压模式
        3. 7.3.1.3 降压/升压模式
      2. 7.3.2  节能模式
      3. 7.3.3  可编程导通模式 PCM
      4. 7.3.4  参考系统
        1. 7.3.4.1 VIO LDO 和 nRST-PIN
      5. 7.3.5  电源电压选择 - VSMART 开关和选择逻辑
      6. 7.3.6  使能和欠压锁定
        1. 7.3.6.1 UVLO
        2. 7.3.6.2 VDET 比较器
      7. 7.3.7  内部 VCC 稳压器
        1. 7.3.7.1 VCC1 稳压器
        2. 7.3.7.2 VCC2 稳压器
      8. 7.3.8  误差放大器和控制
        1. 7.3.8.1 输出电压调节
        2. 7.3.8.2 输出电压反馈
        3. 7.3.8.3 电压调节环路
        4. 7.3.8.4 动态电压调节
      9. 7.3.9  输出电压放电
      10. 7.3.10 峰值电流传感器
      11. 7.3.11 短路 - 断续保护
      12. 7.3.12 电流监测器/限制器
        1. 7.3.12.1 概述
        2. 7.3.12.2 输出电流限制
        3. 7.3.12.3 输出电流监控器
      13. 7.3.13 振荡器频率选择
      14. 7.3.14 频率同步
      15. 7.3.15 输出电压跟踪
        1. 7.3.15.1 模拟电压跟踪
        2. 7.3.15.2 数字电压跟踪
      16. 7.3.16 斜率补偿
      17. 7.3.17 可配置软启动
      18. 7.3.18 驱动引脚
      19. 7.3.19 双随机展频 - DRSS
      20. 7.3.20 栅极驱动器
      21. 7.3.21 电缆压降补偿 (CDC)
      22. 7.3.22 CFG 引脚和 R2D 接口
      23. 7.3.23 高级监控功能
        1. 7.3.23.1  概述
        2. 7.3.23.2  BUSY
        3. 7.3.23.3  OFF
        4. 7.3.23.4  VOUT
        5. 7.3.23.5  IOUT
        6. 7.3.23.6  INPUT
        7. 7.3.23.7  TEMPERATURE
        8. 7.3.23.8  CML
        9. 7.3.23.9  其他
        10. 7.3.23.10 ILIM_OP
        11. 7.3.23.11 nFLT/nINT 引脚输出
        12. 7.3.23.12 状态字节
      24. 7.3.24 保护特性
        1. 7.3.24.1  热关断 (TSD)
        2. 7.3.24.2  过流保护
        3. 7.3.24.3  输出过压保护 1 (OVP1)
        4. 7.3.24.4  输出过压保护 2 (OVP2)
        5. 7.3.24.5  输入电压保护 (IVP)
        6. 7.3.24.6  输入电压调节 (IVR)
        7. 7.3.24.7  电源正常
        8. 7.3.24.8  自举欠压保护
        9. 7.3.24.9  自举过压钳位
        10. 7.3.24.10 CRC 校验
    4. 7.4 器件功能模式
      1. 7.4.1 概述
      2. 7.4.2 逻辑状态说明
    5. 7.5 编程
      1. 7.5.1 I2C 总线运行
      2. 7.5.2 时钟延展
      3. 7.5.3 数据传输格式
      4. 7.5.4 从定义的寄存器地址进行单次读取
      5. 7.5.5 从定义的寄存器地址开始进行顺序读取
      6. 7.5.6 对定义的寄存器地址进行单次写入
      7. 7.5.7 在定义的寄存器地址开始进行顺序写入
  9. LM51772 寄存器
  10. 应用和实施
    1. 9.1 应用信息
    2. 9.2 典型应用
      1. 9.2.1 设计要求
      2. 9.2.2 详细设计过程
        1. 9.2.2.1  使用 WEBENCH 工具创建定制设计方案
        2. 9.2.2.2  频率
        3. 9.2.2.3  反馈分压器
        4. 9.2.2.4  电感器和电流检测电阻器选型
        5. 9.2.2.5  输出电容器
        6. 9.2.2.6  输入电容器
        7. 9.2.2.7  斜率补偿
        8. 9.2.2.8  UVLO 分频器
        9. 9.2.2.9  软启动电容器
        10. 9.2.2.10 MOSFET QH1 和 QL1
        11. 9.2.2.11 MOSFET QH2 和 QL2
        12. 9.2.2.12 环路补偿
        13. 9.2.2.13 外部元件选型
      3. 9.2.3 应用曲线
    3. 9.3 具有电源路径的 USB PD 源
    4. 9.4 并行(多相)运行
    5. 9.5 恒流 LED 驱动器
    6. 9.6 无线充电电源
    7. 9.7 双向备用电源
    8. 9.8 电源相关建议
    9. 9.9 布局
      1. 9.9.1 布局指南
        1. 9.9.1.1 功率级布局
        2. 9.9.1.2 栅极驱动器布局
        3. 9.9.1.3 控制器布局
      2. 9.9.2 布局示例
  11. 10器件和文档支持
    1. 10.1 文档支持
      1. 10.1.1 相关文档
    2. 10.2 接收文档更新通知
    3. 10.3 支持资源
    4. 10.4 商标
    5. 10.5 静电放电警告
    6. 10.6 术语表
  12. 11修订历史记录
  13. 12机械、封装和可订购信息

封装选项

机械数据 (封装 | 引脚)
散热焊盘机械数据 (封装 | 引脚)
订购信息

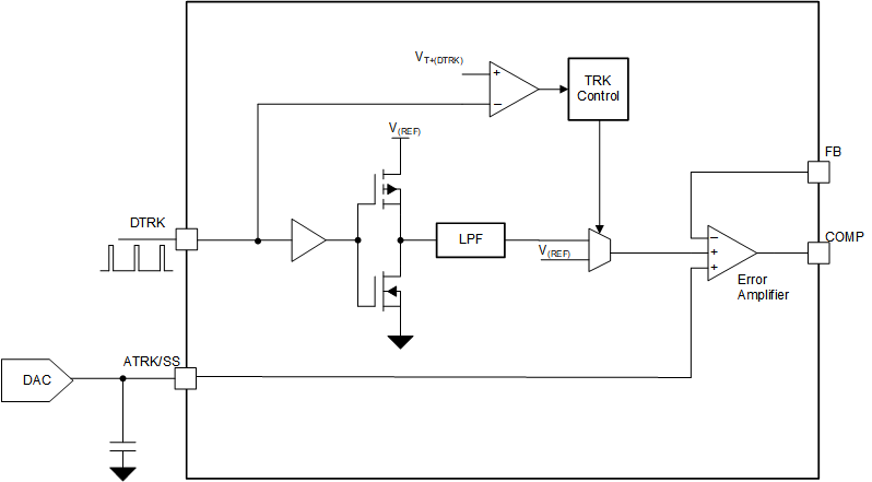
数字电压跟踪

LM51772 的 DTRK 输入会直接调制内部基准电压。如果 DTRK 引脚上的电压高于 VT(DTRK) 上升阈值,并且向该引脚施加了建议频率的 PWM 信号,则会激活此功能。

数字跟踪期间的最大输出电压不能超过 FB 电阻分压器的标称基准电压。施加的 PWM 信号根据 DTRK 引脚上的占空比降低内部基准电压。PWM 输入的占空比较低意味着输出电压较低,而占空比较高表示输出电压较高。例如,30% 的占空比会使输出电压为 FB 分压电阻器所选电压的 30%。

LM51772 输出电压跟踪功能方框图图 7-27 输出电压跟踪功能方框图