ZHCSFO3D November 2016 – August 2021 LM5170-Q1
PRODUCTION DATA
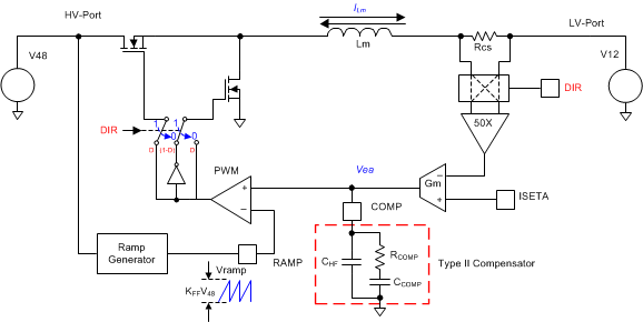
Figure 9-3 shows the current loop block diagram. The power plant transfer function from the error voltage (Vea) to the channel inductor current (iLm) is determined by the following, regardless the current flow direction.
Figure 9-3 Control Loop Block Diagram
where