ZHCSFO3D November 2016 – August 2021 LM5170-Q1
PRODUCTION DATA
The power MOSFETs must be chosen with a VDS rating capable of withstanding the maximum HV-port voltage plus transient spikes (ringing). In this example, the maximum HV-rail voltage is 70 V. Selecting the 80 V rated MOSFETs will allow 10-V transient spikes.
When the voltage rating is determined, select the MOSFETs by making tradeoffs between the MOSFET Rds(ON) and total gate charge Qg to balance the conduction and switching losses. For high power applications, parallel MOSFETs to share total power and reduce the dissipation on any individual MOSFET, hence relieving the thermal stress. The conduction losses in each MOSFET is determined by Equation 53.

where

where
The switching transient rise and fall times are approximately determined by:


And the switching losses of each of the paralleled MOSFETs are approximately determined by:

where
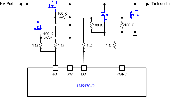
The power MOSFET usually requires a gate-to-source resistor of 10 kΩ to 100 kΩ to mitigate the effects of a failed gate drive. When using parallel MOSFETs, a good practice is to use 1- to 2-Ω gate resistor for each MOSFET, as shown in Figure 9-10.
Figure 9-10 Paralleled MOSFET ConfigurationIf the dead time is not optimal, the body diode of the power synchronous rectifier MOSFET will cause losses in reverse recovery. Assuming the reverse recovery charge of the power MOSFET is Qrr, the reverse recovery losses are thus determined by Equation 58:

To reduce the reverse recovery losses, an optional Schottky diode can be placed in parallel with the power MOSFETs. The diode should have the same voltage rating as the MOSFET, and it must be placed directly across the MOSFETs drain and source. The peak repetitive forward current rating should be greater than Ipeak, and the continuous forward current rating should be greater than the following Equation 59:
