ZHCSX84A October   2024  – March 2025 DRV8376

PRODUCTION DATA  

  1.   1
  2. 特性
  3. 应用
  4. 说明
  5. 器件比较表
  6. 引脚配置和功能
  7. 规格
    1. 6.1 绝对最大额定值
    2. 6.2 ESD 等级
    3. 6.3 建议运行条件
    4. 6.4 热性能信息
    5. 6.5 电气特性
    6. 6.6 SPI 时序要求
    7. 6.7 SPI 从模式时序
    8. 6.8 典型特性
  8. 详细说明
    1. 7.1 概述
    2. 7.2 功能方框图
    3. 7.3 特性说明
      1. 7.3.1  输出级
      2. 7.3.2  控制模式
        1. 7.3.2.1 6x PWM 模式(PWM_MODE = 00b 或 01b 或者 MODE_SR 引脚连接至 AGND 或处于高阻态)
        2. 7.3.2.2 3x PWM 模式(PWM_MODE = 10b 或 11b 或 MODE_SR 引脚连接至 GVDD 或通过 RMODE 连接至 GVDD)
      3. 7.3.3  器件接口模式
        1. 7.3.3.1 串行外设接口 (SPI)
        2. 7.3.3.2 硬件接口
      4. 7.3.4  AVDD 和 GVDD 线性稳压器
      5. 7.3.5  电荷泵
      6. 7.3.6  压摆率控制
      7. 7.3.7  跨导(死区时间)
      8. 7.3.8  传播延迟
      9. 7.3.9  引脚图
        1. 7.3.9.1 逻辑电平输入引脚(内部下拉)
        2. 7.3.9.2 逻辑电平输入引脚(内部上拉)
        3. 7.3.9.3 开漏引脚
        4. 7.3.9.4 推挽引脚
        5. 7.3.9.5 四电平输入引脚
      10. 7.3.10 电流检测放大器
        1. 7.3.10.1 电流检测放大器操作
      11. 7.3.11 主动消磁
        1. 7.3.11.1 自动同步整流模式(ASR 模式)
          1. 7.3.11.1.1 自动同步整流(换向模式)
          2. 7.3.11.1.2 自动同步整流(PWM 模式)
        2. 7.3.11.2 自动异步整流模式(AAR 模式)
      12. 7.3.12 逐周期电流限制
        1. 7.3.12.1 具有 100% 占空比输入的逐周期电流限制
      13. 7.3.13 保护功能
        1. 7.3.13.1 VM 电源欠压锁定 (RESET)
        2. 7.3.13.2 AVDD 欠压保护 (AVDD_UV)
        3. 7.3.13.3 GVDD 欠压锁定 (GVDD_UV)
        4. 7.3.13.4 VCP 电荷泵欠压锁定 (CPUV)
        5. 7.3.13.5 过压保护 (OV)
        6. 7.3.13.6 过流保护 (OCP)
          1. 7.3.13.6.1 OCP 锁存关断 (OCP_MODE = 00b)
          2. 7.3.13.6.2 OCP 自动重试 (OCP_MODE = 01b)
          3. 7.3.13.6.3 OCP 仅报告 (OCP_MODE = 10b)
          4. 7.3.13.6.4 OCP 已禁用 (OCP_MODE = 11b)
        7. 7.3.13.7 热警告 (OTW)
        8. 7.3.13.8 热关断 (OTS)
    4. 7.4 器件功能模式
      1. 7.4.1 功能模式
        1. 7.4.1.1 睡眠模式
        2. 7.4.1.2 运行模式
        3. 7.4.1.3 故障复位(CLR_FLT 或 nSLEEP 复位脉冲)
      2. 7.4.2 DRVOFF 功能
    5. 7.5 SPI 通信
      1. 7.5.1 编程
        1. 7.5.1.1 SPI 格式
  9. 寄存器映射
    1. 8.1 状态寄存器
    2. 8.2 控制寄存器
  10. 应用和实施
    1. 9.1 应用信息
    2. 9.2 典型应用
      1. 9.2.1 三相无刷直流电机控制
        1. 9.2.1.1 详细设计过程
          1. 9.2.1.1.1 电机电压
          2. 9.2.1.1.2 使用主动消磁
          3. 9.2.1.1.3 电流限制实现
          4. 9.2.1.1.4 电流检测和输出滤波
          5. 9.2.1.1.5 功率损耗和结温损耗
        2. 9.2.1.2 应用曲线
    3. 9.3 电源相关建议
      1. 9.3.1 大容量电容
    4. 9.4 布局
      1. 9.4.1 布局指南
      2. 9.4.2 布局示例
      3. 9.4.3 散热注意事项
        1. 9.4.3.1 功率耗散
  11. 10器件和文档支持
    1. 10.1 文档支持
    2. 10.2 支持资源
    3. 10.3 商标
    4. 10.4 静电放电警告
    5. 10.5 术语表
  12. 11修订历史记录
  13. 12机械、封装和可订购信息

封装选项

机械数据 (封装 | 引脚)
散热焊盘机械数据 (封装 | 引脚)
订购信息

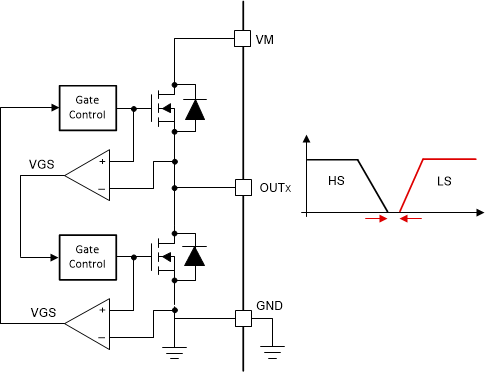
跨导(死区时间)

该器件针对 MOSFET 的任何跨导提供全面保护。在半桥配置中,通过插入死区时间 (tdead) 来维持高侧和低侧 MOSFET 的运行,从而避免任何击穿电流。这是通过检测高侧和低侧 MOSFET 的栅源电压 (VGS) 并保持高侧 MOSFET 的 VGS 已达到低于关断电平,然后再打开同一半桥的低侧 MOSFET 来实现的,如图 7-12图 7-13 所示。

DRV8376 跨导保护图 7-12 跨导保护
DRV8376 死区时间图 7-13 死区时间