ZHCSDG6C March   2015  – January 2023 DRV2700

PRODUCTION DATA  

  1. 特性
  2. 应用
  3. 说明
  4. Revision History
  5. Pin Configuration and Functions
  6. Specifications
    1. 6.1 Absolute Maximum Ratings
    2. 6.2 ESD Ratings
    3. 6.3 Recommended Operating Conditions
    4. 6.4 Thermal Information
    5. 6.5 Electrical Characteristics
    6. 6.6 Switching Characteristics
    7. 6.7 Typical characteristics
  7. Detailed Description
    1. 7.1 Overview
    2. 7.2 Functional Block Diagram
    3. 7.3 Feature Description
      1. 7.3.1 Boost Converter and Control Loop
      2. 7.3.2 High-Voltage Amplifier
      3. 7.3.3 Fast Start-Up (Enable Pin)
      4. 7.3.4 Gain Control
      5. 7.3.5 Adjustable Boost Voltage
      6. 7.3.6 Adjustable Boost Current-Limit
      7. 7.3.7 Internal Charge Pump
      8. 7.3.8 Thermal Shutdown
    4. 7.4 Device Functional Modes
      1. 7.4.1 Boost + Amplifier Mode
      2. 7.4.2 Flyback Mode
  8. Application and Implementation
    1. 8.1 Application Information
    2. 8.2 Typical Applications
      1. 8.2.1 AC-Coupled DAC Input Application
        1. 8.2.1.1 Design Requirements
        2. 8.2.1.2 Detailed Design Procedure
          1. 8.2.1.2.1  Piezo Load Selection
          2. 8.2.1.2.2  Programming The Boost Voltage
          3. 8.2.1.2.3  Inductor and Transformer Selection
          4. 8.2.1.2.4  Programing the Boost and Flyback Current-Limit
          5. 8.2.1.2.5  Boost Capacitor Selection
          6. 8.2.1.2.6  Pulldown FET and Resistors
          7. 8.2.1.2.7  Low-Voltage Operation
          8. 8.2.1.2.8  Current Consumption Calculation
          9. 8.2.1.2.9  Input Filter Considerations
          10. 8.2.1.2.10 Output Limiting Factors
          11. 8.2.1.2.11 Startup and Shutdown Sequencing
        3. 8.2.1.3 Application Curves
      2. 8.2.2 Filtered AC Coupled Single-Ended PWM Input Application
      3. 8.2.3 DC-Coupled DAC Input Application
      4. 8.2.4 DC-Coupled Reference Input Application
      5. 8.2.5 Flyback Circuit
    3. 8.3 System Example
  9. Power Supply Recommendations
  10. 10Layout
    1. 10.1 Layout Guidelines
      1. 10.1.1 Boost + Amplifier Configuration Layout Considerations
      2. 10.1.2 Flyback Configuration Layout Considerations
    2. 10.2 Layout Example
  11. 11Device and Documentation Support
    1. 11.1 Documentation Support
      1. 11.1.1 Related Documentation
    2. 11.2 Trademarks
  12. 12Mechanical, Packaging, and Orderable Information

封装选项

请参考 PDF 数据表获取器件具体的封装图。

机械数据 (封装 | 引脚)
  • RGP|20
散热焊盘机械数据 (封装 | 引脚)
订购信息

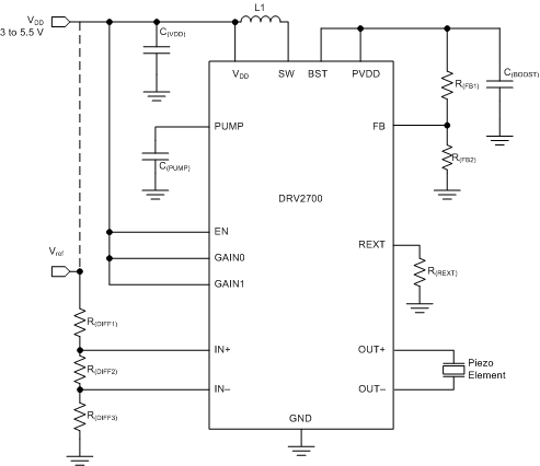
DC-Coupled Reference Input Application

The DC-coupled referenced to VDD input is used in applications when the user might need to drive the output at a constant DC level in an on-off implementation. A typical application for this configuration is for piezo pneumatic valves. A benefit to this application circuit is that all of the inputs, including power, are at a very low voltage while keeping the high-voltage piezo load separated. Additionally, all that is required is the VDD input. This feature allows easy implementation into systems and to help separate or isolate the high voltages loads from the critical controls.

As mentioned in the previous section, piezoelectric materials have a certain voltage that debias the piezo phenomenon. This configuration protects the piezo from negative voltages because the input is always positive.

GUID-79C04F6A-C2BC-4DBA-B845-9E628E020A98-low.gifFigure 8-14 DC-Coupled Referenced Input

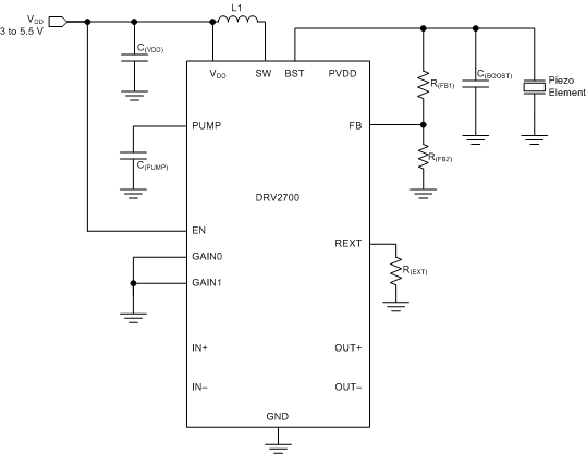
This application circuit can also be altered to only use the boost as shown in Figure 8-15. The benefits of altering this circuit is that it requires less components and has better power efficiency because no power is used in the amplifier. The drawback is that ripple occurs on the piezo element and the fall time of the output is longer because it is drained based on the RC time constant on the BST node.

GUID-1547FDED-CFC3-4005-AAFC-3F36D6ED715E-low.gif Figure 8-15 Boost Driving Piezo