ZHCY181 October   2021 F28377D-SEP , TMS320F280021 , TMS320F280021-Q1 , TMS320F280023 , TMS320F280023-Q1 , TMS320F280023C , TMS320F280025 , TMS320F280025-Q1 , TMS320F280025C , TMS320F280025C-Q1 , TMS320F280033 , TMS320F280034 , TMS320F280034-Q1 , TMS320F280036-Q1 , TMS320F280036C-Q1 , TMS320F280037 , TMS320F280037-Q1 , TMS320F280037C , TMS320F280037C-Q1 , TMS320F280038-Q1 , TMS320F280038C-Q1 , TMS320F280039 , TMS320F280039-Q1 , TMS320F280039C , TMS320F280039C-Q1 , TMS320F280040-Q1 , TMS320F280040C-Q1 , TMS320F280041 , TMS320F280041-Q1 , TMS320F280041C , TMS320F280041C-Q1 , TMS320F280045 , TMS320F280048-Q1 , TMS320F280048C-Q1 , TMS320F280049 , TMS320F280049-Q1 , TMS320F280049C , TMS320F280049C-Q1 , TMS320F28075 , TMS320F28075-Q1 , TMS320F28076 , TMS320F28374D , TMS320F28374S , TMS320F28375D , TMS320F28375S , TMS320F28375S-Q1 , TMS320F28376D , TMS320F28376S , TMS320F28377D , TMS320F28377D-EP , TMS320F28377D-Q1 , TMS320F28377S , TMS320F28377S-Q1 , TMS320F28378D , TMS320F28378S , TMS320F28379D , TMS320F28379D-Q1 , TMS320F28379S

 

  1. 编者的话
  2. 系统设计
    1. 2.1 控制
      1. 2.1.1 开环与闭环
    2. 2.2 反馈控制
      1. 2.2.1 误差率
    3. 2.3 动态系统
      1. 2.3.1 一阶系统
      2. 2.3.2 二阶系统
    4. 2.4 系统稳定性
      1. 2.4.1 增益裕度
      2. 2.4.2 相位裕度
    5. 2.5 时序要求
      1. 2.5.1 峰值/上升时间
      2. 2.5.2 稳定时间
      3. 2.5.3 过冲
      4. 2.5.4 阻尼
      5. 2.5.5 延迟
    6. 2.6 离散时域
    7. 2.7 滤波器
      1. 2.7.1 滤波器类型
      2. 2.7.2 滤波器阶数
    8. 2.8 备注
  3. 控制器
    1. 3.1 线性 PID
    2. 3.2 线性 PI
    3. 3.3 非线性 PID
    4. 3.4 2P2Z
    5. 3.5 3P3Z
    6. 3.6 直接形式控制器
      1. 3.6.1 DF11
      2. 3.6.2 DF13
      3. 3.6.3 DF22
      4. 3.6.4 DF23
    7. 3.7 备注
  4. ADC
    1. 4.1 ADC 定义
    2. 4.2 ADC 分辨率
      1. 4.2.1 单极的 ADC 分辨率
      2. 4.2.2 差分信号的 ADC 分辨率
      3. 4.2.3 分辨率电压与满量程间的关系
    3. 4.3 ADC 的量化误差
    4. 4.4 总谐波失真 (THD)
      1. 4.4.1 总谐波失真 (VRMS)
      2. 4.4.2 总谐波失真 (dBc)
    5. 4.5 交流信号
    6. 4.6 直流信号
    7. 4.7 稳定时间和转换精度
    8. 4.8 ADC 系统噪声
    9. 4.9 备注
  5. 比较器
    1. 5.1 基本操作
    2. 5.2 失调和迟滞
    3. 5.3 传播延迟
    4. 5.4 备注
  6. 处理
    1. 6.1 数据表示
    2. 6.2 中央处理器
      1. 6.2.1 CPU 基础知识
      2. 6.2.2 CPU 流水线
      3. 6.2.3 实时处理器的特性
      4. 6.2.4 信号链
    3. 6.3 存储器
    4. 6.4 直接存储器存取 (DMA)
    5. 6.5 中断
    6. 6.6 协处理器和加速器
    7. 6.7 备注
  7. 编码器
    1. 7.1 编码器定义
    2. 7.2 编码器类型
    3. 7.3 编码器说明
      1. 7.3.1 线性编码器
      2. 7.3.2 旋转编码器
      3. 7.3.3 位置编码器
      4. 7.3.4 光学编码器
    4. 7.4 绝对编码器与增量编码器
      1. 7.4.1 绝对式旋转编码器
      2. 7.4.2 增量编码器
    5. 7.5 备注
  8. 脉宽调制 (PWM)
    1. 8.1 PWM 定义
    2. 8.2 占空比
    3. 8.3 分辨率
    4. 8.4 死区
    5. 8.5 备注
  9. DAC
    1. 9.1 DAC 定义
    2. 9.2 DAC 误差
      1. 9.2.1 DAC 失调误差
      2. 9.2.2 DAC 增益误差
      3. 9.2.3 DAC 零代码误差
      4. 9.2.4 DAC 满量程误差
      5. 9.2.5 DAC 微分非线性 (DNL)
      6. 9.2.6 DAC 积分非线性 (INL)
      7. 9.2.7 DAC 总体未调误差 (TUE)
    3. 9.3 DAC 输出注意事项
      1. 9.3.1 DAC 线性范围
      2. 9.3.2 DAC 稳定时间
      3. 9.3.3 DAC 负载调节
    4. 9.4 备注
  10. 10数学模型
    1. 10.1 拉普拉斯变换
    2. 10.2 传递函数
    3. 10.3 瞬态响应
    4. 10.4 频率响应
    5. 10.5 Z 域
    6. 10.6 备注
  11. 11重要声明

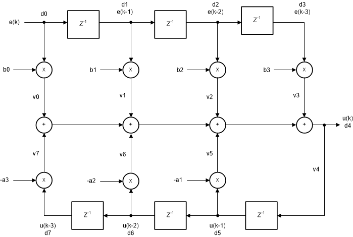
DF13

三阶直接形式 1 (DF13) 补偿器是一种用于实现动态系统模型控制律的常见离散控制结构,该控制律被指定为极点/零点集或 z 中的有理多项式(离散时间传递函数)。DF13 控制器使用两个三元件延迟线来存储计算 u k 所需的先前输入和输出数据。

GUID-20210710-CA0I-JKKP-CMQM-SXRNN7MVFGNL-low.gif图 3-10 DF13 表示。

方程

三阶传递函数的一般形式

Equation54. F z =   b 0 +   b 1 z - 1 +   b 2 z - 2 + b 3 z - 3 1 +   a 1 z - 1 +   a 2 z - 2 + a 3 z - 3

差分方程

Equation55. u k =   b 0 e k +   b 1 e k - 1 +   b 2 e k - 2 + b 3 k - 3 - a 1 u k - 1 - a 2 u k - 2 - a 3 u ( k - 3 )