ZHCUD02 April   2025 TCAN1043-Q1 , TCAN1043G-Q1 , TCAN1043H-Q1 , TCAN1043HG-Q1 , TCAN1043N-Q1 , TCAN1144-Q1 , TCAN1145-Q1 , TCAN1146-Q1 , TCAN1463-Q1 , TCAN1473-Q1 , TCAN1473A-Q1

 

  1.   1
  2.   说明
  3.   特性
  4.   4
  5. 1评估模块概述
    1. 1.1 简介
    2. 1.2 套件内容
    3. 1.3 规格
    4. 1.4 器件信息
  6. 2硬件
    1.     跳线信息
    2. 2.1 EVM 设置和操作
      1. 2.1.1 概述和基本操作设置
        1. 2.1.1.1  电源输入 VBAT、VCC 和 VIO
        2. 2.1.1.2  I/O 接头(J2、J4)
        3. 2.1.1.3  引脚 14
        4. 2.1.1.4  TXD 输入
        5. 2.1.1.5  RXD 输出
        6. 2.1.1.6  引脚 11
        7. 2.1.1.7  引脚 6
        8. 2.1.1.8  引脚 8
        9. 2.1.1.9  引脚 7
        10. 2.1.1.10 WAKE 引脚
        11. 2.1.1.11 SIC 网络配置(J10 和 J11)
      2. 2.1.2 使用 CAN 总线负载、终端和保护配置
      3. 2.1.3 使用客户可安装的 I/O 选项进行限流、上拉/下拉和噪声过滤
  7. 3硬件设计文件
    1. 3.1 原理图
    2. 3.2 PCB 布局
    3. 3.3 物料清单 (BOM)
  8. 4其他信息
    1. 4.1 商标

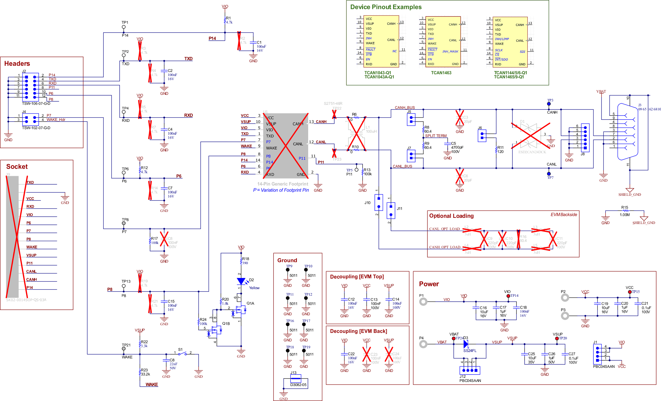
原理图

图 3-1 显示了 EVM 原理图。

TCAN-SOIC14-EVM EVM 原理图图 3-1 EVM 原理图