ZHCU475B August   2022  – January 2023 OPA388-Q1

 

  1.   说明
  2.   资源
  3.   特性
  4.   应用
  5.   5
  6. 1系统说明
    1. 1.1 关键系统规格
  7. 2系统概述
    1. 2.1 方框图
    2. 2.2 重点产品
      1. 2.2.1 TPSI2140-Q1
      2. 2.2.2 AMC1301-Q1
      3. 2.2.3 SN6501-Q1
    3. 2.3 系统设计原理
      1. 2.3.1 隔离漏电流原理
      2. 2.3.2 高压测量
  8. 3硬件、测试要求和测试结果
    1. 3.1 所需硬件
    2.     集成固态继电器的硬件
    3. 3.2 测试和结果
      1. 3.2.1 测试设置
      2. 3.2.2 隔离测试
        1. 3.2.2.1 正常条件
        2. 3.2.2.2 高压正极处的隔离错误
        3. 3.2.2.3 高压负极处的隔离错误
        4. 3.2.2.4 ¼ 高压电池电压时的隔离错误
        5. 3.2.2.5 ¾ 高压电池电压时的隔离错误
        6. 3.2.2.6 二分之一高压电池电压时的隔离错误
      3. 3.2.3 固态继电器隔离测试
        1. 3.2.3.1 正常条件
        2. 3.2.3.2 高压正极处的隔离错误
        3. 3.2.3.3 高压负极处的隔离错误
        4. 3.2.3.4 ¼ 高压电池电压时的隔离错误
        5. 3.2.3.5 ¾ 高压电池电压时的隔离错误
        6. 3.2.3.6 二分之一高压电池电压时的隔离错误
      4. 3.2.4 高压测量
      5. 3.2.5 隔离测量分析
      6. 3.2.6 误差分析
  9. 4设计文件
    1. 4.1 原理图
    2. 4.2 物料清单
    3. 4.3 PCB 布局建议
      1. 4.3.1 布局图
    4. 4.4 Altium 工程
    5. 4.5 Gerber 文件
    6. 4.6 装配图
  10. 5软件文件
  11. 6相关文档
  12. 7商标
  13. 8修订历史记录

所需硬件

负责测量隔离电阻的硬件内置在高压测量电路和隔离断开电路中。如前面几节中所述,隔离测量和高压监测电路在原理图和印刷电路板 (PCB) 中实现。OPA2348-Q1 和 OPA320-Q1 运算放大器用于降低高压漏电流和电压测量中的误差。

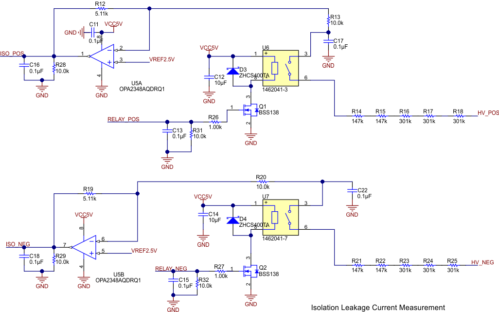
图 3-1 所示,MELF 电阻器 R14、R15、R16、R17 和 R18 用作高压正线的分压器网络,而 R21、R22、R23、R24 和 R25 用作高压线路的分压器网络。C17 和 C22 仅放置在原理图和布局中,用于滤除继电器开关噪声。性能测试中并未使用这些电容器,因为在大规模生产中,它们与性能和稳定性之间的关系可能较弱。选择 MELF 电阻器的原因是其容差小、可靠性高并且电阻温度系数 (TCR) 低。电阻器值的任何偏差都会影响互锁漏电流计算的误差。

GUID-9F67F9BC-5E33-459A-807D-44E47C3DFD9B-low.gif图 3-1 漏电流测量

R12 和 R19 是根据电池电压和隔离漏电流信号范围来选择的。电阻和功率损耗较低,因此可以选择高精度电阻来计算准确的漏电流。OPA2348-Q1 用于 U5A 和 U5B,支持通过 VREF2.5V 提供的失调电压来实现电压测量。ISO POS 和 ISO NEG 电压会随着电池电压状态以及 U6 和 U7 继电器状态的变化而变化。Q1 和 Q2 是用于控制继电器的小信号晶体管。D3 和 D4 是继电器线圈的续流二极管(请参阅图 3-2)。

GUID-80177070-7330-4B4A-BFAF-94E55233F14D-low.gif图 3-2 高压测量和 Iso 功率

通过 AMC1301-Q1 或 AMC1311-Q1 进行隔离式高压测量需要用到隔离式电源。SN6501-Q1 变压器驱动器用于将功率从 T1 初级传输到次级。D1 和 D2 用于对变压器次级侧上的功率进行整流。根据 SN6501-Q1 的匝数比和操作,D1 和 D2 的输出将位于 6.2V 至 7V 之间。TPS76350-Q1 器件用于将输出电压调节至 5V。

VCC5V_ISO 用于为 AMC1301-Q1 器件的次级侧供电(请参阅图 3-3)。GNDi 在高压电力线中是完全悬空的。R1、R2、R3、R4、R5 和 R6 是用于分压器的 MELF 电阻器。R7 是用于电压测量的分流电阻器。R7 的选择在很大程度上取决于 AMC1301-Q1 器件的输入测量范围 (250mV) 和电池的电压范围。

GUID-539B9D02-79D8-4F52-A3BF-354A132A2F0D-low.gif图 3-3 基准电压 (VREF = 2.5V)

VREF2.5V 由 TL4050-Q1 或 REF5025-Q1 生成。R33 和 R34 是用于选择基准电压的组装变体。TL4050-Q1 是常用的可支持隔离漏电流测量的基准电压。