ZHCU475B August   2022  – January 2023 OPA388-Q1

 

  1.   说明
  2.   资源
  3.   特性
  4.   应用
  5.   5
  6. 1系统说明
    1. 1.1 关键系统规格
  7. 2系统概述
    1. 2.1 方框图
    2. 2.2 重点产品
      1. 2.2.1 TPSI2140-Q1
      2. 2.2.2 AMC1301-Q1
      3. 2.2.3 SN6501-Q1
    3. 2.3 系统设计原理
      1. 2.3.1 隔离漏电流原理
      2. 2.3.2 高压测量
  8. 3硬件、测试要求和测试结果
    1. 3.1 所需硬件
    2.     集成固态继电器的硬件
    3. 3.2 测试和结果
      1. 3.2.1 测试设置
      2. 3.2.2 隔离测试
        1. 3.2.2.1 正常条件
        2. 3.2.2.2 高压正极处的隔离错误
        3. 3.2.2.3 高压负极处的隔离错误
        4. 3.2.2.4 ¼ 高压电池电压时的隔离错误
        5. 3.2.2.5 ¾ 高压电池电压时的隔离错误
        6. 3.2.2.6 二分之一高压电池电压时的隔离错误
      3. 3.2.3 固态继电器隔离测试
        1. 3.2.3.1 正常条件
        2. 3.2.3.2 高压正极处的隔离错误
        3. 3.2.3.3 高压负极处的隔离错误
        4. 3.2.3.4 ¼ 高压电池电压时的隔离错误
        5. 3.2.3.5 ¾ 高压电池电压时的隔离错误
        6. 3.2.3.6 二分之一高压电池电压时的隔离错误
      4. 3.2.4 高压测量
      5. 3.2.5 隔离测量分析
      6. 3.2.6 误差分析
  9. 4设计文件
    1. 4.1 原理图
    2. 4.2 物料清单
    3. 4.3 PCB 布局建议
      1. 4.3.1 布局图
    4. 4.4 Altium 工程
    5. 4.5 Gerber 文件
    6. 4.6 装配图
  10. 5软件文件
  11. 6相关文档
  12. 7商标
  13. 8修订历史记录

系统说明

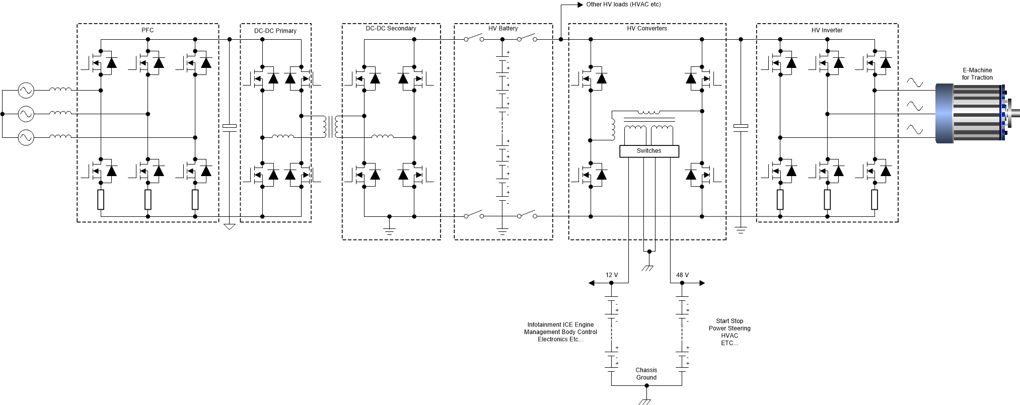
为了应对全球环境条件的最新变化,同时也为了减少温室气体排放,我们需要混合动力或电动牵引装置,这类装置的碳排放量非常低或为零排放。混合动力汽车 (HEV) 或电动汽车 (EV) 中采用高压电池作为储能单元来驱动车轮转动。用于汽车系统的高压电池定义为电压大于或等于 60V 的电池。车载充电器或外部直流转换器用于提供电源。同时,高压电池用于储存能量。直流/直流转换器和电机控制逆变器用于为车轮驱动系统以及加热、通风和空调 (HVAC) 等子系统供电。所有这些子系统都在高电压下工作。

GUID-71A69558-1100-45C1-A9D8-B2FF4A987B2D-low.gif图 1-1 典型混合动力汽车/电动汽车动力总成

出于功能和乘员安全原因,混合动力汽车或电动汽车中的高压组件通常与机箱隔开。系统中的隔离级别完全取决于应用、子系统在车辆中的位置,以及有效的峰值工作电压。通常,混合动力汽车和电动汽车使用基于功能隔离、基本隔离和增强型隔离的器件(请参阅图 1-2)。功能隔离用于保护接地回路以及这类器件的运行。基本隔离是一种单级隔离,用于提供基本的防触电保护。增强型隔离是一种双级隔离,用于提供更高的防触电保护。汽车动力总成系统开发人员应当根据电池的电压以及车载充电器和逆变器的峰值电压,来选择基本或增强型隔离式组件。

GUID-5D6C7A43-BDBE-4C28-9564-91313619444E-low.gif图 1-2 混合动力汽车/电动汽车中的隔离

隔离是混合动力汽车和电动汽车系统中实现安全保障的一项关键参数。在混合动力汽车和电动汽车系统中,许多因素都可能会导致隔离性能下降或丧失,例如电机绕组不当、线束的劣化、一般老化,以及半导体的功率损耗、工作温度和峰值电应力。只是一个点发生隔离丧失故障并不会对系统运行造成太大影响,但是当操作员接触到此高压工作环境时,则可能会面临致命的危险。汽车制造商需要提供一种机制来检测整个系统中的每一种单点隔离故障,并准备好必要的预防措施。测量隔离电阻和绝缘漏电流来确保混合动力汽车或电动汽车系统中乘员的安全。根据 FMVSS 305 规范,高压系统与机箱接地之间必须保持至少 500Ω/V 的隔离电阻。根据测得的漏电流,混合动力汽车/电动汽车系统错误处理功能可能会根据设计来采取相应的措施。各项功能或系统都构建为与高压继电器断开连接并对直流链路电容器放电。

检查从高压网络到低压机箱接地之间的漏电流或低欧姆电阻非常重要。所需的隔离电阻根据电池电压计算得出,该电阻构成一个隔离破损路径并监测偏转,具体如本设计指南中所述。根据汽车架构,隔离漏电流测量的采样点数量会有所不同。