ZHCSPG0 December   2021 TCAN1167-Q1

PRODUCTION DATA  

  1. 特性
  2. 应用
  3. 说明
  4. Revision History
  5. 说明(续)
  6. Pin Configurations and Functions
  7. Specifications
    1. 7.1 Absolute Maximum Ratings
    2. 7.2 ESD Ratings
    3. 7.3 ESD Ratings IEC Specification
    4. 7.4 Recomended Operating Conditions
    5. 7.5 Thermal Information
    6. 7.6 Power Supply Characteristics
    7. 7.7 Electrical Characteristics
    8. 7.8 Switching Characteristics
    9. 7.9 Typical Characteristics
  8. Parameter Measurement Information
  9. Detailed Description
    1. 9.1 Overview
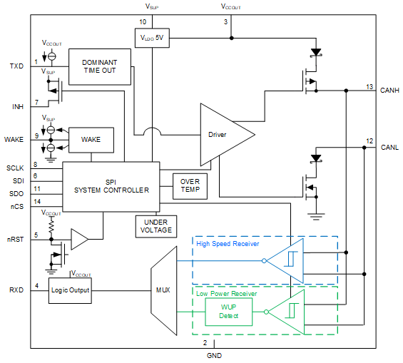
    2. 9.2 Functional Block Diagram
    3. 9.3 Feature Description
      1. 9.3.1  VSUP Pin
      2. 9.3.2  VCCOUT Pin
      3. 9.3.3  Digital Inputs and Outputs
        1. 9.3.3.1 TXD Pin
        2. 9.3.3.2 RXD Pin
      4. 9.3.4  GND
      5. 9.3.5  INH Pin
      6. 9.3.6  WAKE Pin
      7. 9.3.7  nRST Pin
      8. 9.3.8  SDO
      9. 9.3.9  nCS Pin
      10. 9.3.10 SCLK
      11. 9.3.11 SDI
      12. 9.3.12 CAN Bus Pins
      13. 9.3.13 Local Faults
        1. 9.3.13.1 TXD Dominant Timeout (TXD DTO)
        2. 9.3.13.2 Thermal Shutdown (TSD)
        3. 9.3.13.3 Under/Over Voltage Lockout
        4. 9.3.13.4 Unpowered Devices
        5. 9.3.13.5 Floating Terminals
        6. 9.3.13.6 CAN Bus Short Circuit Current Limiting
        7. 9.3.13.7 Sleep Wake Error Timer
      14. 9.3.14 Watchdog
        1. 9.3.14.1 Watchdog Error Counter
        2. 9.3.14.2 Watchdog SPI Control Programming
        3. 9.3.14.3 Watchdog Timing
        4. 9.3.14.4 Question and Answer Watchdog
          1. 9.3.14.4.1 WD Question and Answer Basic information
          2. 9.3.14.4.2 Question and Answer Register and Settings
          3. 9.3.14.4.3 WD Question and Answer Value Generation
        5. 9.3.14.5 Question and Answer WD Example
          1. 9.3.14.5.1 Example configuration for desired behavior
          2. 9.3.14.5.2 Example of performing a question and answer sequence
      15. 9.3.15 Bus Fault Detection and Communication
    4. 9.4 Device Functional Modes
      1. 9.4.1 Operating Mode Description
        1. 9.4.1.1 Normal Mode
        2. 9.4.1.2 Silent Mode
        3. 9.4.1.3 Standby Mode
        4. 9.4.1.4 Sleep Mode
          1. 9.4.1.4.1 Remote Wake Request via Wake-Up Pattern (WUP)
          2. 9.4.1.4.2 Local Wake-Up (LWU) via WAKE Input Terminal
        5. 9.4.1.5 Reset Mode
        6. 9.4.1.6 Fail-safe Mode
      2. 9.4.2 CAN Transceiver
        1. 9.4.2.1 CAN Transceiver Operation
        2. 9.4.2.2 CAN Transceiver Modes
          1. 9.4.2.2.1 CAN Off Mode
          2. 9.4.2.2.2 CAN Autonomous: Inactive and Active
          3. 9.4.2.2.3 CAN Active
        3. 9.4.2.3 Driver and Receiver Function Tables
        4. 9.4.2.4 CAN Bus States
    5. 9.5 Programming
      1. 9.5.1 Serial Peripheral Interface (SPI) Communication
      2. 9.5.2 Serial Clock Input (SCLK)
      3. 9.5.3 Serial Data Input (SDI)
      4. 9.5.4 Serial Data Output (SDO)
      5. 9.5.5 Chip Select Not (nCS)
      6. 9.5.6 Registers
        1. 9.5.6.1  DEVICE_ID_y Register (Address = 0h + formula) [reset = xxh]
        2. 9.5.6.2  REV_ID_MAJOR Register (Address = 8h) [reset = 00h]
        3. 9.5.6.3  REV_ID_MINOR Register (Address = 9h) [reset = 00h]
        4. 9.5.6.4  SPI_RSVD_x Register (Address = Ah + formula) [reset = 00h]
        5. 9.5.6.5  Scratch_Pad_SPI Register (Address = Fh) [reset = 00h]
        6. 9.5.6.6  MODE_CNTRL Register (Address = 10h) [reset = 04h]
        7. 9.5.6.7  WD_CONFIG_1 Register (Address = 13h) [reset = 54h]
        8. 9.5.6.8  WD_CONFIG_2 Register (Address = 14h) [reset = 02h]
        9. 9.5.6.9  WD_INPUT_TRIG Register (Address = 15h) [reset = 00h]
        10. 9.5.6.10 WD_QA_CONFIG Register (Address = 2Dh) [reset = 0h]
        11. 9.5.6.11 WD_QA_ANSWER Register (Address = 2Eh) [reset = 0h]
        12. 9.5.6.12 WD_QA_QUESTION Register (Address = 2Fh) [reset = 0h]
        13. 9.5.6.13 STATUS (address = 40h) [reset = 00h]
        14. 9.5.6.14 INT_GLOBAL Register (Address = 50h) [reset = 0h]
        15. 9.5.6.15 INT_1 Register (Address = 51h) [reset = 0h]
        16. 9.5.6.16 INT_2 Register (Address = 52h) [reset = 40h]
        17. 9.5.6.17 INT_3 Register (Address 53h) [reset = 0h]
        18. 9.5.6.18 INT_CANBUS Register (Address = 54h) [reset = 0h]
        19. 9.5.6.19 INT_ENABLE_1 Register (Address = 56h) [reset = F3h]
        20. 9.5.6.20 INT_ENABLE_2 Register (Address = 57h) [reset = 3Fh]
        21. 9.5.6.21 INT_ENABLE_3 Register (Address =58h) [reset = 80h]
        22. 9.5.6.22 INT_ENABLE_CANBUS Register (Address = 59h) [reset = 7Fh]
        23. 9.5.6.23 INT_RSVD_y Register (Address = 5Ah + formula) [reset = 00h]
  10. 10Application Information Disclaimer
    1. 10.1 Application Information
    2. 10.2 Typical Application
      1. 10.2.1 Design Requirements
        1. 10.2.1.1 Bus Loading, Length and Number of Nodes
      2. 10.2.2 Detailed Design Procedures
        1. 10.2.2.1 CAN Termination
    3. 10.3 Application Curves
  11. 11Power Supply Requirements
  12. 12Layout
    1. 12.1 Layout Guidelines
    2. 12.2 Layout Example
  13. 13Device and Documentation Support
    1. 13.1 Documentation Support
      1. 13.1.1 Related Documentation
    2. 13.2 接收文档更新通知
    3. 13.3 支持资源
    4. 13.4 Trademarks
    5. 13.5 Electrostatic Discharge Caution
    6. 13.6 术语表
  14. 14Mechanical, Packaging, and Orderable Information

说明

TCAN1167-Q1 是一款高速控制器局域网 (CAN) 系统基础芯片 (SBC),符合 ISO 11898-2:2016 高速 CAN 规范的物理层要求。该收发器支持传统 CAN 和 CAN FD 网络,数据速率高达 8 兆位/秒 (Mbps)。

TCAN1167-Q1 支持宽输入电源电压范围,并且集成了 5V LDO 输出。5V LDO 输出 (VCCOUT) 可在内部为 CAN 收发器提供电压,并在外部提供额外电流。

TCAN1167-Q1 可通过 INH 输出引脚选择性启用系统上可能存在的各种电源,从而在整个系统级别减少电池电流消耗。这使得在超低电流睡眠模式中,功率传送到除 TCAN1167-Q1 以外的所有系统元件,同时对 CAN 总线进行监控。检测到唤醒事件时,TCAN1167-Q1 通过将 INH 驱动至高电平来启动系统。

器件信息
器件型号 封装(1) 封装尺寸(标称值)
TCAN1167-Q1 VSON (14) 4.5mm x 3.00mm
如需了解所有可用封装,请参阅数据表末尾的可订购产品附录。
GUID-20210217-CA0I-9T61-FBTZ-4HTZZQPRTBMR-low.gif功能方框图