ZHCAC13A February   2019  – January 2023 LM5155 , LM5155-Q1 , LM51551 , LM51551-Q1

 

  1.   如何使用 LM5155 设计隔离型反激式稳压器
  2.   商标
  3. 1引言
  4. 2示例应用
  5. 3计算和元件选型
    1. 3.1 开关频率
    2. 3.2 变压器选型
      1. 3.2.1 上限占空比和匝数比选型
      2. 3.2.2 初级绕组电感选型
    3. 3.3 电流检测电阻计算
      1. 3.3.1 电流检测电阻和斜率补偿电阻选型
      2. 3.3.2 电流检测电阻滤波器选型
    4. 3.4 MOSFET 选型
    5. 3.5 二极管选型
    6. 3.6 输出电容器选型
    7. 3.7 输入电容器选型
    8. 3.8 UVLO 电阻选型
    9. 3.9 控制环路补偿
      1. 3.9.1 反馈电阻器选型
      2. 3.9.2 RPULLUP 选型
      3. 3.9.3 光耦合器选型
      4. 3.9.4 RLED 选型
      5. 3.9.5 交叉频率选择
      6. 3.9.6 确定所需 RCOMP
      7. 3.9.7 确定所需 CCOMP
  6. 4元件选型汇总
  7. 5小信号频率分析
    1. 5.1 反激式稳压器调制器建模
    2. 5.2 补偿建模
  8. 6修订历史记录

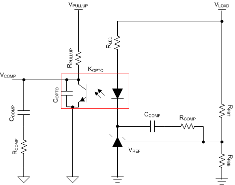
控制环路补偿

本节介绍了一种通用技术,用于稳定以连续导通模式运行的峰值电流模式控制型反激式稳压器的控制环路。图 3-2 展示了实现隔离式反馈路径的电路。为了保持初级侧和次级侧之间的电压隔离,使用了光耦合器。在图 3-2 中,LM5155 的 FB 引脚接地。COPTO 是光耦合器的寄生电容。该容值取决于所选的 RPULLUP 值,可使用光耦合器数据表进行估算。假定 CCOMP 比 COPTO 大很多,这有助于简化环路计算。但是,RPULLUP 和 COPTO 形成了一个极点,要进行精确的环路建模需要考虑这一点。有关隔离式反馈传递函数的详细模型,请参阅表 5-2

可使用许多不同的策略来设置控制环路的交叉频率,并正确放置反馈路径的极点和零点,以实现稳定运行。环路补偿选型过程可分为几个简单步骤,如以下各节所述。

GUID-40D9B145-CD6A-4C19-9686-147D168E4727-low.gif图 3-2 隔离式反馈