ZHCAAU9 March   2021 TUSS4470

 

  1.   商标
  2. 1超声波传感范围性能因素综述
    1. 1.1 物理参数
    2. 1.2 传感器特性
    3. 1.3 AFE 器件配置
  3. 2方法概述
    1. 2.1 引言
    2. 2.2 硬件配置
      1. 2.2.1 传感器
      2. 2.2.2 实验设置:空气耦合液位感测
      3. 2.2.3 实验设置:水耦合液位感测
      4. 2.2.4 TUSS4470 EVM 硬件配置
      5. 2.2.5 TDC1000-C2000EVM 硬件配置
    3. 2.3 固件配置
      1. 2.3.1 TUSS4470 电源配置
      2. 2.3.2 TUSS4470 220kHz 配置
      3. 2.3.3 TDC1000 220kHz 配置
      4. 2.3.4 TDC1000 220kHz 配置
      5. 2.3.5 TDC1000 1MHz
  4. 3短程空气耦合测试结果
    1. 3.1 TUSS4470
    2. 3.2 TDC1000
  5. 4中程空气耦合测试结果
    1. 4.1 TUSS4470
      1. 4.1.1 概念
      2. 4.1.2 TUSS4470 35V 结果
    2. 4.2 TDC1000
  6. 5短程水耦合测试结果
    1. 5.1 TUSS4470
    2. 5.2 TDC1000
  7. 6阻性阻尼器件比较
    1. 6.1 TUSS4470
    2. 6.2 TDC1000
  8. 7总结
  9. 8参考文献
  10.   A 附录 A
    1.     A.1 TUSS4470:滤波电容器选型
    2.     A.2 TUSS4470:原理图
  11.   B 附录 B
    1.     B.1 TDC1000 其他
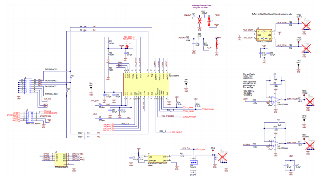
    2.     B.2 TDC1000-C2000EVM 原理图

TDC1000-C2000EVM 原理图

GUID-20210325-CA0I-XZBS-HDT1-VFNDQNRQ9ZFR-low.png图 10-4 TDC1000-C2000EVM 局部原理图