SWRU558 June   2020 CC3100 , CC3100MOD , CC3200 , CC3200MOD

 

  1.   SimpleLink Wi-Fi CC3100, CC3200 UniFlash
    1.     Trademarks
    2. Introduction
      1. 1.1 Overview
    3. Installation
      1. 2.1 Linux
        1. 2.1.1 Limitations
        2. 2.1.2 During Installation
        3. 2.1.3 Running UniFlash
        4. 2.1.4 C++ Dependencies
        5. 2.1.5 COM Port
        6. 2.1.6 Porting Between Windows and Linux
    4. Prerequisites
      1. 3.1 Software
      2. 3.2 Hardware
    5. Uniflash Block Diagram
    6. Session Support
      1. 5.1 Overview
      2. 5.2 Session Conversion
      3. 5.3 Creating a Session
        1. 5.3.1 Session Content
        2. 5.3.2 Creation Procedure
        3. 5.3.3 Relative Path Support
      4. 5.4 Saving a Session
      5. 5.5 Loading a Session
    7. Secured File System Support
    8. GUI Interface
      1. 7.1 Main Screen
      2. 7.2 Target Connection
      3. 7.3 Format
      4. 7.4 Get Version
      5. 7.5 File Programming
        1. 7.5.1 General
        2. 7.5.2 Non-Secured File Programming
        3. 7.5.3 Secured File Programming
      6. 7.6 Service Pack Programing
        1. 7.6.1 General
        2. 7.6.2 Procedure
      7. 7.7 Adding a New File to the Device
      8. 7.8 Erasing Existing File From the Device
      9. 7.9 Removing Existing File From the Template
    9. CC3200 Support
      1. 8.1 Overview
      2. 8.2 Configuration and Programing
    10. Command Line Support
      1. 9.1 Overview
      2. 9.2 Programming
        1. 9.2.1 Command Line Syntax
        2. 9.2.2 Help Manual
      3. 9.3 Available Options
        1. 9.3.1 Available Operations
        2. 9.3.2 Legend
        3. 9.3.3 Programming Example
    11. 10 Configuration File Support
      1. 10.1 Overview
      2. 10.2 Configuration Groups – Parameters’ Description
        1. 10.2.1 Device Role
        2. 10.2.2 Station
        3. 10.2.3 Access Point (AP)
        4. 10.2.4 Peer 2 Peer (P2P)
        5. 10.2.5 Profiles
        6. 10.2.6 HTTP Server
        7. 10.2.7 DHCP Server
        8. 10.2.8 mDNS Client
        9. 10.2.9 Smart Config
      3. 10.3 Configuration Groups – GUI Interface
        1. 10.3.1 Device Role
          1. 10.3.1.1 Restore to Default
          2. 10.3.1.2 Programming
          3. 10.3.1.3 Generation of Binary Templates
          4. 10.3.1.4 Configuration
        2. 10.3.2 Station
          1. 10.3.2.1 Restore to Default
          2. 10.3.2.2 Programming
          3. 10.3.2.3 Generation of Binary Templates
          4. 10.3.2.4 Flow
          5. 10.3.2.5 Configuration
        3. 10.3.3 Access Point (AP)
          1. 10.3.3.1 Restore to Default
          2. 10.3.3.2 Programming
          3. 10.3.3.3 Generation of Binary Templates
          4. 10.3.3.4 Flow
          5. 10.3.3.5 Configuration
        4. 10.3.4 Peer 2 Peer (P2P)
          1. 10.3.4.1 Restore to Default
          2. 10.3.4.2 Programming
          3. 10.3.4.3 Generation of Binary Templates
          4. 10.3.4.4 Flow
          5. 10.3.4.5 Configuration
        5. 10.3.5 HTTP Server
          1. 10.3.5.1 Restore to Default
          2. 10.3.5.2 Programming
          3. 10.3.5.3 Generation of Binary Templates
          4. 10.3.5.4 Flow
          5. 10.3.5.5 Configuration
        6. 10.3.6 DHCP Server
          1. 10.3.6.1 Restore to Default
          2. 10.3.6.2 Programming
          3. 10.3.6.3 Generation of Binary Templates
          4. 10.3.6.4 Flow
          5. 10.3.6.5 Configuration
        7. 10.3.7 mDNS Client
          1. 10.3.7.1 Restore to Default
          2. 10.3.7.2 Programming
          3. 10.3.7.3 Generation of Binary Templates
          4. 10.3.7.4 Adding/Deleting a Service
          5. 10.3.7.5 Flow
          6. 10.3.7.6 Configuration
        8. 10.3.8 Profiles
          1. 10.3.8.1 Restore to Default
          2. 10.3.8.2 Programming
          3. 10.3.8.3 Generation of Binary Templates
          4. 10.3.8.4 Adding/Deleting a Profile
          5. 10.3.8.5 Flow
          6. 10.3.8.6 Configuration
        9. 10.3.9 Smart Config
          1. 10.3.9.1 Restore to Default
          2. 10.3.9.2 Programming
          3. 10.3.9.3 Generation of Binary Templates
          4. 10.3.9.4 Flow
          5. 10.3.9.5 Configuration
    12. 11 Image Creation and Programming
      1. 11.1 Overview
      2. 11.2 Basic Concept and Operation
      3. 11.3 Image Creation – Supported Commands
        1. 11.3.1 Overview
        2. 11.3.2 General Settings
        3. 11.3.3 Format Storage Command
        4. 11.3.4 Write Service Pack Command
        5. 11.3.5 Write File Command
        6. 11.3.6 Write Gang Image Command
        7. 11.3.7 Start Logger Command
      4. 11.4 Image Creation – GUI Interface
        1. 11.4.1 Image Programming Summary Window
        2. 11.4.2 Image Programming Buttons
          1. 11.4.2.1 Add
          2. 11.4.2.2 Remove
          3. 11.4.2.3 Move
          4. 11.4.2.4 Program
          5. 11.4.2.5 Export
          6. 11.4.2.6 Settings
      5. 11.5 Image Programming to Target
      6. 11.6 How to Build an Image Guide
      7. 11.7 Serial Flash usage and Design
        1. 11.7.1 Overview
        2. 11.7.2 File System Guidelines
        3. 11.7.3 Memory Usage
          1. 11.7.3.1 Device Generic
          2. 11.7.3.2 Image Specific
      8. 11.8 Image Creation – Troubleshooting
    13. 12 Troubleshoot/Debugging
    14. 13 Limitations
    15. 14 References
  2.   A UART Connection
    1.     A.1 UART Connection

Flow

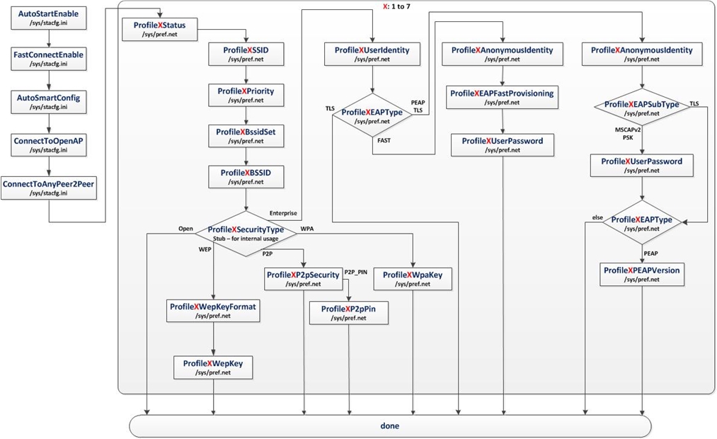
Figure 29 illustrates the parameters’ flow during configuration. It is highly advised to follow this flow but it is not mandatory. The user may choose to go through configuration steps differently.

cc3x00-flowchart-06-profiles-flow-swru558.jpgFigure 29. Profiles Flow