SBAU213A September   2013  – July 2020 ADS8860

 

  1.   Trademarks
  2. 1EVM Overview
    1. 1.1 ADS8860EVM Kit
    2. 1.2 ADS8860EVM Board
  3. 2EVM Analog Interface
    1. 2.1 ADC Drive Amplifier and Filter
    2. 2.2 Reference Drive
  4. 3Digital Interface
    1. 3.1 Serial Interface (SPI)
    2. 3.2 I2C Bus for the Onboard EEPROM
  5. 4Power Supplies
  6. 5ADS8860EVM Initial Setup
    1. 5.1 Software Installation
  7. 6EVM Operation
    1. 6.1 Connecting the Hardware
    2. 6.2 Using the Optional Precision Signal Injector (PSI)
    3. 6.3 EVM GUI Global Settings for ADC Control
    4. 6.4 Time Domain Display
    5. 6.5 Frequency Domain Display
    6. 6.6 Histogram Display
  8. 7Bill of Materials, Schematics, and Layout
    1. 7.1 Bill of Materials
    2. 7.2 Board Layouts
    3. 7.3 Schematics
  9. 8Reference
  10. 9Revision History

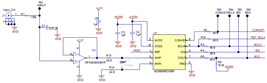
ADC Drive Amplifier and Filter

The circuit shown in Figure 2-1 shows a typical amplifier drive circuit for the ADS8860. The amplifier (U4) and its associated output filter (R13, R14, and C7) are designed for good SNR and THD performance at a maximum sampling rate (1 MSPS). In general, the OPAx320 was selected for its wide bandwidth and low output impedance. This device also has rail-to-rail input and output swing without crossover distortion. The input filter (R1 and C1) are used to minimize input noise and can be adjusted according to your requirements. For more details on this circuit, see the SAR ADC Front End Component Selection.

GUID-99087D7A-4AA2-417F-92DA-5E3412BB6F78-low.gifFigure 2-1 ADS8860 Input Drive Circuit