ZHCSKM3H March   1999  – April 2025 UCC1801 , UCC1802 , UCC1803 , UCC1804 , UCC1805 , UCC2800 , UCC2801 , UCC2802 , UCC2803 , UCC2804 , UCC2805 , UCC3800 , UCC3801 , UCC3802 , UCC3803 , UCC3804 , UCC3805

PRODUCTION DATA  

  1.   1
  2. 特性
  3. 应用
  4. 说明
  5. 器件比较
  6. 引脚配置和功能
  7. 规格
    1. 6.1 绝对最大额定值
    2. 6.2 ESD 等级
    3. 6.3 建议运行条件
    4. 6.4 热性能信息
    5. 6.5 电气特性
    6. 6.6 典型特性
  8. 详细说明
    1. 7.1 概述
    2. 7.2 功能方框图
    3. 7.3 特性说明
      1. 7.3.1  详细引脚说明
        1. 7.3.1.1 COMP
        2. 7.3.1.2 FB
        3. 7.3.1.3 CS
        4. 7.3.1.4 RC
        5. 7.3.1.5 GND
        6. 7.3.1.6 OUT
        7. 7.3.1.7 VCC
        8. 7.3.1.8 引脚 8 (REF)
      2. 7.3.2  欠压锁定 (UVLO)
      3. 7.3.3  自偏置低电平有效输出
      4. 7.3.4  基准电压
      5. 7.3.5  振荡器
      6. 7.3.6  同步
      7. 7.3.7  PWM 生成器
      8. 7.3.8  最小关断时间设置(死区时间控制)
      9. 7.3.9  前沿消隐
      10. 7.3.10 最小脉冲宽度
      11. 7.3.11 电流限制
      12. 7.3.12 过流保护和全周期重启
      13. 7.3.13 软启动
      14. 7.3.14 斜率补偿
    4. 7.4 器件功能模式
      1. 7.4.1 正常运行
      2. 7.4.2 UVLO 模式
      3. 7.4.3 软启动模式
      4. 7.4.4 故障模式
  9. 应用和实施
    1. 8.1 应用信息
    2. 8.2 典型应用
      1. 8.2.1 设计要求
      2. 8.2.2 详细设计过程
        1. 8.2.2.1 电流检测网络
        2. 8.2.2.2 栅极驱动电阻器
        3. 8.2.2.3 Vref 电容器
        4. 8.2.2.4 RTCT
        5. 8.2.2.5 启动电路
        6. 8.2.2.6 电压反馈补偿
          1. 8.2.2.6.1 功率级增益、零点和极点
          2. 8.2.2.6.2 补偿环路
      3. 8.2.3 应用曲线
    3. 8.3 电源相关建议
    4. 8.4 布局
      1. 8.4.1 布局指南
      2. 8.4.2 布局示例
  10. 器件和文档支持
    1. 9.1 相关链接
    2. 9.2 接收文档更新通知
    3. 9.3 支持资源
    4. 9.4 商标
    5. 9.5 静电放电警告
    6. 9.6 术语表
  11. 10Revision History
  12. 11机械、封装和可订购信息

封装选项

机械数据 (封装 | 引脚)
散热焊盘机械数据 (封装 | 引脚)
订购信息

过流保护和全周期重启

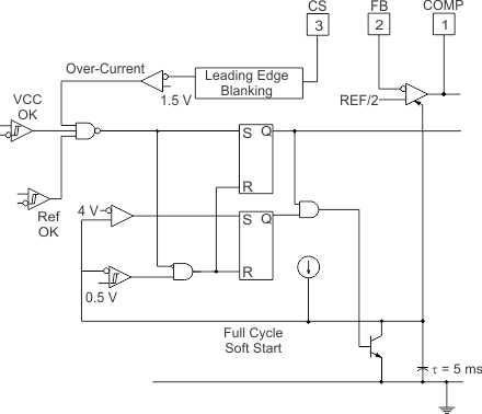
UCC280x 器件内的独立过流比较器可应对电源输出短路或严重过载的情况。该过流比较器阈值为 1.5V,并使用前沿消隐信号进行门控,以防止误触发。触发后,过流比较器会在尝试重试之前使用内部软启动电容器生成延迟。此延迟时间通常被称为断续,可显著降低主转换器和开关元件的输入及耗散功率。全周期软启动可确保故障期间连续尝试操作之间的可预测延迟大于 3ms。图 7-18 中所示的电路和 图 7-19 中的时序图展示了 IC 如何响应饱和电感器等严重故障。当首次检测到故障时,内部软启动电容器会立即放电并保持放电状态,直到故障消除。与此同时,PWM 输出关闭并保持关断状态。故障消除后,电容器会缓慢充电,使得误差放大器输出 (COMP) 上升。当 COMP 高到足以启用输出时,会出现另一个故障导致 PWM 输出锁存,但软启动电容器在放电并允许启动新周期之前仍会持续上升到 4V。这意味着对于严重故障,连续重试操作的间隔为软启动电容器充满电所需时间。TI 建议在高频应用中采用低漏感变压器设计,以便启用过流保护功能。否则,开关电流可能无法在前沿消隐时段内升高到足以触发过流比较器。该情况会导致逐周期电流限制比较器(而不是过流比较器)持续循环触发。这将致使主转换器在开关频率下出现短暂的高功耗时段。过流比较器旨在将此类情况下的有效重试速率缩短到数毫秒,从而显著降低转换器的短路功率耗散。

UCC1801 UCC1802 UCC1803 UCC1804 UCC1805 UCC2800 UCC2801 UCC2802 UCC2803 UCC2804 UCC2805 UCC3800 UCC3801 UCC3802 UCC3803 UCC3804 UCC3805 过流保护的详细方框图图 7-18 过流保护的详细方框图
UCC1801 UCC1802 UCC1803 UCC1804 UCC1805 UCC2800 UCC2801 UCC2802 UCC2803 UCC2804 UCC2805 UCC3800 UCC3801 UCC3802 UCC3803 UCC3804 UCC3805 重复故障时的 IC 特性图 7-19 重复故障时的 IC 特性